1.根据《1︰500 1︰1000 1︰2000 地形图航空摄影规范》(GB/T 6962—2005)第6.2.2条规定,航摄公司应补交的资料主要有:
(1)摄区范围图(摄区略图);
(2)相片索引图底片和相片(份数按合同规定提供);
(3)航摄仪技术参数(航摄仪检查表);
(4)航摄底片压平质量检测数据表;
(5)航摄底片密度抽样测定数据表;
(6)航摄飞行记录(或航摄飞行报告);
(7)附属仪器记录数据和相关资料;
(8)合同规定的其他资料。
2.本项目是在野外调绘工作完成后,进行内业立体测图的,该项目立体测图的工作流程如图8-2所示。

3.解析空中三角测量内业加密的主要工作流程包括:资料准备;野外像控制点的转刺;内业加密点的选点观测;相对定向;平差计算;区域网接边;质量检查;成果整理与提交。其工作流程图如图8-2中b)所示。
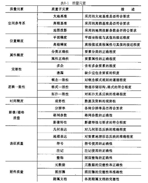
4.(1)该项目立体测图数据成果检查内容不全。
(2)根据《数字测绘成果质量检查与验收》(GB/T 18316—2008)第4.1条规定,应增加空间参考系、完整性、时间精度、影像/栅格质量、表征质量5个方面的内容。质量评价体系的具体内容如表8-1所示。
