首页
考研
最新考研题库
中外美术史23新版
建筑类
二级建造师
一级建造师
一级造价工程师
监理工程师
安全工程师
一级消防工程师
消防设施操作员
医学类
主治类
执业药师
护师(初级)资格证考试
主管护师(中级)资格证考试
护士资格证考试
医师类
中药学类
金融类
基金从业资格
银行从业资格
证券从业资格
期货从业资格
银行招聘考试
财会类
初级经济师
中级经济师
初级会计师
中级会计师
注册会计师
税务师
资产评估师
教师类
中学教师笔试
小学教师笔试
幼儿教师笔试
幼儿结构化面试
幼儿专业面试
中小学结构化面试
学历提升
成考(专升本)
成考(高起本、高起专)
自考
网校课程
登录
注册好礼
我的主页
我的提问
我的回答
退出
当前位置:
首页
>
电气工程师供配电专业
>
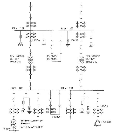
单项选择题 一座35kV变电所,有两回35kV进线,装有两台35/10kV容量为5000kV·A主变压器,35kV母线和
单选
单项选择题 一座35kV变电所,有两回35kV进线,装有两台35/10kV容量为5000kV·A主变压器,35kV母线和10kV母线均釆用单母线分段接线方式,有关参数 :如图所示,继电保护装置由电流互感器、DL型电流继电器、时间继电器组成,可靠系数为1.2,接线系数为1,继电器返回系数为0.85。
变电所10kV电容器组的过电流保护装置的动作电流为下列哪一项?(计算中过负荷系数取1.3) ( )
(A)6. 11A (B)6.62A (C)6.75A (D)7.95A
A A
B B
C C
D D
E E
正确答案
D
查看解析
搜索
相关试题
单选
单项选择题 某小型企业拟新建检修车间、办公附属房屋和10/0.4kV车间变电所各一处。变电所设变压器一台,车间的用电负荷及有关参数见下表。 当采用需要系数法计算
A A B B C C D D E E
查看
单选
单项选择题 某小型企业拟新建检修车间、办公附属房屋和10/0.4kV车间变电所各一处。变电所设变压器一台,车间的用电负荷及有关参数见下表。 计算交流电焊机的等效
A A B B C C D D E E
查看
单选
单项选择题 某小型企业拟新建检修车间、办公附属房屋和10/0.4kV车间变电所各一处。变电所设变压器一台,车间的用电负荷及有关参数见下表。 假定5t吊车的设备功
A A B B C C D D E E
查看
单选
单项选择题 某小型企业拟新建检修车间、办公附属房屋和10/0.4kV车间变电所各一处。变电所设变压器一台,车间的用电负荷及有关参数见下表。 假定该企业变电所低压
A A B B C C D D E E
查看
单选
单项选择题 某小型企业拟新建检修车间、办公附属房屋和10/0.4kV车间变电所各一处。变电所设变压器一台,车间的用电负荷及有关参数见下表。 为了限制并联电容器回
A A B B C C D D E E
查看
单选
单项选择题 某办公楼供电电源10kV电网中性点为小电阻接地系统,双路10kV高压电缆进户,楼内10kV高压与低压电器装置共用接地网,请回答下列问题。 低压配电系
A A B B C C D D E E
查看
单选
单项选择题 某办公楼供电电源10kV电网中性点为小电阻接地系统,双路10kV高压电缆进户,楼内10kV高压与低压电器装置共用接地网,请回答下列问题。 高压系统计
A A B B C C D D E E
查看
单选
单项选择题 某办公楼供电电源10kV电网中性点为小电阻接地系统,双路10kV高压电缆进户,楼内10kV高压与低压电器装置共用接地网,请回答下列问题。 楼内安装A
A A B B C C D D E E
查看
单选
单项选择题 某办公楼供电电源10kV电网中性点为小电阻接地系统,双路10kV高压电缆进户,楼内10kV高压与低压电器装置共用接地网,请回答下列问题。 建筑物基础
A A B B C C D D E E
查看
单选
单项选择题 某办公楼供电电源10kV电网中性点为小电阻接地系统,双路10kV高压电缆进户,楼内10kV高压与低压电器装置共用接地网,请回答下列问题。 已知变电所
A A B B C C D D E E
查看
刷题小程序
热门试卷
2018年注册电气工程师供配电《专业知识考试(下)》真题
2018年注册电气工程师供配电《专业知识考试(上)》真题
2019年注册电气工程师供配电《专业知识考试(下)》真题
2019年注册电气工程师供配电《专业知识考试(上)》真题
2020年注册电气工程师供配电《专业知识考试(下)》真题
2020年注册电气工程师供配电《专业知识考试(上)》真题
2021年注册电气工程师供配电《专业知识考试(下)》真题
2021年注册电气工程师供配电《专业知识考试(上)》真题
2022年注册电气工程师供配电《专业知识考试(下)》真题
2022年注册电气工程师供配电《专业知识考试(上)》真题
2023年注册电气工程师供配电《专业知识考试(下)》真题
2023年注册电气工程师供配电《专业知识考试(上)》真题
2024年注册电气工程师供配电《专业知识考试(下)》真题
2024年注册电气工程师供配电《专业知识考试(上)》真题
注册电气工程师供配电《专业案例》真题精选1