首页
考研
最新考研题库
中外美术史23新版
建筑类
二级建造师
一级建造师
一级造价工程师
监理工程师
安全工程师
一级消防工程师
消防设施操作员
医学类
主治类
执业药师
护师(初级)资格证考试
主管护师(中级)资格证考试
护士资格证考试
医师类
中药学类
金融类
基金从业资格
银行从业资格
证券从业资格
期货从业资格
银行招聘考试
财会类
初级经济师
中级经济师
初级会计师
中级会计师
注册会计师
税务师
资产评估师
教师类
中学教师笔试
小学教师笔试
幼儿教师笔试
幼儿结构化面试
幼儿专业面试
中小学结构化面试
学历提升
成考(专升本)
成考(高起本、高起专)
自考
网校课程
登录
注册好礼
我的主页
我的提问
我的回答
退出
当前位置:
首页
>
电气工程师基础专业知识(基础考试)
>
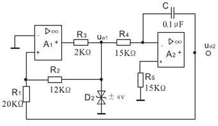
方波三角波电路如图所示,该电路的输出三角波幅值和频率分别为( )。
单选
方波三角波电路如图所示,该电路的输出三角波幅值和频率分别为( )。
A uom=10V,fo=10^5Hz
B uom=6V,fo=100Hz
C uom=10V,fo=100Hz
D uom=6V,fo=10^5Hz
正确答案
C
查看解析
搜索
相关试题
单选
如图所示电路中,3A电流源发出的功率为( )。
A -240W B 240W C -300W D 300W
查看
单选
如图所示电路中,10Ω电阻两端的电压u为( )。
A 1V B -1V C 10V D -10V
查看
单选
如图所示的无源线性电阻电路N,当u1=12V,u2=10V时,i1=8A;当u1=32V,u2=25V时,i1=21A;当u2=-10V,i1=1A时,u1为(
A -30V B 30V C -6V D 6V
查看
单选
如图所示电路中,通过中间3Ω电阻的电流I为( )。
A -12A B 12A C -1.8A D 1.8A
查看
单选
如图所示的电路,其戴维南等效电路中开路电压US和等效电阻RS分别为( )。
A 20V,12Ω B 20V,20Ω C 8V,12Ω D 8V,5Ω
查看
单选
如图所示的电路中,uS=141.4cos(314t)V,电阻消耗的功率为100W,则该电路的功率因数应为( )。
A 0.25 B 0.4 C 0.5 D 0.8
查看
单选
已知两正弦交流电i1=10sin(628t)A,i2=10cos(628t-120°)A,则二者的相位关系为( )。
A 同相 B 反相 C 相差120° D 相差30°
查看
单选
在一个由电阻、电感、电容串联组成的电路中,XC的数值为25Ω,若保持电路总电压不变而将电感短路,电路总电流的有效值与原来相同,则XL的数值应为( )。
A 50Ω B 40Ω C 25Ω D 5Ω
查看
单选
在由R=12Ω,L=16mH,C=40μF串联组成的电路中,电路的暂态响应性质应该是( )。
A 非振荡 B 振荡 C 临界振荡 D 无法确定
查看
单选
如图所示三相对称电路中,负载阻抗Z=19∠-30°Ω,线电压,则线电流等于( )。
A 20∠-30°A B 20∠30°A C 34.64∠-60°A D 34.64∠60°A
查看
刷题小程序
热门试卷
2017年电气工程师《(供配电)专业基础》真题卷
2018年电气工程师《(供配电)专业基础》真题卷
2019年电气工程师《(供配电)专业基础》真题卷
2020年电气工程师《(供配电)专业基础》真题卷
2021年电气工程师《(供配电)专业基础》真题卷
2022年电气工程师《(供配电)专业基础》真题卷
2023年电气工程师《(供配电)专业基础》真题卷
2024年电气工程师《(供配电)专业基础》真题卷
2017年电气工程师《(发输变电)专业基础》真题
2018年电气工程师《(发输变电)专业基础》真题
2019年电气工程师《(发输变电)专业基础》真题
2020年电气工程师《(发输变电)专业基础》真题
2021年电气工程师《(发输变电)专业基础》真题
2022年电气工程师《(发输变电)专业基础》真题
2023年电气工程师《(发输变电)专业基础》真题