首页
考研
最新考研题库
中外美术史23新版
建筑类
二级建造师
一级建造师
一级造价工程师
监理工程师
安全工程师
一级消防工程师
消防设施操作员
医学类
主治类
执业药师
护师(初级)资格证考试
主管护师(中级)资格证考试
护士资格证考试
医师类
中药学类
金融类
基金从业资格
银行从业资格
证券从业资格
期货从业资格
银行招聘考试
财会类
初级经济师
中级经济师
初级会计师
中级会计师
注册会计师
税务师
资产评估师
教师类
中学教师笔试
小学教师笔试
幼儿教师笔试
幼儿结构化面试
幼儿专业面试
中小学结构化面试
学历提升
成考(专升本)
成考(高起本、高起专)
自考
网校课程
登录
注册好礼
我的主页
我的提问
我的回答
退出
当前位置:
首页
>
电气工程师基础专业知识(基础考试)
>
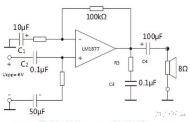
LM1877N-9为2通道低频功率放大电路,单电源供电,最大不失真输出电压的峰值,开环电压增益为70dB。如图所示为LM
单选
LM1877N-9为2通道低频功率放大电路,单电源供电,最大不失真输出电压的峰值
,开环电压增益为70dB。如图所示为LM1877N-9中一个通道组成的实用电路,电源电压为24V,C1~C3对交流信号可视为短路,R3和C4起相位补偿作用,可以认为负载为8Ω。设输入电压足够大,电路的最大输出功率Pom和效率η分别是( )。
A A. Pom≈56W,η=89%
B B. Pom≈56W,η=58.9%
C C. Pom≈5.06W,η=8.9%
D D. Pom≈5.06W,η=58.9%
正确答案
D
查看解析
搜索
相关试题
单选
图示电路,试用结点电压法求解电路,2Ω电阻上的电压UK等于( )。
A A. 4V B B. -l52/7V C C. 152/7V D D. -4V
查看
单选
单相交流电路的有功功率是( )。
A A. 3UIsinφ B B. UIsinφ C C. UIcosφ D D. UI
查看
单选
若某电路元件的电压、电流分别为u=15cos(314t-30°)V、i=3cos(314t+30°)A,则相应的阻抗是( )。
A A. 5∠-30°Ω B B. 5∠60°Ω C C. 5∠-60°Ω D D. 5∠30°Ω
查看
单选
A A. 9W B B. 6W C C. 3W D D. 4.5W E
查看
单选
非正弦周期信号作用下的线性电路,电路响应等于它的各次谐波单独作用时产生响应的( )。
A A. 有效值的叠加 B B. 瞬时值的叠加 C C. 相量的叠加 D D. 最大值的叠加
查看
单选
图示电路中,电容有初始储能,若在t=0时将a、b两端短路,则在t≥0时电容电压的响应形式为( )。
A A. 非振荡放电过程 B B. 临界过程 C C. 零状态响应过程 D D. 衰减振荡过程
查看
单选
图示电路中,开关S闭合前电路已经处于稳态,当t=0时,S闭合,S闭合后的uC(t)是( )。
A A. uC(t)=(-6-24e-1000t)V B B. uC(t)=(-6-24e-500t)V C C. uC(t)=(30-24e-1000t)V D D. uC(t)=(30-24e-500t)V
查看
单选
平行平板电极间充满了介电常数为ε的电介质,平行平板面积为S,平板间距为d,两平板电极间电位差为V,则平行平板电极上的电荷量为( )。
A A. εSV/d B B. εS/(dV) C C. εS/d D D. dV/(εS)
查看
单选
图示电路中,I1=10A,I2=4A,R1=R2=2Ω,R3=1Ω,电流源I2的电压是( )。
A A. 8V B B. 12V C C. 16V D D. 20V
查看
单选
图示电路,用叠加定理求出的电压U等于( )。
A A. -18V B B. -6V C C. 18V D D. 6V
查看
刷题小程序
热门试卷
2017年电气工程师《(供配电)专业基础》真题卷
2018年电气工程师《(供配电)专业基础》真题卷
2019年电气工程师《(供配电)专业基础》真题卷
2020年电气工程师《(供配电)专业基础》真题卷
2021年电气工程师《(供配电)专业基础》真题卷
2022年电气工程师《(供配电)专业基础》真题卷
2023年电气工程师《(供配电)专业基础》真题卷
2024年电气工程师《(供配电)专业基础》真题卷
2017年电气工程师《(发输变电)专业基础》真题
2018年电气工程师《(发输变电)专业基础》真题
2019年电气工程师《(发输变电)专业基础》真题
2020年电气工程师《(发输变电)专业基础》真题
2021年电气工程师《(发输变电)专业基础》真题
2022年电气工程师《(发输变电)专业基础》真题
2023年电气工程师《(发输变电)专业基础》真题