首页
考研
最新考研题库
中外美术史23新版
建筑类
二级建造师
一级建造师
一级造价工程师
监理工程师
安全工程师
一级消防工程师
消防设施操作员
医学类
主治类
执业药师
护师(初级)资格证考试
主管护师(中级)资格证考试
护士资格证考试
医师类
中药学类
金融类
基金从业资格
银行从业资格
证券从业资格
期货从业资格
银行招聘考试
财会类
初级经济师
中级经济师
初级会计师
中级会计师
注册会计师
税务师
资产评估师
教师类
中学教师笔试
小学教师笔试
幼儿教师笔试
幼儿结构化面试
幼儿专业面试
中小学结构化面试
学历提升
成考(专升本)
成考(高起本、高起专)
自考
网校课程
登录
注册好礼
我的主页
我的提问
我的回答
退出
当前位置:
首页
>
工程项目组织与管理
>
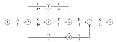
下列双代号网络图中,工作F的总时差和自由时差( )。
单选
下列双代号网络图中,工作F的总时差和自由时差( )。
A 3,3
B 3,4
C 0,3
D 0,4
正确答案
A
查看解析
搜索
相关试题
单选
根据PMBOK,为识别、定义、统一和协调各项目管理过程组的各个过程和活动而开展的过程与活动,属于项目管理的( )知识领域。
A 进度管理 B 资源管理 C 整合管理 D 范围管理
查看
单选
根据《质量管理体系要求》(GB/T19001—2016),包括组织的岗位、职责和权限的要素是( )。
A 改进 B 领导作用 C 绩效评价 D 运行
查看
单选
每个工程项目都具有特定的建设时间、地点和条件,其实施都会涉及某些创新元素,体现的是工程项目( )特点。
A 固定性 B 一次性 C 独特性 D 整体性
查看
单选
按照《建筑工程施工质量验收统一标准》,组织进行检验批质量验收的人员是( )。
A 总监理工程师 B 专业监理工程师 C 施工单位总工程师 D 施工单位项目经理
查看
单选
工程项目交易不同于一般商品的交易,业主期望的不明确性、工程设计的局限性、工程技术的复杂程度不断增大造成施工过程困难等原因,体现了工程项目( )。
A 交易及生产过程的复杂性 B 组织的复杂性 C 环境的复杂性 D 不确定性大
查看
单选
根据《标准设备釆购招标文件》通用合同条款,关于合同价款的说法,错误的是( )。
A 合同生效后,买方在收到卖方开具的注明应付预付款金额的财务收据正本一份并经审核无误后28日内,向卖方支付签约合同价的10%作为预付款 B 卖方按合同的约定交付全部合同设备后,28日内向卖方支付合同价交货款的60% C 买方收到按合同的约定交付全部合同设备后,28日内向卖方支付合同价交货款的10% D 如果依据合同约定卖方向买方支付费用,买方有权从结清货款中扣除该笔费用
查看
单选
根据《建设工程质量管理条例》,屋面防水工程的最低保修期限为( )年。
A 2 B 3 C 4 D 5
查看
单选
关于招投标法律效力层级的说法正确的是( )。
A 法律的效力高于行政法规、地方性法规、规章 B 部门规章的效力高于地方政府规章 C 同一机关制定的一般规定的效力高于特别规定 D 由国务院若干部委联合制定的部门规章效力高于某一部委单独制定的部门规章
查看
单选
根据美国心理学家马斯洛的需要理论,介于社交需要和求知需要之间的是( )。
A 生理需要 B 安全需要 C 尊重需要 D 审美需要
查看
单选
咨询工程师执业登记有效期满需继续执业的,可在2个月前申请,继续登记有效期为( )年。
A 1 B 2 C 3 D 4
查看
刷题小程序
热门试卷
2017年咨询工程师《工程项目组织与管理》真题
2018年咨询工程师《工程项目组织与管理》真题
2019年咨询工程师《工程项目组织与管理》真题
2020年咨询工程师《工程项目组织与管理》真题
2021年咨询工程师《工程项目组织与管理》真题
2022年咨询工程师《工程项目组织与管理》真题
2023年咨询工程师《工程项目组织与管理》真题