首页
考研
最新考研题库
中外美术史23新版
建筑类
二级建造师
一级建造师
一级造价工程师
监理工程师
安全工程师
一级消防工程师
消防设施操作员
医学类
主治类
执业药师
护师(初级)资格证考试
主管护师(中级)资格证考试
护士资格证考试
医师类
中药学类
金融类
基金从业资格
银行从业资格
证券从业资格
期货从业资格
银行招聘考试
财会类
初级经济师
中级经济师
初级会计师
中级会计师
注册会计师
税务师
资产评估师
教师类
中学教师笔试
小学教师笔试
幼儿教师笔试
幼儿结构化面试
幼儿专业面试
中小学结构化面试
学历提升
成考(专升本)
成考(高起本、高起专)
自考
网校课程
登录
注册好礼
我的主页
我的提问
我的回答
退出
当前位置:
首页
>
工程项目组织与管理
>
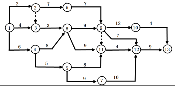
在下面的网络图中,关键线路有( )。
多选
在下面的网络图中,关键线路有( )。
A ①→②→⑥→⑨→⑩→⒀
B ①→③→⑧→⑨→⑿→⒀
C ①→④→⑧→⑨→⑩→⒀
D ①→④→⑧→⑨→⑿→⒀
E ①→④→⑤→⑦→⑿→⒀
正确答案
CDE
查看解析
搜索
相关试题
单选
某工程项目的单代号网络图和基本数据如下所示:
A 没有任何改变 B 减少一周 C 减少三周 D 减少四周
查看
单选
下列关于工程建设项目货物招标投标的说法,正确的是( )。
A 一个制造商对同一品牌同一型号的货物,最多可以委托两个代理商参加投标 B 在提交投标文件的截止时间后送达的投标文件,招标人应当拒收 C 投标人授权代表未参加开标会,评标委员会应否决其投标 D 有效投标不足三个,评标委员会必须否决全部投标
查看
单选
依法必须进行招标的货物,招标人应当自收到评标报告之日起( )内公示中标候选人。
A 2日 B 3日 C 5日 D 7日
查看
单选
下列情形中,投标保证金可以被没收的是( )。
A 投标人在投标截止日期前撤回投标文件 B 中标人无正当理由不与招标人签订合同 C 招标人要求投标人延长投标有效期,投标人拒绝延长 D 投标人在通过资格预审后放弃投标
查看
单选
根据《生产安全事故报告和调查处理条例》,生产安全事故发生后,单位负责人应当在接到报告后( ),向事故发生地县级以上人民政府安全生产监督部门和负有安全生产监督管理
A 1小时内 B 2小时内 C 8小时内 D 12小时内
查看
单选
根据《电子招标投标办法》,在电子招标投标系统中,具有为市场主体、行政监督部门和社会公众提供信息交换、整合和发布功能的平台是( )。
A 电子交易平台 B 资源共享平台 C 行政监督平台 D 公共服务平台
查看
单选
根据《建设工程施工合同(示范文本)》,下列合同文件内容不一致时,优先解释等级最高的文件是( )。
A 合同协议书 B 中标通知书 C 投标函及其附录 D 合同条款
查看
单选
根据《建设工程施工合同(示范文本)》,下列关于工程开工的说法,错误的是( )。
A 承包人应向监理人提交工程开工报审表,经监理人报发包人批准后执行 B 工期自监理人签发开工通知之日开始计算 C 因发包人原因造成开工通知未按合同约定日期发出的,发包人应承担责任 D 开工前,发包人应按照法律规定获得工程施工许可
查看
单选
采用工作分解结构方法最主要的目的是( )。(本题涉及的知识点新教材已变更)
A 清晰划分标段 B 估算项目费用 C 界定工作范围 D 合理配置资源
查看
单选
某工程项目双代号时标网络计划如下图所示,其中工作E的总时差和自由时差,分别为( )周。
A 1,1 B 2,0 C 2,1 D 3,2
查看
刷题小程序
热门试卷
2017年咨询工程师《工程项目组织与管理》真题
2018年咨询工程师《工程项目组织与管理》真题
2019年咨询工程师《工程项目组织与管理》真题
2020年咨询工程师《工程项目组织与管理》真题
2021年咨询工程师《工程项目组织与管理》真题
2022年咨询工程师《工程项目组织与管理》真题
2023年咨询工程师《工程项目组织与管理》真题