首页
考研
最新考研题库
中外美术史23新版
建筑类
二级建造师
一级建造师
一级造价工程师
监理工程师
安全工程师
一级消防工程师
消防设施操作员
医学类
主治类
执业药师
护师(初级)资格证考试
主管护师(中级)资格证考试
护士资格证考试
医师类
中药学类
金融类
基金从业资格
银行从业资格
证券从业资格
期货从业资格
银行招聘考试
财会类
初级经济师
中级经济师
初级会计师
中级会计师
注册会计师
税务师
资产评估师
教师类
中学教师笔试
小学教师笔试
幼儿教师笔试
幼儿结构化面试
幼儿专业面试
中小学结构化面试
学历提升
成考(专升本)
成考(高起本、高起专)
自考
网校课程
登录
注册好礼
我的主页
我的提问
我的回答
退出
当前位置:
首页
>
工程项目组织与管理
>
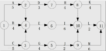
某双代号网络计划如下图,关键线路有( )条。
单选
某双代号网络计划如下图,关键线路有( )条。
A 3
B 1
C 2
D 4
正确答案
A
查看解析
搜索
相关试题
单选
货物项目框架协议有效期一般不超过( ),服务项目框架协议有效期一般不超过( )。
A 2年2年 B 1年2年 C 1年1年 D 2年1年
查看
单选
时间短、效果好、易定案,仅适用于采用标准图纸的工程的施工图预算审查方法是( )。
A 分组计算审查法 B 重点审查法 C 筛选审查法 D 标准预算审查法
查看
单选
下列关于试运行的说法,错误的是( )。
A 试运行发生在工程管理权移交给业主后 B 试运行由施工方组织进行 C 试运行是对项目质量的最终检验和试验 D 试运行质量管理的目的是要确保试运行成功
查看
单选
下列属于设计概算审查方法的是( )。
A 对比分析法 B 概算定额法 C 扩大单价法 D 概算指标法
查看
单选
关于双代号网络图中终点节点和箭线关系的说法,正确的是( )。
A 既有内向箭线,又有外向箭线 B 只有外向箭线,没有内向箭线 C 只有内向箭线,没有外向箭线 D 既无内向箭线,又无外向箭线
查看
单选
保证质量的前提下,货物必须遵守低成本、低价格、使用时低消耗的原则;每种货物的购置费用,原则上不应超过计划安排的投资额,这是( )原则的要求。
A 国产化 B 经济 C 进度保证 D 质量保证
查看
单选
应急预案的编制应以( )为核心。
A 以人为本 B 应急处置 C 救援措施 D 排除潜在隐患
查看
单选
下列属于措施项目费的是( )。
A 暂列金额 B 社会保险费 C 检验试验费 D 脚手架工程费
查看
单选
下列工作中,不属于勘察工作范围的是( )。
A 可行性研究勘察 B 工程测量 C 岩土工程勘察 D 岩土工程设计
查看
单选
国家根据建设项目对环境的影响程度,对建设项目的环境影响评价实行( )管理。
A 分类 B 分级 C 分地 D 分层
查看
刷题小程序
热门试卷
咨询工程师《工程项目组织与管理》模拟卷1
咨询工程师《工程项目组织与管理》模拟卷2
咨询工程师《工程项目组织与管理》模拟卷3
咨询工程师《工程项目组织与管理》模拟卷4
咨询工程师《工程项目组织与管理》模拟卷5
咨询工程师《工程项目组织与管理》模拟卷6
咨询工程师《工程项目组织与管理》模拟卷7
咨询工程师《工程项目组织与管理》模拟卷8
咨询工程师《工程项目组织与管理》模拟卷9
咨询工程师《工程项目组织与管理》模拟卷10
咨询工程师《工程项目组织与管理》预测卷1
咨询工程师《工程项目组织与管理》预测卷2
咨询工程师《工程项目组织与管理》预测卷3
咨询工程师《工程项目组织与管理》预测卷4
咨询工程师《工程项目组织与管理》预测卷5