首页
考研
最新考研题库
中外美术史23新版
建筑类
二级建造师
一级建造师
一级造价工程师
监理工程师
安全工程师
一级消防工程师
消防设施操作员
医学类
主治类
执业药师
护师(初级)资格证考试
主管护师(中级)资格证考试
护士资格证考试
医师类
中药学类
金融类
基金从业资格
银行从业资格
证券从业资格
期货从业资格
银行招聘考试
财会类
初级经济师
中级经济师
初级会计师
中级会计师
注册会计师
税务师
资产评估师
教师类
中学教师笔试
小学教师笔试
幼儿教师笔试
幼儿结构化面试
幼儿专业面试
中小学结构化面试
学历提升
成考(专升本)
成考(高起本、高起专)
自考
网校课程
登录
注册好礼
我的主页
我的提问
我的回答
退出
当前位置:
首页
>
工程项目组织与管理
>
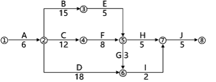
某双代号网络计划如下图(时间单位:天),其关键线路有( )条。
单选
某双代号网络计划如下图(时间单位:天),其关键线路有( )条。
A 2
B 3
C 5
D 4
正确答案
D
查看解析
搜索
相关试题
单选
绿色设计的模块化设计是指( )。
A 将独立的基本单元排列组合 B 以更低的成本、更短的时间和更高的质量进行产品设计 C 摒弃无用的设计 D 节约资源,使产品具有更长的使用周期
查看
单选
某建设项目拟采用50台国产非标准设备,设备出厂价格预计为5万元/台。已知设备运杂费费率为8%,设备安装费费率为20%,采用概算指标法计算,该项目设备及安装工程概
A 270 B 300 C 324 D 320
查看
单选
竞争性谈判方式,采购人从成交候选人中确定成交供应商应遵循的原则是( )。
A 符合采购需求、质量和服务相等且报价最低 B 符合采购需求、经评审的投标价最低 C 综合评分最高且报价最低 D 符合采购需求、综合评分最高
查看
单选
公开招标的货物采购项目,招标过程中提交投标文件的供应商只有两家时,采购人经本级财政部门批准后,可以与该两家供应商进行( )采购。
A 竞争性谈判 B 单一来源采购 C 竞争性磋商 D 框架协议
查看
单选
卖方未能按时交付合同设备的,应向买方支付迟延交付违约金。除专用合同条款另有约定外,从迟交的第九周起,每周迟延交付违约金为迟交合同设备价格的( )。
A 0.5% B 1.0% C 1.5% D 2.0%
查看
单选
FIDIC 提出的专用合同条件起草的五项黄金原则不包括( )。
A 专用条件的起草必须明确和清晰 B 专用条件不允许改变通用合同条件中风险与回报分配的平衡 C 合同中规定的各参与方履行义务的时间必须合理 D 所有正式的争端在提交 DAAB 之前必须提交仲裁取得临时性具有约束力的决定
查看
单选
根据 2017 版 FIDIC 合同条件,承包商有权获得工期延长情形不包括( )。
A 疾病或政府引起的不可预见的人员和货物短缺导致项目无法按期完工 B 异常不利的气候条件导致项目将要出现工期延误 C 承包商引起的延误、妨碍或阻碍将要出现工期延误 D 根据合同约定有权获得工期延长的原因导致项目无法按期完工
查看
单选
单选题 直方图与质量标准比较,可以判断生产过程质量控制能力,图( )说明如果生产状态一旦发生变化,就可能超出质量标准下限而出现不合格品。
A A B B C C D D E E
查看
单选
根据《建设工程质量管理条例》,屋面防水工程的最低保修期限为( )年。
A 2 B 3 C 4 D 5
查看
单选
根据《质量管理体系 基础和术语》,过程方法管理原则的基本内容是( )。
A 应用PDCA循环 B 组织全员参与 C 坚持持续改进 D 注重关系管理
查看
刷题小程序
热门试卷
咨询工程师《工程项目组织与管理》模拟卷1
咨询工程师《工程项目组织与管理》模拟卷2
咨询工程师《工程项目组织与管理》模拟卷3
咨询工程师《工程项目组织与管理》模拟卷4
咨询工程师《工程项目组织与管理》模拟卷5
咨询工程师《工程项目组织与管理》模拟卷6
咨询工程师《工程项目组织与管理》模拟卷7
咨询工程师《工程项目组织与管理》模拟卷8
咨询工程师《工程项目组织与管理》模拟卷9
咨询工程师《工程项目组织与管理》模拟卷10
咨询工程师《工程项目组织与管理》预测卷1
咨询工程师《工程项目组织与管理》预测卷2
咨询工程师《工程项目组织与管理》预测卷3
咨询工程师《工程项目组织与管理》预测卷4
咨询工程师《工程项目组织与管理》预测卷5