首页
考研
最新考研题库
中外美术史23新版
建筑类
二级建造师
一级建造师
一级造价工程师
监理工程师
安全工程师
一级消防工程师
消防设施操作员
医学类
主治类
执业药师
护师(初级)资格证考试
主管护师(中级)资格证考试
护士资格证考试
医师类
中药学类
金融类
基金从业资格
银行从业资格
证券从业资格
期货从业资格
银行招聘考试
财会类
初级经济师
中级经济师
初级会计师
中级会计师
注册会计师
税务师
资产评估师
教师类
中学教师笔试
小学教师笔试
幼儿教师笔试
幼儿结构化面试
幼儿专业面试
中小学结构化面试
学历提升
成考(专升本)
成考(高起本、高起专)
自考
网校课程
登录
注册好礼
我的主页
我的提问
我的回答
退出
当前位置:
首页
>
工程项目组织与管理
>
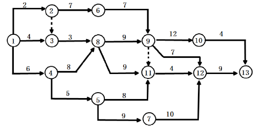
在下面的网络图中,关键线路有( )。
多选
在下面的网络图中,关键线路有( )。
A ①→②→⑥→⑨→⑩→⒀
B ①→③→⑧→⑨→⑿→⒀
C ①→④→⑧→⑨→⑩→⒀
D ①→④→⑧→⑨→⑿→⒀
E ①→④→⑤→⑦→⑿→⒀
正确答案
CDE
查看解析
搜索
相关试题
单选
根据《建设工程质量管理条例》,有防水要求的卫生间最低保修期限为( )年。
A 2 B 3 C 4 D 5
查看
单选
工程施工过程中发生质量事故造成5人死亡、直接经济损失5000万元,该事故属于( )事故。
A 一般 B 较大 C 重大 D 特别重大
查看
单选
下列不属于咨询工程师在项目实施阶段的主要工作的是( )。
A 根据业主委托开展项目中间评价工作 B 及时向业主报告项目的有关进度、质量及费用等方面的情况 C 开展项目的后评价工作 D 为工程投产后的运营做好人员培训、操作规程和规章制度的建立等准备工作
查看
单选
银行对贷款项目进行评估时,项目基本情况评价不包括( )。
A 贷款方式分析 B SWOT综合分析 C 项目建设条件评价 D 项目开发周期及工程进度计划
查看
单选
对于产品或服务品类单一或规模较小的组织,按( )进行组织分工是理想的部门化形式。
A 业务 B 流程 C 地域 D 职能
查看
单选
一般认为,处于( )阶段的团队工作效率高于其他阶段。
A 形成 B 规范 C 执行 D 表现
查看
单选
下列不属于人月费单价组成的是( )。
A 酬金 B 可报销费用 C 涨价预备费 D 不可预见费
查看
单选
下列工程必须进行招标的是( )。
A 施工单项合同估算价200万元人民币以上 B 货物采购单项合同估算价200万元人民币以上 C 项目总投资额2500万元人民币以上 D 设计单项合同估算价30万元以上
查看
单选
根据《关于完善招标投标交易担保制度进一步降低招标投标交易成本的通知》,招标人应当同时接受现金保证金和( )等非现金交易担保方式。
A 企业信用承诺函 B 银行保函 C 担保机构的保函 D 保险机构的保单
查看
单选
因承包人违约,监理人发出整改通知( )天后,承包人仍不纠正违约行为的,发包人可向承包人发出解除合同通知。
A 14 B 21 C 28 D 42
查看
刷题小程序
热门试卷
咨询工程师《工程项目组织与管理》模拟卷1
咨询工程师《工程项目组织与管理》模拟卷2
咨询工程师《工程项目组织与管理》模拟卷3
咨询工程师《工程项目组织与管理》模拟卷4
咨询工程师《工程项目组织与管理》模拟卷5
咨询工程师《工程项目组织与管理》模拟卷6
咨询工程师《工程项目组织与管理》模拟卷7
咨询工程师《工程项目组织与管理》模拟卷8
咨询工程师《工程项目组织与管理》模拟卷9
咨询工程师《工程项目组织与管理》模拟卷10
咨询工程师《工程项目组织与管理》预测卷1
咨询工程师《工程项目组织与管理》预测卷2
咨询工程师《工程项目组织与管理》预测卷3
咨询工程师《工程项目组织与管理》预测卷4
咨询工程师《工程项目组织与管理》预测卷5