首页
考研
最新考研题库
中外美术史23新版
建筑类
二级建造师
一级建造师
一级造价工程师
监理工程师
安全工程师
一级消防工程师
消防设施操作员
医学类
主治类
执业药师
护师(初级)资格证考试
主管护师(中级)资格证考试
护士资格证考试
医师类
中药学类
金融类
基金从业资格
银行从业资格
证券从业资格
期货从业资格
银行招聘考试
财会类
初级经济师
中级经济师
初级会计师
中级会计师
注册会计师
税务师
资产评估师
教师类
中学教师笔试
小学教师笔试
幼儿教师笔试
幼儿结构化面试
幼儿专业面试
中小学结构化面试
学历提升
成考(专升本)
成考(高起本、高起专)
自考
网校课程
登录
注册好礼
我的主页
我的提问
我的回答
退出
当前位置:
首页
>
工程项目组织与管理
>
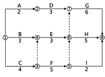
工程项目双代号网络计划如图所示,工作F的最迟开始时间是( )天。
单选
工程项目双代号网络计划如图所示,工作F的最迟开始时间是( )天。
A 4
B 6
C 8
D 10
正确答案
A
查看解析
搜索
相关试题
单选
不属于工程项目安全预评价程序的是( )
A 确定安全预评价单元 B 识别与分析有害因素 C 选择评价方法 D 制定安全管理奖惩制
查看
单选
勘察责任为勘察单位( )终身责任制。
A 企业法人 B 技术负责人 C 项目负责人 D 勘查负责人
查看
单选
工程项目的技术环境包括( )。
A 水文因素 B 管理制度 C 作业环境 D 标准规范
查看
单选
根据《项目管理知识体系指南(PMBOK 指南 7.0)》,包括与建立项目过程、管理实物资源和营造学习环境相关的活动和功能的绩效域是( )。
A 团队 B 项目工作 C 测量 D 开发方法和生命周期
查看
单选
某工程有3个施工过程,依次为:钢筋→模板→混凝土,划分为Ⅰ和Ⅱ施工段编制工程网络进度计划。下列工作逻辑关系中,属于正确工艺关系的是( )。
A 模板Ⅰ→混凝土Ⅰ B 模板Ⅰ→钢筋Ⅰ C 钢筋Ⅰ→钢筋Ⅱ D 模板Ⅰ→模板Ⅱ
查看
单选
根据 FIDIC 白皮书,下列流程中,不属于全过程项目管理流程的是( )。
A 启动 B 策划 C 控制 D 后评价
查看
单选
( )阶段的资源投入对整个工程项目总体投资的影响程度是最重要的。
A 前期 B 实施 C 准备 D 试运行
查看
单选
根据有关规定,建筑安装工程生产工人的高温作业临时津贴应计入( )。
A 劳动保护费 B 人工费 C 规费 D 企业管理费
查看
单选
招标工程一般以投标截止日期前( )天作为基准日期。
A 7 B 14 C 42 D 28
查看
单选
某科研楼的建筑工程、安装工程和装修装饰工程分部分项费用合计分别为2400万元、1200万元、900万元(均不含增值税进项税税额),其中:人工费占分部分项工程费的
A 6515.8 B 6356.88 C 6092.01 D 5944.86
查看
刷题小程序
热门试卷
咨询工程师《工程项目组织与管理》模拟卷1
咨询工程师《工程项目组织与管理》模拟卷2
咨询工程师《工程项目组织与管理》模拟卷3
咨询工程师《工程项目组织与管理》模拟卷4
咨询工程师《工程项目组织与管理》模拟卷5
咨询工程师《工程项目组织与管理》模拟卷6
咨询工程师《工程项目组织与管理》模拟卷7
咨询工程师《工程项目组织与管理》模拟卷8
咨询工程师《工程项目组织与管理》模拟卷9
咨询工程师《工程项目组织与管理》模拟卷10
咨询工程师《工程项目组织与管理》预测卷1
咨询工程师《工程项目组织与管理》预测卷2
咨询工程师《工程项目组织与管理》预测卷3
咨询工程师《工程项目组织与管理》预测卷4
咨询工程师《工程项目组织与管理》预测卷5