首页
考研
最新考研题库
中外美术史23新版
建筑类
二级建造师
一级建造师
一级造价工程师
监理工程师
安全工程师
一级消防工程师
消防设施操作员
医学类
主治类
执业药师
护师(初级)资格证考试
主管护师(中级)资格证考试
护士资格证考试
医师类
中药学类
金融类
基金从业资格
银行从业资格
证券从业资格
期货从业资格
银行招聘考试
财会类
初级经济师
中级经济师
初级会计师
中级会计师
注册会计师
税务师
资产评估师
教师类
中学教师笔试
小学教师笔试
幼儿教师笔试
幼儿结构化面试
幼儿专业面试
中小学结构化面试
学历提升
成考(专升本)
成考(高起本、高起专)
自考
网校课程
登录
注册好礼
我的主页
我的提问
我的回答
退出
当前位置:
首页
>
建设工程造价管理
>
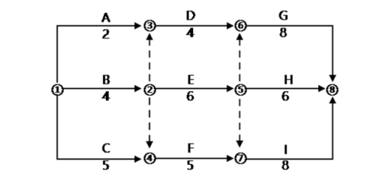
某工程双代号网络计划如图所示,除虚工作外有()个关键工作。
单选
某工程双代号网络计划如图所示,除虚工作外有()个关键工作。
A 3
B 4
C 5
D 6
正确答案
D
查看解析
搜索
相关试题
单选
根据造价工程师执业资格制度规定,属于二级造价工程师执业工作内容的是( )。
A 编制项目投资估算 B 编制最高投标限价 C 审核工程量清单 D 审核工程结算价款
查看
单选
《建设工程造价咨询合同》(示范文本)由( )组成。
A 中标通知书、通用条件和专用条件 B 委托书 C 协议书、专用条件和履约保函格式 D 协议书、通用条件和专用条件
查看
单选
英国为确定政府工程投资和规模,有关部门制定各种建设标准和造价指数,需经()部门认可。
A 建设 B 财政 C 审计 D 税务
查看
单选
根据《国务院关于投资体制改革的决定》,对于采用直接投资和资本金注入方式的政府投资项目,除特殊情况外,政府部门不再审批( )。
A 开工报告 B 初步设计 C 工程概算 D 可行性研究报告
查看
单选
从市场交易角度,工程造价指( )。
A 全部工程费 B 固定资产投资 C 建筑安装工程费 D 设备工器具购置费
查看
单选
《标准设备采购招标文件》规定,卖方未能按时交付合同设备的,延迟交付违约金的总额不得超过合同价格的比例是( )
A 3% B 5% C 10% D 15%
查看
单选
为使工程项目数智化管理平台充分体现其价值,需要具备的必要条件是( )。
A 工程数据驱动 B 业务流程再造 C 企业高层支持 D 敏捷创新变革
查看
单选
现金流量图中,横轴上每一个时间单位代表的是( )
A 一个计息周期 B 一个生产周期 C 一个销售周期 D 一个会计周期
查看
单选
某建设项目进行不确定分析时,销售单价为150元/件,年正常产销量为60万件,若年固定成本为800万元,单位可变成本为100元,单位产品销售税金及附加为5元,则以
A 118.33 B 150 C 113.33 D 145
查看
单选
按照价值工程的工作程序,对价值工程应用对象进行功能定义,属于( )阶段的工作内容。
A 准备 B 分析 C 创新 D 实施
查看
刷题小程序
热门试卷
2021年一级造价工程师考试《建设工程造价管理》真题及解析
2020年一级造价工程师考试《建设工程造价管理》真题及解析
2019年一级造价工程师考试《建设工程造价管理》真题及解析
2018年一级造价工程师考试《建设工程造价管理》真题及解析
2017年一级造价工程师考试《建设工程造价管理》真题及解析
2016年一级造价工程师考试《建设工程造价管理》真题及解析
2022年一级造价工程师考试《建设工程造价管理》真题
2022年延考一级造价工程师考试《建设工程造价管理》真题
2023年一级造价工程师《造价管理》真题
2024年一级造价工程师《造价管理》真题