首页
考研
最新考研题库
中外美术史23新版
建筑类
二级建造师
一级建造师
一级造价工程师
监理工程师
安全工程师
一级消防工程师
消防设施操作员
医学类
主治类
执业药师
护师(初级)资格证考试
主管护师(中级)资格证考试
护士资格证考试
医师类
中药学类
金融类
基金从业资格
银行从业资格
证券从业资格
期货从业资格
银行招聘考试
财会类
初级经济师
中级经济师
初级会计师
中级会计师
注册会计师
税务师
资产评估师
教师类
中学教师笔试
小学教师笔试
幼儿教师笔试
幼儿结构化面试
幼儿专业面试
中小学结构化面试
学历提升
成考(专升本)
成考(高起本、高起专)
自考
网校课程
登录
注册好礼
我的主页
我的提问
我的回答
退出
当前位置:
首页
>
中级建筑与房地产经济
>
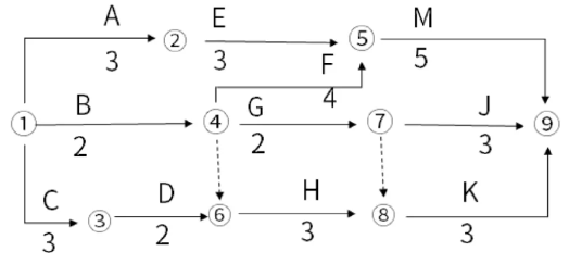
某工程网络计划如图所示,其中关键线路有几条( )。
单选
某工程网络计划如图所示,其中关键线路有几条( )。
A 1
B 2
C 3
D 4
正确答案
C
查看解析
搜索
相关试题
单选
建设单位申请领取施工许可证时,征收房屋需要满足( )。
A 征收房屋的,进度符合施工要求 B 拆迁房屋的,已全部拆迁完毕 C 肢解发包给资质条件符合的单位 D 施工图设计文件全部完成
查看
单选
房地产项目取得商品房预售许可证的条件是( )。
A 建筑完工面积占总面积20% B 建筑在建工程投资额已完成总量的20% C 取得工程规划许可证和施工许可证 D 取得竣工备案证书
查看
单选
息税前利润计算的公式是( )。
A 息税前利润=净利润-所得税+利息 B 息税前利润=净利润-所得税-利息 C 息税前利润=净利润+所得税-利息 D 息税前利润=净利润+所得税+利息
查看
单选
房地产需求和房地产供给共有的特性是( )。
A 一体性 B 层次性 C 滞后性 D 个体性
查看
单选
某投资项目在运营期每年末可获得等额收益,若需在运营期第6年末偿还贷款本息2000万元贷款年利率为12%,按年复利计息,则每年年末获取的最低收益为( )。
A 246.45 B 314.82 C 240.00 D 198.24
查看
单选
工程项目实施策划中,确定承发包模式属于( )。
A 工程项目目标策划 B 工程项目组织策划 C 工程项目融资策划 D 工程项目实施过程策划
查看
单选
( )确定了开发项目最显著的特征。
A 项目主题创意 B 项目开发战略 C 项目总体规划布局 D 项目配套公共建筑
查看
单选
在建筑工程费用组成中,脚手架费用应在( )。
A 措施项目费 B 直接工程费 C 规费 D 企业管理费
查看
单选
使用国有资金的招标项目招标文件里应设有( )。
A 最低投标限价 B 招标控制价 C 最高投标限价 D 投标成本价
查看
单选
进行竣工结算时,发包人应扣留的金额是( )。
A 暂列金额 B 暂估价 C 工程质量保证金 D 工程保险金
查看
刷题小程序
热门试卷
2017年中级经济师《建筑经济专业知识与实务》真题
2018年中级经济师《建筑经济专业知识与实务》真题
2019年中级经济师《建筑经济专业知识与实务》真题
2020年中级经济师《建筑经济专业知识与实务》真题
2021年中级经济师《建筑经济专业知识与实务》真题精选
2022年中级经济师《建筑经济专业知识与实务》真题精选
2022年中级经济师《建筑经济专业知识与实务》真题精选
2023年中级经济师《建筑经济专业知识与实务》真题精选
2024年中级经济师《建筑经济专业知识与实务》真题精选