首页
考研
最新考研题库
中外美术史23新版
建筑类
二级建造师
一级建造师
一级造价工程师
监理工程师
安全工程师
一级消防工程师
消防设施操作员
医学类
主治类
执业药师
护师(初级)资格证考试
主管护师(中级)资格证考试
护士资格证考试
医师类
中药学类
金融类
基金从业资格
银行从业资格
证券从业资格
期货从业资格
银行招聘考试
财会类
初级经济师
中级经济师
初级会计师
中级会计师
注册会计师
税务师
资产评估师
教师类
中学教师笔试
小学教师笔试
幼儿教师笔试
幼儿结构化面试
幼儿专业面试
中小学结构化面试
学历提升
成考(专升本)
成考(高起本、高起专)
自考
网校课程
登录
注册好礼
我的主页
我的提问
我的回答
退出
当前位置:
首页
>
目标控制(交通工程)
>
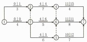
某工程双代号网络计划如下图所示,图中已标出各项工作的最早开始时间和最迟开始时间,该计划表明( )。
多选
某工程双代号网络计划如下图所示,图中已标出各项工作的最早开始时间和最迟开始时间,该计划表明( )。
A 工作①→③的总时差为1
B 工作②→⑤的自由时差为1
C 工作②→⑥的总时差为2
D 工作④→⑦的总时差为4
E 工作⑤→⑦为关键工作
正确答案
ACD
查看解析
搜索
相关试题
单选
下列工作程序中,不属于企业投资公路建设项目实施程序的是( )
A 根据规划,编制工程可行性研究报告 B 根据规划,编制项目建议书 C 组织投资人招标工作,依法确定投资人 D 投资人编制项目申请报告,按规定报项目审批部门核准
查看
单选
下列监理的工作方式中,属于事前控制的是( )
A 编制监理计划 B 旁站监理 C 监理抽检 D 监理指示单
查看
单选
约见项目经理属于( )。
A 主动控制 B 被动控制 C 前馈控制 D 事前控制
查看
单选
在《交通强国建设纲要》中,“全国123出行交通圈”的概念不包含以下哪一项( )
A 都市区1小时通勤 B 国内城市1天到达 C 城市群2小时通达 D 全国主要城市3小时覆盖
查看
单选
以下关于工程项目特点的说法中,不正确的是( )。
A 工程项目的特点有一次性、目标性、制约性、时限性、不确定性 B 时限性又称之为生命周期 C 工程项目的目标性是决定一个项目成功与失败的关键特性 D 工程项目的目标性主要是由工程项目的独特性造成的
查看
单选
首件工程的管理,说法错误的是( )。
A 首件工程制应以施工合同段内所有的分项工程为实施对象 B 首件工程管理应当实行综合管理,施工单位是实施主体,项目监理机构是实施主体 C 首件工程应当实行加强型管理,关键项目的质量检验样本数(实测项目的检查频率)应予增加甚至成倍增加 D 质量抽检频率按照 100%执行
查看
单选
某路段沥青混凝土面层抗滑性能检测,摩擦系数的检测值(共5个测点)分别为56、58、60、54、50,则该摩擦系数的标准偏差为( )。
A 2.68 B 3.85 C 3.97 D 4.13
查看
单选
单代号网络计划中的箭线表示( )。
A 一项工作 B 工作间的逻辑关系 C 相邻时间间隔 D 自由时差
查看
单选
钢筋焊接接头的基本力学性能试验方法不包括( )。
A 拉伸试验 B 抗剪试验 C 弯曲试验 D 型式检验
查看
单选
当发现钢筋( )等现象时,应对该批钢筋进行化学成分检验或其他专项检验。
A 表面锈蚀 B 局部弯曲 C 物理性能不良 D 焊接性能不良
查看
刷题小程序
热门试卷
2022年监理工程师考试《建设工程目标控制(交通工程)》临考密训卷
2022年监理工程师考试《建设工程目标控制(交通工程)》强化提分卷
2022年监理工程师考试《建设工程目标控制(交通工程)》密训卷(符合2022版新教材)
2022年监理工程师考试《建设工程目标控制(交通工程)》模拟卷(符合2022版新教材)
监理工程师《目标控制交通工程》模拟卷1
监理工程师《目标控制交通工程》模拟卷2
监理工程师《目标控制交通工程》模拟卷3
监理工程师《目标控制交通工程》模拟卷4
监理工程师《目标控制交通工程》押题密卷1
监理工程师《目标控制交通工程》押题密卷2
监理工程师《目标控制交通工程》押题密卷3
监理工程师《目标控制交通工程》押题密卷4
监理工程师《目标控制交通工程》押题密卷5
监理工程师《目标控制交通工程》押题密卷6
2024年监理工程师《目标控制交通工程》模拟题库1