首页
考研
最新考研题库
中外美术史23新版
建筑类
二级建造师
一级建造师
一级造价工程师
监理工程师
安全工程师
一级消防工程师
消防设施操作员
医学类
主治类
执业药师
护师(初级)资格证考试
主管护师(中级)资格证考试
护士资格证考试
医师类
中药学类
金融类
基金从业资格
银行从业资格
证券从业资格
期货从业资格
银行招聘考试
财会类
初级经济师
中级经济师
初级会计师
中级会计师
注册会计师
税务师
资产评估师
教师类
中学教师笔试
小学教师笔试
幼儿教师笔试
幼儿结构化面试
幼儿专业面试
中小学结构化面试
学历提升
成考(专升本)
成考(高起本、高起专)
自考
网校课程
登录
注册好礼
我的主页
我的提问
我的回答
退出
当前位置:
首页
>
目标控制(水利工程)
>
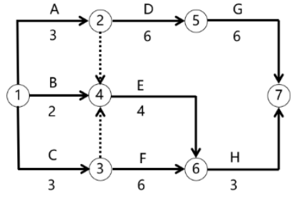
某工程双代号网络计划如下图所示,工作E最早完成时间和最迟完成时间分别是()。
单选
某工程双代号网络计划如下图所示,工作E最早完成时间和最迟完成时间分别是()。
A 6和8
B 6和12
C 7和8
D 7和12
正确答案
D
查看解析
搜索
相关试题
单选
在水利工程建设中,( )对参建各方具有监督的职能。
A 项目发包人 B 监理人 C 政府质量监督部门 D 承包人
查看
单选
推土机推土定额是按自然方拟定的,如推松土时,定额乘调整系数()。
A 0.80 B 0.85 C 0.91 D 1.09
查看
单选
监理人的质量控制就是按照( )的质量标准对建设项目质量进行控制。
A 政府规定 B 合同规定 C 监理人规定 D 发包人规定
查看
单选
根据《中华人民共和国民法典》,发包人在不妨碍承包人正常作业的情况下,可以随时对作业进度和质量进行检查,这一规定出自( )。
A 第七百九十七条 B 第七百九十八条 C 第七百九十九条 D 第八百条
查看
单选
某工程进行到2025 年3月底时,已完成工程计划投资为 50 万元,已完工程实际投资为 55 万元,则该项目的投资控制效果是()。
A 投资偏差为-5 万元,项目运行超支 B 投资偏差为 5 万元,项目运行节支 C 投资偏差为 5 万元,项目运行超支 D 投资偏差为-5 万元,项目运行节支
查看
单选
工程产品在规定的使用条件下,能正常发挥规定功能的工作总时间,是指工程产品的( )。
A 时间性 B 适应性 C 可信性 D 经济性
查看
单选
水利工程实行工程质量终身责任制,这意味着( )。
A 工程质量责任仅在施工期间有效 B 工程质量责任在工程合理使用年限内有效 C 工程质量责任仅在保修期内有效 D 工程质量责任在工程竣工后失效
查看
单选
其他机械费以()为计算基数。
A 材料总价 B 主要材料费之和 C 主要机械费之和 D 人工费机械费之和
查看
单选
根据《水利工程质量管理规定》,项目法人对水利工程质量承担( )。
A 首要责任 B 主体责任 C 监督责任 D 次要责任
查看
单选
假设年名义利率为5%,计息周期为季度,则年有效利率为()。
A 5.00% B 5.06% C 5.09% D 5.12%
查看
刷题小程序
热门试卷
2022年监理工程师考试《建设工程目标控制(水利工程)》强化提分卷
2022年监理工程师考试《建设工程目标控制(水利工程)》临考密训卷
2021年监理工程师考试《建设工程目标控制(水利工程)》密训卷
2021年监理工程师考试《建设工程目标控制(水利工程)》模拟卷
2023目标控制(水利工程)模拟1
2023目标控制(水利工程)模拟2
2023目标控制(水利工程)模拟3
2023目标控制(水利工程)模拟4
2023目标控制(水利工程)押题密卷1
2023目标控制(水利工程)押题密卷2
2023目标控制(水利工程)押题密卷3
2023目标控制(水利工程)押题密卷4
2023目标控制(水利工程)押题密卷5
2023目标控制(水利工程)押题密卷6
2024年监理工程师《监理目标控制(水利工程)》模拟题库1