首页
考研
最新考研题库
中外美术史23新版
建筑类
二级建造师
一级建造师
一级造价工程师
监理工程师
安全工程师
一级消防工程师
消防设施操作员
医学类
主治类
执业药师
护师(初级)资格证考试
主管护师(中级)资格证考试
护士资格证考试
医师类
中药学类
金融类
基金从业资格
银行从业资格
证券从业资格
期货从业资格
银行招聘考试
财会类
初级经济师
中级经济师
初级会计师
中级会计师
注册会计师
税务师
资产评估师
教师类
中学教师笔试
小学教师笔试
幼儿教师笔试
幼儿结构化面试
幼儿专业面试
中小学结构化面试
学历提升
成考(专升本)
成考(高起本、高起专)
自考
网校课程
登录
注册好礼
我的主页
我的提问
我的回答
退出
当前位置:
首页
>
目标控制(土木建筑)
>
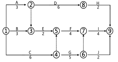
某工程双代号网络计划如下图所示(时间单位为周),图中工作F的最早完成时间和最迟完成时间分别是第( )周。
单选
某工程双代号网络计划如下图所示(时间单位为周),图中工作F的最早完成时间和最迟完成时间分别是第( )周。
A 10和11
B 9和11
C 10和13
D 9和13
正确答案
A
查看解析
搜索
相关试题
单选
根据《建设工程质量管理条例》,关于建设单位的质量责任和义务,说法错误的是( )。
A 不得将建设工程肢解发包 B 不得任意压缩合理工期 C 不得将施工许可证与工程质量监督手续合并办理 D 不得使用未经审查的施工图
查看
单选
根据《建设工程质量检测管理办法》的规定,( )应当对试样的真实性负责。
A 监理单位见证员 B 施工单位所选择的材料供应商 C 提供质量检测试样的单位和个人 D 试验检测单位
查看
单选
在建的建筑工程因故中止施工的,建设单位应当自中止施工之日起( )内,向发证机关报告,并按照规定做好建筑工程的维护管理工作。
A 7天 B 1个月 C 3个月 D 1年
查看
单选
根据《建设工程质量管理条例》,建设工程自竣工验收合格之日起( )内,建设单位应将竣工验收报告和相关文件报有关行政主管部门备案。
A 7日 B 15日 C 30日 D 2个月
查看
单选
根据《建筑工程施工质量验收统一标准》,对应于一般项目合格质量水平的错判概率α和漏判概率β,正确的取值范围是()。
A α和β均不宜超过5% B α不宜超过10%,β不宜超过5% C α不宜超过5%,β不宜超过10% D α不宜超过10%,β不宜超过10%
查看
单选
技术设计是初步设计的补充和深化,一般不再进行报批,由( )直接组织审查、审批。
A 项目监理机构 B 建设单位 C 设计单位 D 工程质量监督机构
查看
单选
专业设计方案评审的内容包括( )。
A 建筑造型 B 协作条件 C 功能和使用价值 D 总平面布置是否充分考虑方向、风向、采光、通风等要素
查看
单选
钢结构所有焊缝应()方可进行外观检测。
A 冷却到环境温度后 B 冷却到15℃后 C 无损检测后 D 焊接完1h之后、48h之内
查看
单选
工程监理实施过程中,总监理工程师应签发工程暂停令的情形是( )。
A 施工单位未经批准擅自施工 B 施工存在质量事故隐患 C 施工单位采用不适当施工工艺 D 施工单位未按施工方案施工
查看
单选
我国的工程建设项目设计,按不同的专业工程分为2~3个阶段。其中,建筑与人防专业建设项目的设计阶段一般不包括()阶段。
A 方案设计 B 初步设计 C 单项技术设计 D 施工图设计
查看
刷题小程序
热门试卷
2022年监理工程师考试《建设工程目标控制(土木建筑工程)》临考密训卷
2022年监理工程师考试《建设工程目标控制(土木建筑工程)》强化提分卷
2022年监理工程师考试《建设工程目标控制(土木建筑工程)》全真模拟卷
2022年监理工程师考试《建设工程目标控制(土木建筑工程)》密训卷(符合2022版新教材)
2022年监理工程师考试《建设工程目标控制(土木建筑工程)》冲刺卷(符合2022版新教材)
2022年监理工程师考试《建设工程目标控制(土木建筑工程)》模拟卷(符合2022版新教材)
监理工程师《 目标控制土木建筑》模拟卷1
监理工程师《 目标控制土木建筑》模拟卷2
监理工程师《 目标控制土木建筑》模拟卷3
监理工程师《 目标控制土木建筑》押题密卷1
监理工程师《 目标控制土木建筑》押题密卷2
监理工程师《 目标控制土木建筑》押题密卷3
监理工程师《 目标控制土木建筑》押题密卷4
监理工程师《 目标控制土木建筑》押题密卷5
监理工程师《 目标控制土木建筑》押题密卷6