首页
考研
最新考研题库
中外美术史23新版
建筑类
二级建造师
一级建造师
一级造价工程师
监理工程师
安全工程师
一级消防工程师
消防设施操作员
医学类
主治类
执业药师
护师(初级)资格证考试
主管护师(中级)资格证考试
护士资格证考试
医师类
中药学类
金融类
基金从业资格
银行从业资格
证券从业资格
期货从业资格
银行招聘考试
财会类
初级经济师
中级经济师
初级会计师
中级会计师
注册会计师
税务师
资产评估师
教师类
中学教师笔试
小学教师笔试
幼儿教师笔试
幼儿结构化面试
幼儿专业面试
中小学结构化面试
学历提升
成考(专升本)
成考(高起本、高起专)
自考
网校课程
登录
注册好礼
我的主页
我的提问
我的回答
退出
当前位置:
首页
>
目标控制(土木建筑)
>
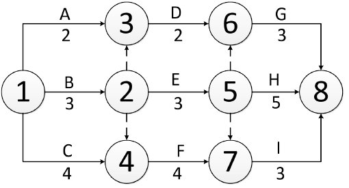
某工程网络计划如下图所示,图中工作D 的自由时差和总时差分别是( )天。
单选
某工程网络计划如下图所示,图中工作D 的自由时差和总时差分别是( )天。
A 0 和3
B 1 和0
C 1 和1
D 1 和3
正确答案
D
查看解析
搜索
相关试题
单选
下列有关工程质量控制的原则,描述错误的是()。
A 坚持质量第一原则 B 坚持以人为核心原则 C 坚持以预防为主原则 D 坚持公平、合理、公正的职业道德规范
查看
单选
在ISO质量管理体系的质量管理原则中,持续改进的核心是( )。
A 提高有效性和效率 B 及时发现问题并解决问题 C 持续满足顾客的需求 D 不断挑战新的目标
查看
单选
在质量管理体系的特征中,组织应综合考虑利益、成本和风险,通过质量管理体系持续有效运行和动态管理使其最佳化指的是其( )特征。
A 系统性 B 动态性 C 全面有效性 D 符合性
查看
单选
根据《建设工程质量管理条例》,在建设工程开工前,应当按照国家有关规定办理工程质量监督手续,可以与工程质量监督手续合并办理的是( )。
A 施工许可证 B 招标备案 C 施工图审查 D 委托监理
查看
单选
“重点管理能改进组织关键活动的各种因素”,是ISO质量管理体系的质量管理原则中( )的基本内容。
A 过程方法 B 领导作用 C 关系管理 D 循证决策
查看
单选
某能源专业建设项目,其设计阶段( )。
A 一般分为方案设计、初步设计和施工图设计三个阶段 B 一般分为初步设计和施工图设计两个阶段 C 一般分为方案设计和施工图设计两个阶段 D 一般分为方案设计、初步设计、技术设计和施工图设计四个阶段
查看
单选
工程实施过程中,施工单位擅自改动经审查批准的施工组织设计,项目监理机构应及时发出( ),要求施工单位按程序重新报审。
A 口头指令 B 工作联系单 C 监理通知单 D 工程暂停令
查看
单选
项目监理机构对施工方案的审查内容是( )。
A 施工总平面布置 B 计算书及相关图纸 C 资金、劳动力等资源供应计划 D 施工预算
查看
单选
混凝土结构或构件变形检测项目不包括()。
A 构件的挠度 B 构件和结构的倾斜 C 构件强度 D 基础不均匀沉降
查看
单选
某工程施工过程中发生质量事故,造成3 人死亡,6000 万元直接经济损失,则该质量事故等级属于( )。
A 一般事故 B 较大事故 C 重大事故 D 特别重大事故
查看
刷题小程序
热门试卷
2022年监理工程师考试《建设工程目标控制(土木建筑工程)》临考密训卷
2022年监理工程师考试《建设工程目标控制(土木建筑工程)》强化提分卷
2022年监理工程师考试《建设工程目标控制(土木建筑工程)》全真模拟卷
2022年监理工程师考试《建设工程目标控制(土木建筑工程)》密训卷(符合2022版新教材)
2022年监理工程师考试《建设工程目标控制(土木建筑工程)》冲刺卷(符合2022版新教材)
2022年监理工程师考试《建设工程目标控制(土木建筑工程)》模拟卷(符合2022版新教材)
监理工程师《 目标控制土木建筑》模拟卷1
监理工程师《 目标控制土木建筑》模拟卷2
监理工程师《 目标控制土木建筑》模拟卷3
监理工程师《 目标控制土木建筑》押题密卷1
监理工程师《 目标控制土木建筑》押题密卷2
监理工程师《 目标控制土木建筑》押题密卷3
监理工程师《 目标控制土木建筑》押题密卷4
监理工程师《 目标控制土木建筑》押题密卷5
监理工程师《 目标控制土木建筑》押题密卷6