首页
考研
最新考研题库
中外美术史23新版
建筑类
二级建造师
一级建造师
一级造价工程师
监理工程师
安全工程师
一级消防工程师
消防设施操作员
医学类
主治类
执业药师
护师(初级)资格证考试
主管护师(中级)资格证考试
护士资格证考试
医师类
中药学类
金融类
基金从业资格
银行从业资格
证券从业资格
期货从业资格
银行招聘考试
财会类
初级经济师
中级经济师
初级会计师
中级会计师
注册会计师
税务师
资产评估师
教师类
中学教师笔试
小学教师笔试
幼儿教师笔试
幼儿结构化面试
幼儿专业面试
中小学结构化面试
学历提升
成考(专升本)
成考(高起本、高起专)
自考
网校课程
登录
注册好礼
我的主页
我的提问
我的回答
退出
当前位置:
首页
>
目标控制(土木建筑)
>
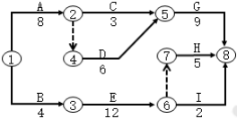
某项目双代号网络计划如下图(时间单位:天),该网络计划的计算工期是( )天。
单选
某项目双代号网络计划如下图(时间单位:天),该网络计划的计算工期是( )天。
A 23
B 18
C 20
D 2
正确答案
A
查看解析
搜索
相关试题
单选
在影响工程质量的诸多因素中,环境条件对工程质量特性起到重要作用。下列因素属于工程技术环境条件的有( )。
A 防护设施 B 水文、气象 C 施工作业面 D 合同环境与管理关系的确定
查看
单选
根据《卓越绩效评价准则》,卓越绩效模式的基本特征是( )。
A 强调以人为本 B 强调以效益为中心 C 强调可持续发展和社会责任 D 强调战略导向
查看
单选
根据《工程质量安全手册(试行)》,高处作业吊篮内作业人员不应超过( )。
A 1 人 B 2 人 C 3 人 D 专项施工方案所确定的人数
查看
单选
某工程施工期间,施工单位在施工现场显著位置对危险性较大的分部分项工程进行公告。下列分部分项工程中,属于超过一定规模的危险性较大的分部分项工程的是()。
A 施工高度40m的建筑幕墙安装工程 B 跨度30m的网架和索膜结构安装工程 C 开挖深度18m的人工挖孔桩工程 D 提升高度90m的附着式升降脚手架工程
查看
单选
下列可能导致工程质量缺陷的因素中,不属于施工与管理不到位的有( )。
A 采用不正确的结构方案 B 未经设计单位同意擅自修改设计 C 技术交底不清 D 施工方案考虑不周全
查看
单选
建设工程发生施工质量事故后,施工单位应提交质量事故调查报告,其中在质量事故发展情况中,应明确的内容是( )。
A 质量事故发生的简要经过 B 是否已采取应急措施 C 应急措施是否直接有效 D 事故原因的初步判断
查看
单选
发生工程质量缺陷,工程监理单位安排监理人员进行检查和记录,并签发()。
A 监理通知单 B 工作联系单 C 监理口头指令 D 工程暂停令
查看
单选
办理施工许可证以下( )不是必要条件。
A 已经办理该建设工程用地批准手续 B 在城市规划区的建设工程,已经取得规划许可证 C 已完成拆迁工作及施工图纸 D 有满足需要的资金安排
查看
单选
《卓越绩效评价准则》与ISO9000质量管理体系的不同点是( )。
A 基本原理和原则不同 B 基本理念和思维方式不同 C 关注点和目标不同 D 使用方法(工具)不同
查看
单选
旁站是指在关键部位或关键工序施工过程中由( )在现场进行的监督活动。
A 总监理工程师 B 专业监理工程师 C 总监理工程师代表 D 监理人员
查看
刷题小程序
热门试卷
2022年监理工程师考试《建设工程目标控制(土木建筑工程)》临考密训卷
2022年监理工程师考试《建设工程目标控制(土木建筑工程)》强化提分卷
2022年监理工程师考试《建设工程目标控制(土木建筑工程)》全真模拟卷
2022年监理工程师考试《建设工程目标控制(土木建筑工程)》密训卷(符合2022版新教材)
2022年监理工程师考试《建设工程目标控制(土木建筑工程)》冲刺卷(符合2022版新教材)
2022年监理工程师考试《建设工程目标控制(土木建筑工程)》模拟卷(符合2022版新教材)
监理工程师《 目标控制土木建筑》模拟卷1
监理工程师《 目标控制土木建筑》模拟卷2
监理工程师《 目标控制土木建筑》模拟卷3
监理工程师《 目标控制土木建筑》押题密卷1
监理工程师《 目标控制土木建筑》押题密卷2
监理工程师《 目标控制土木建筑》押题密卷3
监理工程师《 目标控制土木建筑》押题密卷4
监理工程师《 目标控制土木建筑》押题密卷5
监理工程师《 目标控制土木建筑》押题密卷6