首页
考研
最新考研题库
中外美术史23新版
建筑类
二级建造师
一级建造师
一级造价工程师
监理工程师
安全工程师
一级消防工程师
消防设施操作员
医学类
主治类
执业药师
护师(初级)资格证考试
主管护师(中级)资格证考试
护士资格证考试
医师类
中药学类
金融类
基金从业资格
银行从业资格
证券从业资格
期货从业资格
银行招聘考试
财会类
初级经济师
中级经济师
初级会计师
中级会计师
注册会计师
税务师
资产评估师
教师类
中学教师笔试
小学教师笔试
幼儿教师笔试
幼儿结构化面试
幼儿专业面试
中小学结构化面试
学历提升
成考(专升本)
成考(高起本、高起专)
自考
网校课程
登录
注册好礼
我的主页
我的提问
我的回答
退出
当前位置:
首页
>
目标控制(土木建筑)
>
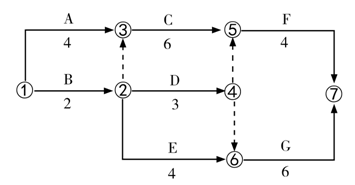
某工程双代号网络计划如下图所示,工作D的最早开始时间和最迟开始时间分别是( )。
单选
某工程双代号网络计划如下图所示,工作D的最早开始时间和最迟开始时间分别是( )。
A 2和5
B 4和5
C 2和7
D 4和7
正确答案
A
查看解析
搜索
相关试题
单选
建设工程在竣工验收时达到规定的指标,且在规定的使用期内保持正常功能,体现的是建设工程质量的( )特性。
A 耐久性 B 安全性 C 可靠性 D 经济性
查看
单选
根据《建设工程质量管理条例》,建设工程自竣工验收合格之日起15日内,( )应将竣工验收报告和相关文件报有关行政主管部门备案。
A 施工单位 B 检测单位 C 监理单位 D 建设单位
查看
单选
建设单位应自领取施工许可证之日起( )内开工,否则应向发证机关申请延期。
A 3个月 B 6个月 C 9个月 D 1年
查看
单选
工程勘察单位应履行的勘察后期服务职责是( )。
A 审查施工设计图纸 B 配合桩基工程施工 C 签署工程保修书 D 与工程质量事故分析
查看
单选
根据《建设工程质量检测管理办法》,检测机构完成检测业务后出具的检测报告,经确认后由( )归档。
A 建设单位 B 监理单位 C 施工单位 D 材料供应单位
查看
单选
根据ISO质量管理体系中的质量管理原则,建立清晰与开放的沟通渠道,是( )的基本内容。
A 过程方法 B 持续改进 C 循证决策 D 关系管理
查看
单选
建立监理单位质量管理体系时,明确工程建设相关方要求属于( )方面的工作。
A 确定质量方针、目标 B 过程适用性评价 C 确定体系覆盖范围 D 组织结构调整方案
查看
单选
与“卓越绩效”模式相比,ISO9000质量管理体系的导向是( )。
A 成熟度评价 B 标准化管理 C 全过程控制 D 战略管理
查看
单选
正常情况下,混凝土强度检测数据从( )分布。
A 三角形 B 梯形 C 正态 D 随机
查看
单选
将样本总体中的抽样单元按某种次序排列,在规定范围内随机抽取一组初始单元,然后按一套规则确定其他样本单元的抽样方法称为( )。
A 简单随机抽样 B 系统随机抽样 C 分层随机抽样 D 多阶段抽样
查看
刷题小程序
热门试卷
2022年监理工程师考试《建设工程目标控制(土木建筑工程)》真题及答案
2021年监理工程师考试《建设工程目标控制(土木建筑工程)》真题及答案
2020年监理工程师考试《建设工程目标控制(土木建筑工程)》真题及答案
2019年监理工程师考试《建设工程目标控制(土木建筑工程)》真题及答案
2018年监理工程师考试《建设工程目标控制(土木建筑工程)》真题及答案
2017年监理工程师考试《建设工程目标控制(土木建筑工程)》真题及答案
2016年监理工程师考试《建设工程目标控制(土木建筑工程)》真题及答案
2022年11月监理工程师考试《建设工程目标控制(土木建筑工程)》真题
2023年监理工程师《目标控制(土建)》真题精选
2024年监理工程师《目标控制(土建)》考试真题
2025年监理工程师《目标控制(土建)》考试真题
2025年监理工程师《目标控制(土建)》考试真题