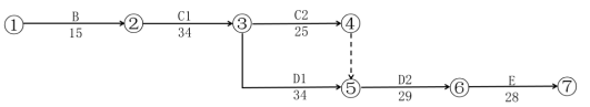
1.(1)优化后的土石坝加固后续工作的施工进度网络计划如下图:

(2)赶工费用:1.5×1(C1)+1.8×2(E)+2×1(D2)+2.5×1(D1)=9.6 万元。
2.承包人可向发包人提出补偿金额:9.6+3=12.6 万元
理由:事件 1 中,征地拆迁是发包人责任,由此造成的赶工费用应由发包人承担;
事件 2 中,发包人要求向承包人提前交货的,承包人不得拒绝,但发包人应承担承包人由此增加的费用,因此承包人发生的保管费用 3 万元应当由发包人承担。
3.新闸门标志内容还应有:生产许可证标志及编号、制造日期、闸门中心位置和总重量。
4.承包人还应核验的资料:闸门出厂合格证;闸门制造验收资料和出厂检验资料;闸门制造竣工图或能反映闸门出厂时实际结构尺寸的图样;安装用控制点位置图。