1.(1)项目管理总体安排:对主要分包项目的施工单位的选择要求及管理方式应进行简要说明;对其资质和能力应提出明确要求;对特殊工种人员提出具体要求。
(2)重点和难点分析:对工程施工各阶段的重点和难点应逐一分析并提出解决方案或对策,包括工程施工的组织管理和施工技术两个方面。
2.(1)承包人提出的工期索赔:不成立。
理由:A工作有10天总时差,不影响总工期。
承包人提出的费用索赔:成立。
理由:施工中发现文物属于发包人应承担的风险。
(2)费用索赔额为:110x150x60%+20x1200x70%=26700元
3.(1)针对①所提出的工期索赔:成立。
理由:设计变更是发包人应承担的责任,且经过事件1后,A工作变成了关键工作。
针对②所提出的工期索赔:不成立。
理由:确保工程质量,是承包人自己应承担的责任。
(2)承包人应获得的工期索赔为:5天。
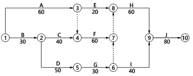
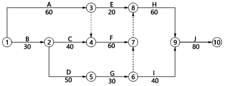
4.(1)绘制时标网络进度计划如下图所示:

(2)实际工期:280天。
(3)专用施工机械最迟需第40天末进场。
在施工现场的闲置时间最短为:
(200-40)-(40+30+60)=30天
5.(1)进度计划的检查应包括下列内容:工作完成数量;工作时间的执行情况;工作顺序的执行情况;资源使用及其与进度计划的匹配情况;前次检查提出问题的整改情况。
(2)通常分两种模式:“资源有限、工期最短”,“工期固定、资源均衡”的优化。