首页
考研
最新考研题库
中外美术史23新版
建筑类
二级建造师
一级建造师
一级造价工程师
监理工程师
安全工程师
一级消防工程师
消防设施操作员
医学类
主治类
执业药师
护师(初级)资格证考试
主管护师(中级)资格证考试
护士资格证考试
医师类
中药学类
金融类
基金从业资格
银行从业资格
证券从业资格
期货从业资格
银行招聘考试
财会类
初级经济师
中级经济师
初级会计师
中级会计师
注册会计师
税务师
资产评估师
教师类
中学教师笔试
小学教师笔试
幼儿教师笔试
幼儿结构化面试
幼儿专业面试
中小学结构化面试
学历提升
成考(专升本)
成考(高起本、高起专)
自考
网校课程
登录
注册好礼
我的主页
我的提问
我的回答
退出
当前位置:
首页
>
建设工程施工管理
>
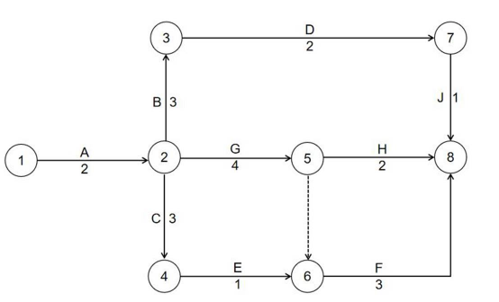
已知某工程双代号网络图见下图(时间单位:天),按照计划安排,工作H的自由时差为( )天。
单选
已知某工程双代号网络图见下图(时间单位:天),按照计划安排,工作H的自由时差为( )天。
B 1
C 2
D 3
正确答案
B
查看解析
搜索
相关试题
单选
关于平行承包模式特点的说法,正确的是( )。
A 不利于择优选择施工单位 B 有利于缩短建设工期 C 有利于控制工程造价 D 不利于控制工程质量
查看
单选
关于施工成本控制程序的说法,正确的是( )。
A 管理行为控制程序是成本全过程控制的重点 B 指标控制程序是对成本进行过程控制的基础 C 管理行为控制程序和指标控制程序在实施过程中既相互补充又相互制约 D 管理行为控制程序是项目施工成本结果控制的主要内容
查看
单选
下列施工成本分析方法中,可以用来分析各种因素对成本影响程度的是( )
A 连环置换法 B 相关比率法 C 比重分析法 D 动态比率法
查看
单选
某工程项目承包人于2019年5月1日按合同规定向监理人报送竣工验收申请报告,次日监理人审查后认为已具备竣工验收条件,提请发包人进行工程验收。但直到2019年7月
A 应由承包人继续承担工程保管责任,并催促发包人组织验收 B 应由承包人自行组织竣工验收 C 应视为验收合格,实际竣工日期以收到承包人竣工验收申请报告后的第56天为准 D 应视为验收合格,实际竣工日期以承包人提交竣工验收申请报告的日期为准
查看
单选
根据建设工程项目实施程序,下列属于是投资成果转入生产或使用的标志的是( )。
A 建设准备 B 工程施工 C 生产准备 D 竣工验收
查看
单选
对于政府投资项目,初步设计提出的投资概算超过经批准的可行性研究报告提出的投资估算( )的,项目单位应当向投资主管部门或者其他有关部门报告,投资主管部门或者其他有
A 5% B 15% C 10% D 20%
查看
单选
关于建设程序中各阶段工作的说法,错误的是( )。
A 在初步设计或技术设计的基础上进行施工图设计,使其达到施工安装的要求 B 工程开始拆除旧建筑物和搭建临时建筑物时即可算作工程的正式开工 C 生产准备阶段是由建设阶段转入生产经营阶段的重要衔接阶段 D 竣工验收是考核建设成果、检验设计和施工质量的关键步骤
查看
单选
下列选项属于施工项目目标动态控制过程中事后控制的是( )。
A 构建施工项目目标体系 B 监督检查实施情况 C 编制施工项目计划 D 分析偏差产生原因
查看
单选
下列选项中属于邀请招标方式的缺点的是( )。
A 可节约招标费用、缩短招标时间 B 有利于招标人将工程项目交予可靠的承包商实施 C 可减少合同履行过程中承包商违约的风险 D 会提高中标合同价
查看
单选
根据《建筑施工组织设计规范》,按照编制对象不同,施工组织设计分为( )。
A 施工组织总设计、单位工程施工组织设计、施工方案 B 单位工程施工组织设计、单项施工组织设计、施工方案 C 单位工程施工组织设计、施工方案、专项施工指导书 D 施工组织总设计、分部分项施工组织设计、危大工程施工组织设计
查看
刷题小程序
热门试卷
2022年二级建造师考试《建设工程施工管理》密训卷
2022年二级建造师考试《建设工程施工管理》冲刺卷(二)
2022年二级建造师考试《建设工程施工管理》冲刺卷(一)
2022年二级建造师考试《建设工程施工管理》模拟卷(三)
2022年二级建造师考试《建设工程施工管理》模拟卷(二)
2022年二级建造师考试《建设工程施工管理》模拟卷(一)
2022年二级建造师考试《建设工程施工管理》机考模拟演练卷(一)(符合2022年新版教材)
2022年二级建造师考试《建设工程施工管理》机考模拟演练卷(二)(符合2022年新版教材)
2022年二级建造师考试《建设工程施工管理》密训卷(符合2022年新版教材)
2022年二级建造师考试《建设工程施工管理》冲刺卷(二)(符合2022年新版教材)
二级建造师《建设工程施工管理》预测一
二级建造师《建设工程施工管理》预测二
二级建造师《建设工程施工管理》预测三
二级建造师《建设工程施工管理》预测四
二级建造师《建设工程施工管理》预测五