分析

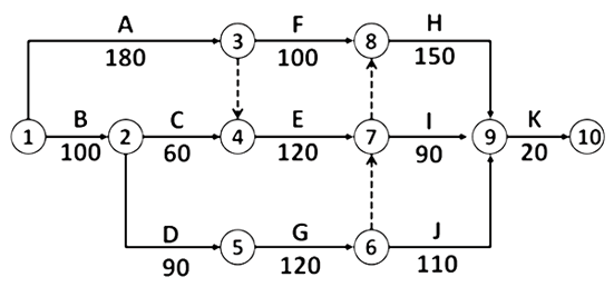
案例题 某施工单位承接城市快速路施工任务,合同工期500天,该合同段起止桩号为K2+060~K9+270。道路沿线经过湿地区域,水系发育,有大量软土地基。 其中K3+050处有一大型盖板涵,设计采用注浆进行地基处理。在K5+650有一座40×2预应力小箱梁跨线桥,桥梁桩基采用冲击成孔工艺灌注桩。施工单位编制了实施性施工组织设计,确定了主要分部分项工程的施工方法、施工机械配备等,制定了进度计划,并经监理工程师批准。双代号网络计划如图所示(单位:天)。

施工过程中发生了以下事件:?
事件一;地基注浆处理施工前,施工单位进行了注浆设计,确定了满足设计要求的施工工艺参数,包括注浆量,注浆有效范围,浆液配方等。注浆加固完成后,进行了注浆加固地层均匀性检测。
事件二;施工组织设计中,灌注桩的技术方案部分内容如下:①钻孔过程中根据地质情况进行验孔,并做好验孔记录。②稳定性较差的地层,采用抽渣筒排渣;③钢筋笼放入泥浆后6h内浇筑混凝土。④当地气象部门发出高温预警时,对混凝土采取缓凝措施;⑤混凝土必须连续浇筑,中途停顿时间不得超过1小时。
事件三;在跨线桥承台施工时,由于操作失误,破坏了人行道下一埋地敷设的市政给水干管,针对该情况施工单位立即进行了破路抢修。
事件四;合同履行过程中,先后出现了以下几个可能影响工期的情形:①因设计变更,B工作的工程量由5000m3增加至6000m3;②D工作结束后,业主指令在G工作之前增加一项工程,完成该新增工程需要30天;③因业主供应的某主要材料检验不合格,导致I工作开始时间推迟40天。施工单位按合同条款约定,分别就以上3个事件向业主提出工期索赔。
问题:
1、计算网络计划的工期,指出关键线路。
2、事件一中,施工单位在注浆设计中还应确定哪些工艺参数?注浆加固地层均匀性检测可采用哪些试验方法。
3、逐条判断事件二中施工单位的技术方案是否正确?若不正确写出正确技术方案。
4、事件三种施工单位做法是否合规?处理类似事件需要做好哪些工作?
5、事件四中的每种情形下可索赔工期分别为多少天?最终可以获得多少天延长工期?

正确答案
1、(1)网络计划工期是480天。(2)关键线路为:①→②→⑤→⑥→⑦→⑧→⑨→⑩(或B→D→G→H→K)
2、(1)在成桩试验中还应的工艺参数有:布孔,注浆流量,注浆压力。(2)可采用的试验方法有:标准贯入,轻型静力触探法,面波。
3、①错误,每钻进 4~5m应验孔一次,在更换钻头前或容易缩孔处,均应验孔并应做记录。
②正确。
③错误,改正:钢筋笼放入泥浆后4h内浇筑混凝土。
④错误,改正:当气温高于30℃时,应根据具体情况对混凝土采取缓凝措施。
⑤错误,改正:灌注水下混凝土必须连续施工,中途停顿时间不宜大于30min。
4、施工单位做法是合规的。埋设在城市道路下的管线发生故障需要紧急抢修的,可以先行破路抢修,并同时通知市政工程行政主管部门和公安交通管理部门,在24h 内按照规定补办批准手续。
5、①B工作为关键工作,可以索赔工期20天。
②新增工程在DG之间关键线路上,可以索赔工期30天。
③I工作有总时差60天,可以索赔工期0天(或者无可索赔的工期)。
④计划工期480天,实际完成为480+20+30=530天。又因为合同工期为500天,故施工单位可得到530-500=30天的延长工期。
查看解析

相关试题

单选
下列桥梁常用术语中,正确的是( )。
A 拱桥净跨径是指拱轴线两端点之间的水平距离 B 桥下净空高度是指桥面与桥下线路路面之间的距离 C 建筑高度是指桥上行车路面标高至桥跨结构最下缘之间的距离 D 桥梁全长是指多孔桥梁中各孔净跨经的总和
查看
单选
下列对钢筋混凝土保护层厚度的说法,正确的是( )。
A 钢筋机械连接件的最小保护层厚度不得小于10mm B 后张法构件预应力直线形钢筋不得小于其管道直径的1/3 C 受拉区主筋的混凝土保护层为60mm时,应在保护层内设置钢筋网 D 普通钢筋的最小混凝土保护层厚度可小于钢筋公称直径
查看
单选
竖井马头门破除施工工序有:①预埋暗梁、②破除拱部、③破除侧墙、④拱部地层加固、⑤破除底板,正确的顺序为( )。
A ①②③④⑤ B ①④②③⑤ C ①④③②⑤ D ①②④③⑤
查看
单选
关于盾构管片拼装控制表述错误的是( )。
A 一般从下部的标准管片开始,然后安装B型管片,最后安装楔形管片 B 拼装时,千斤顶不能全部缩回,应随管片拼装顺序分别缩回 C 先紧固轴向连接螺栓,后紧固环向螺栓 D 待推进到千斤顶推力影响不到的位置后,用扭矩扳手,再一次紧固连接螺栓
查看
单选
供热管道安装补偿器的作用是( )。
A 保护固定支架 B 消除温度应力 C 方便管道焊接 D 利于设备更换
查看
单选
地下连续墙作为主体地下结构外墙,且需要形成整体墙体时,宜采用( )接头。
A 圆形锁口管 B 工字钢 C 混凝土预制 D 一字形穿孔钢板
查看
单选
关于桥面防水系统施工基层要求的说法,正确的是( )。
A 基层混凝土强度达到设计强度的75%时,方可进行防水层的施工 B 基层表面粗糙度为1.5~2.0mm时,应采用防水涂料 C 基层表面粗糙度为0.5~1.0mm时,应采用防水卷材 D 当防水材料为聚氨酯涂料时,基层混凝土的含水率应小于4%
查看
单选
在水平定向钻施工前,核实已有地下管线和构筑物准确位置采用( )法。
A 坑探 B 雷达探测 C 超声波探测 D 洞探
查看
单选
关于水泥稳定土,以下说法不正确的是( )。
A 水泥稳定土有良好的板体性 B 水稳定性比石灰土好 C 低温时不会冷缩 D 抗冻性比石灰土好
查看
单选
基坑的同护结构荷载主要来自( )所产生的土压力和水压力,并将此压力传递到支撑,是稳定基坑的一种施工临时挡墙结构。
A 基坑支护 B 基坑开挖卸荷 C 基坑上部荷载 D 动荷载
查看
刷题小程序
市政公用工程管理与实务题库小程序