首页
考研
最新考研题库
中外美术史23新版
建筑类
二级建造师
一级建造师
一级造价工程师
监理工程师
安全工程师
一级消防工程师
消防设施操作员
医学类
主治类
执业药师
护师(初级)资格证考试
主管护师(中级)资格证考试
护士资格证考试
医师类
中药学类
金融类
基金从业资格
银行从业资格
证券从业资格
期货从业资格
银行招聘考试
财会类
初级经济师
中级经济师
初级会计师
中级会计师
注册会计师
税务师
资产评估师
教师类
中学教师笔试
小学教师笔试
幼儿教师笔试
幼儿结构化面试
幼儿专业面试
中小学结构化面试
学历提升
成考(专升本)
成考(高起本、高起专)
自考
网校课程
登录
注册好礼
我的主页
我的提问
我的回答
退出
当前位置:
首页
>
目标控制(土木建筑)
>
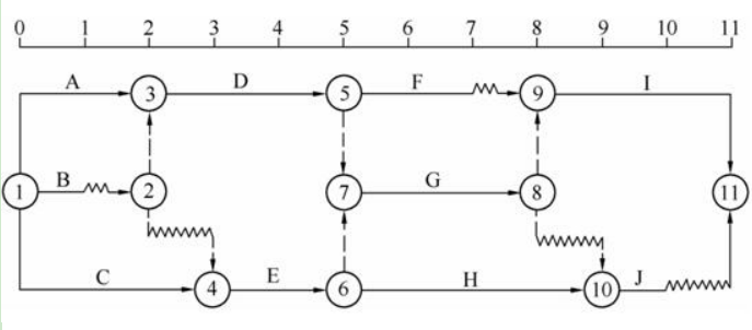
双代号时标网络计划如下图所示,关于时间参数及关键线路的说法,正确的有( )。
多选
双代号时标网络计划如下图所示,关于时间参数及关键线路的说法,正确的有( )。
A A工作的总时差为1,自由时差为0
B C工作的总时差为0,自由时差为0
C B工作的总时差为1,自由时差为1
D H工作的最早完成时间为9,最迟完成时间为9
E ①→②→④→⑥→⑦→⑧→⑨→(11)是关键线路
正确答案
BC
查看解析
搜索
相关试题
单选
工程建设的不同阶段,对工程项目质量的形成有不同的影响,其中直接影响项目决策质量和设计质量的是( )。
A 初步设计 B 项目可行性研究 C 施工图设计 D 方案设计
查看
单选
工程项目质量形成是个系统过程,其中形成工程实体质量的决定性环节是( )。
A 工程勘察 B 工程设计 C 工程施工 D 工程监理
查看
单选
根据《建筑法》,中止施工满1年的工程恢复施工前,建设单位应当进行的工作是( )。
A 重新申请施工许可证 B 报发证机关核验施工许可证 C 申请换发施工许可证 D 报发证机关延期施工许可证
查看
单选
根据《房屋建筑和市政基础设施工程施工验收备案管理办法》,工程竣工验收合格后,负责向工程所在地县级以上地方人民政府建设主管部门进行工程竣工验收备案的单位是( )。
A 建设单位 B 施工单位 C 监理单位 D 设计单位
查看
单选
根据《建设工程质量管理条例》,在建设工程开工前,应当按照国家有关规定办理工程质量监督手续,可以与工程质量监督手续合并办理的是( )。
A 施工许可证 B 招标备案 C 施工图审查 D 委托监理
查看
单选
根据《建设工程质量管理条例》,未经( )签字,建筑材料、建筑构配件不得在工程上使用或安装。
A 建筑师 B 监理工程师 C 建造师 D 建设单位项目负责人
查看
单选
根据《卓越绩效评价准则》,卓越绩效模式的基本特征是( )。
A 强调以经营为中心 B 强调以效益为中心 C 强调大质量观 D 强调企业责任
查看
单选
卓越绩效模式强调以系统的观点来管理整个组织及关键过程,这种系统管理的基本方法是( )。
A 反馈方法 B 过程方法 C 评价方法 D 监督方法
查看
单选
工程质量统计分析中,用来描述样本数据集中趋势的特征值的是( )。
A 算数平均数和标准偏差 B 中位数和变异系数 C 算数平均数和中位数 D 中位数和标准偏差
查看
单选
工程质量特征值的正常波动是由( )引起的。
A 单一性原因 B 必然性原因 C 系统性原因 D 偶然性原因
查看
刷题小程序
热门试卷
2022年监理工程师考试《建设工程目标控制(土木建筑工程)》真题及答案
2021年监理工程师考试《建设工程目标控制(土木建筑工程)》真题及答案
2020年监理工程师考试《建设工程目标控制(土木建筑工程)》真题及答案
2019年监理工程师考试《建设工程目标控制(土木建筑工程)》真题及答案
2018年监理工程师考试《建设工程目标控制(土木建筑工程)》真题及答案
2017年监理工程师考试《建设工程目标控制(土木建筑工程)》真题及答案
2016年监理工程师考试《建设工程目标控制(土木建筑工程)》真题及答案
2022年11月监理工程师考试《建设工程目标控制(土木建筑工程)》真题
2023年监理工程师《目标控制(土建)》真题精选
2024年监理工程师《目标控制(土建)》考试真题
2025年监理工程师《目标控制(土建)》考试真题
2025年监理工程师《目标控制(土建)》考试真题