分析

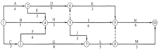
案例题 某建筑机电工程,建设单位与施工单位按照《建设单位施工合同(示范文本)》签订了施工合同,经总监理工程师批准的施工总进度计划如下图所示(时间单位:月),各项工作均按最早开始时间安排且匀速施工。合同约定:施工单位的施工范围包括给排水系统、照明系统、动力配电系统、高压细水雾灭火系统、智能化系统、通风空调系统等工程。

施工过程中发生如下事件:
事件 1:施工过程中遭遇不可抗力,导致工作 G 停工 2 个月、工作 H 停工 1 个月,并造成了施工单位 20万元的窝工损失。为确保工程按原计划时间完成,建设单位要求施工单位赶工。施工单位采取赶工措施后,工作 H 按原计划时间完成,产生赶工费 15 万元。施工单位提出了索赔申请,要求费用补偿 35 万元。
事件 2:项目部对施工图纸和工程量清单进行逐一核查后,制作了某型号吸顶灯的点位统计表(如下表所示),合同约定每个楼层划分为一个检验批。项目部按照风定吸求,对吸顶灯的安装情况进了抽检。

事件 3:工程开工后第 1-4 月拟完成工程计划投资、已完工程计划投资与已完工程实际投资如下图所示:

【问题】
1.计算本项目的计划总工期?事件 1 发生后,计算施工单位能够索赔的工期?并说明理由?
2.简述高压细水雾灭火系统的组成。
3.计算事件 2 中,项目部应抽检的吸顶灯的数量是多少?(列式计算)
4.针对事件 3,指出工程在第 4 月末的投资偏差和进度偏差。(以投资额表示)
5.简述负荷试运行应达到的标准。

正确答案
1.(1)本项目的计划总工期为 24 个月
(2)施工单位能够索赔的工期为 0 个月
(3)理由如下
① H 工作为关键工作,虽然延期一个月,但是采取了赶工措施,可以索赔费用 15 万元
② G 工作的总时差为 2 个月,不影响总工期:所以施工单位能够索赔的工期为 0 个月
2. 高压细水雾系统由:①供水装置、②过滤装置、③控制阀、④细水雾喷头等组件和⑤供水管道组成。
3.项目部应抽检的吸顶灯的数量=3+6+3+3*12+4+4=56 套。
检杳时按每检验批的灯具数量抽查 5%,且≥1 套;背景中交代每个楼层为一个检验批;注意计算时不能四舍五入,统统采取“进一法”
4.(1)第 4 月末的投资偏差=BCWP-ACWP=1400-1200-200 万元>0,投资节约 200 万元
(2)第 4 月末的进度偏差=BCWP-BCWS=1400-1700=-300 万元<0,进度延误 300 万元
5.负荷试运行应达到的标准:
(1)生产装置连续运行,生产出合格产品,一次投料负荷试运行成功
(2)负荷试运行的主要控制点正点到达
(3)不发生重大设备、操作、人身事故,不发生火灾和爆炸事故
(4)环保设施做到“三同时”,不污染环境
(5)负荷试运行不大于试车预算,经济效益好
一建考试交流群,资料丰富,课件、练习题、模拟题和
查看解析

相关试题

单选
管径300mm室外供热管网的管材为()。
A 用螺旋焊接钢管 B 无缝钢管 C 焊接钢管 D 耐压塑料管
查看
单选
下列参数中,不属于泵的性能参数的有( )。
A 流量 B 扬程 C 容积 D 效率
查看
单选
使用实行强制检定的计量标准器具的单位和个人,应当向主持考核该项计量标准的有关人民政府计量行政部门申请( )。
A 后续检定 B 使用中检定 C 周期检定 D 仲裁检定
查看
单选
机械设备零部件装配时,不属于有预紧力要求的螺纹连接常用的紧固方法的是( )。
A 定力距法 B 测量伸长法 C 加热装配法 D 液压拉伸法
查看
单选
在室外采用喷涂法施工时,风力大于( )时不宜施工。
A 一级 B 二级 C 三级 D 四级
查看
单选
施工索赔成功的关键是( )。
A 承包商合同有管理漏洞 B 索赔申请书格式正确 C 承包商的证据确实充分 D 具有录像视频和照片
查看
单选
符合电站锅炉主要设备安装技术要求的是( )。
A 锅炉安装施工程序中,风压试验合格后的紧后工序是进行吹管 B 锅炉钢架吊装时,各层平台、扶梯、栏杆安排同步进行 C 用水平仪调整锅炉钢架大梁的水平度 D 受热面组件吊装应先下后上,先中间再二侧
查看
单选
关于计量器具的使用管理要求,说法错误的是( )。
A 任何单位或个人(包括教学示范)不准使用不合格的计量器具 B 检测器具的测量极限误差必须小于或等于被测对象所能允许的测量极限误差 C 封存的器具是指根据使用频率及生产经营情况,暂停使用的 D 封存的计量器具重新启用时,经检定合格后方可使用
查看
单选
不符合变压器送电试运行要求的是( )。
A 变压器应进行3次空载全压冲击合闸,应无异常情况 B 变压器并列运行前,应核对好相位 C 变压器第一次投入时,可全压冲击合闸,冲击合闸宜由高压侧投入 D 油浸变压器带电后,检查油系统所有焊缝和连接面不应有渗油现象
查看
单选
不属于槽式光热发电安装工序的是( )。
A 吸热器钢结构安装 B 换热器及管道安装 C 汽轮发电机设备安装 D 电气设备安装
查看
刷题小程序
机电工程管理与实务题库小程序