分析

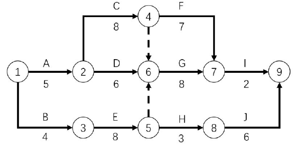
案例题 某工厂的管道安装改造工程由A 安装公司承包施工。A 安装公司与业主按照《建设工程施工合同(承包文本)》签订合同,合同约定由业主负责工程设备和材料的采购。工程开工前,A 公司向监理单位提交了管道安装主要施工计划(如下图,单位:天),监理单位同意并批准。

施工过程中,发生如下事件。
事件一:A 公司在对管道不锈钢部件进行材质复查时发现大量部件不符合标准,遂要求业主进行更换处理。
业主对本次采购的不锈钢部件进行整体调换,由于供货方跨地区调货,3 天后新部件才送至现场。由于部件调换导致D 工作停工3 天,A 公司向业主进行索赔,业主以停工时间未超过D 工作总时差为由拒绝。
事件二:A 公司将安全阀垂直安装在工艺管道上,安全阀出口管道接向车间角落。监理工程师发现后立即制止,要求A 公司进行调整,并要求在安全阀进、出口管道设置截止阀。A 公司遂按照监理要求进行了调整。
事件三:安装单位在管道安装结束后进行了管道试验、防腐绝热、管道吹扫、清洗等一系列工作,在进行管道清洗的时候不锈钢管道水中氯离子含量经过检测为30ppm,水冲洗的流速为1m/s,冲洗压力为管道的压力试验时的压力,水冲洗排放管的截面积为被冲洗管截面积的50%,监理单位认为水冲洗过程有错误,要求改正。
问题:
1.事件一中,对于管道的不锈钢部件该如何进行材质复查?该类型部件储存时有何要求?
2.根据网络图写出关键线路,并计算总工期。
3.事件一中业主拒绝索赔是否合理,并说明理由。计算A 公司应索赔的工期?
4.对事件二中A 公司的错误做法进行纠正。当安全阀进、出口管道设置截止阀时有何要求?
5.找出事件三中水冲过程的错误之处,并写出正确的做法?管道水冲洗合格的标准是什么?

正确答案
1.(1)不锈钢材料的管道组成件,应采用光谱分析或其他方法对材质进行复查,并做好标识。
(2)材质为不锈钢、有色金属的管道元件和材料,在运输和储存期间不得与碳素钢、低合金钢接触。
2.(1)关键线路为A→C→G→I 或①→②→④→⑥→⑦→⑨(2)5+8+8+2=23,总工期为23 天。
3.(1)事件一中业主拒绝索赔不合理。
(2)理由:D 工作总时差为2 天,停工时间为3 天,超过了D 工作总时差。(3)D 工作总时差为2 天,停工时间3 天,3-2=1 天,所以A 公司应索赔的工期为1 天。
4.(1)安全阀出口管道接向车间角落错误;正确做法:安全阀的出口管道应接向安全地点。(2)在安全阀的进、出管道上设置截止阀时,应加铅封,且应锁定在全开启状态。
5.(1)①错误:不锈钢管道水中氯离子含量经过检测为30ppm。
正确:水冲洗应使用洁净水。冲洗不锈钢管道时,水中氯离子含量不得超过25ppm。
②错误:水冲洗的流速为1m/s。
正确:水冲洗的流速不得低于1.5m/s。
③错误:冲洗压力为管道的压力试验时的压力。
正确:冲洗压力不得超过管道的设计压力。
④错误:水冲洗排放管的截面积为被冲洗管截面积的50%。
正确:水冲洗排放管的截面积不应小于被冲洗管截面积的60%,排水时不得形成负压。
(2)管道水冲洗合格的标准:水冲洗应连续进行,当设计无规定时,排出口的水色和透明度应与入口处目测一致。管道冲洗合格后,应及时将管内积水排净,并应及时吹干。
查看解析

相关试题

单选
泵的( )参数不是独立性能参数,它可以由别的性能参数按公式计算求得。
A 流量 B 轴功率 C 扬程 D 效率
查看
单选
下列特种设备安装资质中,不可进行GC2级压力管道施工的是()。
A GA1 B GC1 C GCD D 锅炉A级
查看
单选
关于供配电系统设计的说法,正确的是()。
A 应急电源与非应急电源之间可以并列运行 B 消防和非消防负荷可以共用柴油发电机组 C 低压配电室至楼层配电箱宜采用放射配电 D 备用电源可低于用电设备供电容量的要求
查看
单选
起重机的分类和使用要求错误的是( )。
A 桥架型起重机类别主要有:梁式起重机、桥式起重机、门式起重机、半门式起重机等。 B 吊装是作捆绑绳扣使用时,安全系数应大于或等于5; C 流动式起重机必须在水平坚硬地面上进行吊装作业 D 汽车吊若采用2个以上吊点起吊时,每点的吊索与水平线的夹角不宜小于60°
查看
单选
下列有关自动扶梯土建交接检验的做法,符合规定的是()。
A 自动扶梯的梯级或自动人行道的踏板或胶带上空,垂直净高度不得低于2.4m B 在安装之前,井道周围必须设有保证安全的栏杆或屏障,其高度不得低于1.5m C 根据设计图纸的要求应提供设备进场所需的通道和搬运空间 D 在安装之前,土建施工单位应提供明显的水平基准线标识
查看
单选
关于工程测量的说法,错误的有()。
A 已完工程的变形观测包括沉降观测和倾斜观测 B 机电工程比建筑工程的精度误差要求高的多 C 机电工程测量受施工环境因素影响较小 D 测量工作的灵魂是检核
查看
单选
隐蔽或埋地的排水管道在隐蔽前必须做()。
A 通水试验 B 灌水试验 C 通球试验 D 耐压试验
查看
单选
下列有关风阀的安装工艺,符合要求的是( )
A 斜插板风阀安装时,阀板应迎着气流方向插入 B 斜插板水平安装时,阀板应向下开启 C 直径或长边尺寸630mm的防火阀,应设独立支、吊架 D 边长大于1200mm的弯头和三通, 应设独立的支吊架。
查看
单选
汽轮机转子测量和测试的项目不包括( )。
A 轴颈椭圆度 B 推力盘瓢偏 C 转子水平度 D 转子叶片的静频率测试
查看
单选
焊缝无损检测中,当板厚大于( )mm时,可采用衍射时差法超声检测。
A 10 B 12 C 8 D 11
查看
刷题小程序
机电工程管理与实务题库小程序