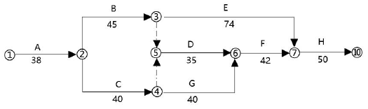
1.(1)总工期是210 天。
(2)①→②→③→⑤→⑥→⑦→⑩。
2.(1)单位工程进度计划还应包括分阶段进度计划、劳动力需用量计划、主要材料、设备及加工计划,主要施工机械和机具需要量计划、主要施工方案及流水段划分、各项经济技术指标要求等。
(2)施工内容、工程量、起止时间、持续时间、工作关系、资源供应等。
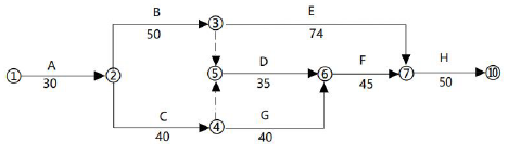
3.(1)计划工期210 天,实际工期为218 天,需要压缩8 天工期;
第一步:可压缩的关键线路为:B→D→F→H,经比较,B 工作可压缩5 天,关键线路变为:B→D→F→H 和C→G→F→H,赶工费用为5×500=2500 元;
第二步:可压缩的关键线路为:B→D→F→H 和C→G→F→H 两条,经比较,F 工作可压缩3 天,赶工费用为3×600=1800 元;
调整后的网络计划为:

(2)赶工费用:2500+1800=4300 元。
4.(1)工期和费用索赔均不成立。
因为G 工作延误,属于甲方责任,G 工作为关键工作,所以共计费用索赔5 万元,工期索赔3d;因为E 工作遭受8 月份连续下暴雨,属于正常雨季施工问题范畴,不属于不可抗力,施工单位能够预测并采取措施,所以工期和费用均不会给予补偿;
(2)总计可以索赔费用5 万元,工期索赔3d。
5.妥之处一:主体结构施工完毕,施工单位随即向监理单位申请验收;
理由:主体结构施工完毕,施工单位应先进行自检,确认工程质量符合相关要求和标准后,提供施工质量自评报告,该报告应由项目经理和施工单位负责人审核、签字、盖章,之后再申请验收。
不妥之处二:监理工程师组织建设、设计、施工、勘察等单位相关人员验收;
理由:总监理工程师或建设单位项目负责人组织设计、施工单位相关人员验收。
不妥之处三:主体工程质量评估应当由总监审核、签字;
理由:报告应当由总监和监理单位有关负责人审核、签字、盖章。
不妥之处四:主体分部工程质量验收记录,应在签字盖章后15 个工作日内由项目监理人员报送质监站存档;
理由:主体分部工程质量验收记录,应在签字盖章后3 个工作日内由项目监理人员报送质监站存档。