首页
考研
最新考研题库
中外美术史23新版
建筑类
二级建造师
一级建造师
一级造价工程师
监理工程师
安全工程师
一级消防工程师
消防设施操作员
医学类
主治类
执业药师
护师(初级)资格证考试
主管护师(中级)资格证考试
护士资格证考试
医师类
中药学类
金融类
基金从业资格
银行从业资格
证券从业资格
期货从业资格
银行招聘考试
财会类
初级经济师
中级经济师
初级会计师
中级会计师
注册会计师
税务师
资产评估师
教师类
中学教师笔试
小学教师笔试
幼儿教师笔试
幼儿结构化面试
幼儿专业面试
中小学结构化面试
学历提升
成考(专升本)
成考(高起本、高起专)
自考
网校课程
登录
注册好礼
我的主页
我的提问
我的回答
退出
当前位置:
首页
>
建筑工程管理与实务
>
案例题 某新建办公楼工程。建设单位通过公开招标选定了施工总承包单位并签订了工程施工合同,合同工期220天,工期提前(延误
分析
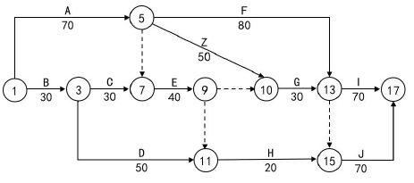
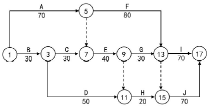
案例题 某新建办公楼工程。建设单位通过公开招标选定了施工总承包单位并签订了工程施工合同,合同工期220天,工期提前(延误)的奖励(惩罚)金额为1 万元/日。承包人编制了该工程的施工计划网络图:
施工进度计划(单位:天)
为改善项目使用功能,业主进行了设计变更,该变更增加了Z 工作(持续时间50 天),根据施工工艺要求,Z 工作为A 工作的紧后工作、为G 工作的紧前工作。项目部根据要求重新绘制了网络图。
E 工作为隐蔽工程。E 工作施工前,总承包单位认为工期紧张,监理工程师到场验收会延误时间,即自行进行了隐蔽,监理工程师得知后,要求总承包单位对已经覆盖的隐蔽工程剥露重新验收。经检查验收,该隐蔽工程合格。总承包单位以该工程检查验收合格为由,提出剥露与修复隐蔽工程的人工费、材料费合计1.5 万元和延长工期5 天的索赔。
为获取提前竣工奖励,总承包单位确定了五项可压缩持续时间的工作F、G、H、I、J,并测算了相应增加的费用,见下表。
问题:
1.绘制增加Z 工作以后的施工进度网络图,并写出关键工作有哪些?
2.总承包单位的费用和工期索赔是否成立?说明理由。
3.从经济性角度考虑,总承包单位应压缩工期多少天?应压缩哪几项工作?可获得的收益是多少元?
4.工期优化选择对象应考虑哪些因素?
正确答案
1. 调整后的网络计划图:
关键工作:A、F、Z、G、I、J。
2.费用索赔和工期索赔均不成立。
理由:未按隐蔽工程验收程序报验,擅自隐蔽是总承包单位的责任。
3.(1)压缩工期10 天。
(2)压缩:F、G 工作
(3)收益: (10000-7000)×10=30000.00 元
4.(1)缩短持续时间对质量和安全影响不大的工作;(2)有备用资源的工作;(3)缩短持续时间所需增加的资源、费用最少的工作。
查看解析
搜索
相关试题
单选
以下关于咬合桩围护墙,说法错误的是( )。
A 软切割应采用全套管钻孔咬合桩机、旋挖桩机施工,硬切割应采用全回转全套管钻机施工 B 采用软切割工艺的桩,Ⅰ序桩终凝前应完成Ⅱ序桩的施工,Ⅰ序应采用超缓凝混凝土,缓凝时间不应小于60h,混凝土3d强度不宜大于3MPa C 软切割Ⅱ序桩及硬切割的Ⅰ序、Ⅱ序桩应采用快硬混凝土 D 咬合桩围护墙的基坑侧壁安全等级为一级、二级、三级,可同时用于截水
查看
单选
关于屋面防水的基本要求,说法正确的是( )。
A 屋面防水应以排为主,以防为辅 B 屋面工程防水设计工作年限不应低于20 年 C 混凝土结构层宜采用结构找坡,坡度不应小于2% D 保温层上的找平层应在水泥终凝前压实抹平
查看
单选
基坑土方开挖与回填安全技术措施中,正确的是( )。
A 基坑开挖时,两人操作间距应大于2m B 多台机械开挖,挖土机间距应大于5m C 支撑式支护结构发生墙背土体沉陷,可采取加设锚杆进行处理 D 发生管涌时,可在支护墙前打设钢板桩,在钢板桩与支护墙间进行注浆
查看
单选
当消能器采用支撑型连接时,不宜采用的布置形式为( )。
A 单斜支撑布置 B V 字型 C 人字形 D K 字型
查看
单选
关于建筑用钢材力学性能说法正确的是()。
A 强屈比越小,安全性越高 B 冲击性能随温度的上升而减小 C 伸长率越大,钢材塑性越小 D 钢材强度设计取值依据是屈服强度
查看
单选
下列关于建筑设计程序的说法正确的是( )。
A 建筑设计的程序一般可分为初步设计、方案设计、专项设计阶段 B 施工图设计是项目的宏观设计 C 项目专项设计单位应对主体结构和整体安全负责 D 风景园林工程属于专项设计工程
查看
单选
地震时可能导致大量人员伤亡等重大灾害后果,需要提高设防标准的建筑工程属于( )。
A 特殊设防类 B 重点设防类 C 标准设防类 D 适度设防类
查看
单选
HRB400E 钢筋屈服强度实测值 430MPa,抗拉强度实测值符合标准要求的是( )。
A 520MPa B 525MPa C 530MPa D 540MPa
查看
单选
Ⅲ类环境的劣化机理是( )。
A 正常大气作用引起钢筋锈蚀 B 反复冻融导致混凝土损伤 C 氯盐引起钢筋锈蚀 D 硫酸盐等化学物质对混凝土的腐蚀
查看
单选
钢筋的连接方法不包括( )。
A 焊接 B 化学粘接 C 机械连接 D 绑扎连接
查看
刷题小程序
热门试卷
2022年一级建造师考试《建筑工程管理与实务》自测卷
2022年一级建造师考试《建筑工程管理与实务》模拟卷
2022年一级建造师考试《建筑工程管理与实务》预习卷
2022年一级建造师考试《建筑工程管理与实务》临考提分卷(符合2022年新版教材)
2022年一级建造师考试《建筑工程管理与实务》冲刺卷(符合2022年新版教材)
2022年一级建造师考试《建筑工程管理与实务》密训卷(符合2022年新版教材)
2022年一级建造师考试《建筑工程管理与实务》自测卷(符合2022年新版教材)
2022年一级建造师考试《建筑工程管理与实务》模拟卷(二)(符合2022年新版教材)
2022年一级建造师考试《建筑工程管理与实务》模拟卷(一)(符合2022年新版教材)
《建筑实务》模考试卷1
《建筑实务》模考试卷2
《建筑实务》模考试卷3
《建筑实务》模考试卷4
《建筑实务》模考试卷5
《建筑实务》预测试卷1