首页
考研
最新考研题库
中外美术史23新版
建筑类
二级建造师
一级建造师
一级造价工程师
监理工程师
安全工程师
一级消防工程师
消防设施操作员
医学类
主治类
执业药师
护师(初级)资格证考试
主管护师(中级)资格证考试
护士资格证考试
医师类
中药学类
金融类
基金从业资格
银行从业资格
证券从业资格
期货从业资格
银行招聘考试
财会类
初级经济师
中级经济师
初级会计师
中级会计师
注册会计师
税务师
资产评估师
教师类
中学教师笔试
小学教师笔试
幼儿教师笔试
幼儿结构化面试
幼儿专业面试
中小学结构化面试
学历提升
成考(专升本)
成考(高起本、高起专)
自考
网校课程
登录
注册好礼
我的主页
我的提问
我的回答
退出
当前位置:
首页
>
建设工程项目管理
>
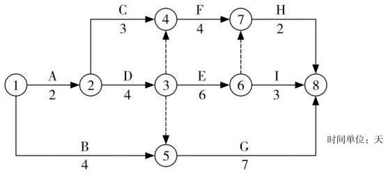
某双代号网络计划如下图,关于工作时间参数的说法,正确的有( )。
多选
某双代号网络计划如下图,关于工作时间参数的说法,正确的有( )。
A 工作 B 的最迟完成时间是第 8 天
B 工作 C 的最迟开始时间是第 7 天
C 工作 F 的自由时差是 1 天
D 工作 G 的总时差是 2 天
E 工作 H 的最早开始时间是第 13 天
正确答案
AD
查看解析
搜索
相关试题
单选
某工程双代号时标网络计划如下图所示,其中工作E的总时差为( )周。
B 1 C 2 D 3
查看
单选
关于项目资本金的说法,正确的是()。
A 公益性投资项目必须实行资本金制度 B 投资者可按其出资比例依法享有所有者权益,可转让其出资 C 项目资本金是指在项目总投资中由被投资方认缴的出资额 D 项目资本金对投资项目来说是债务性资金
查看
单选
钢铁、电解铝项目,最低资本金的比例需占到总投资额的()。
A 20% B 25% C 30% D 40%
查看
单选
施工风险管理计划应在()前编制完成,可在施工过程争根据风险变化进行调整,并经()批准后实施。
A 工程开工;项目技术负责人 B 签订合同;施工承包单位授权人 C 工程开工;施工承包单位授权人 D 签订合同;项目技术负责人
查看
单选
某独立土方工程,招标文件中估计工程量为200万m3,合同中规定:土方工程单价为25元/m3,当按实际工程量超过估计工程量15%时,调整单价,单价调为原来的0.9
A 5750万元 B 450万元 C 6200万元 D 6108万元
查看
单选
建设工程组成中,分部工程的划分依据是( )。
A 工程量、施工段 B 材料、施工工艺 C 专业性质、工程部位 D 工种、设备类别
查看
单选
下列工作内容中,属于工程建设实施阶段的是( )。
A 可行性研究和初步设计 B 投资估算和设计概算 C 初步设计和工程施工 D 工程施工和工程保修
查看
单选
根据固定资产投资项目资本金制度,作为计算资本金基数的总投资是指投资项目()之和。
A 固定资产和铺底流动资金 B 建安工程费和设备购置费 C 建筑工程费和安装工程费 D 建筑工程费和工程建设其他费
查看
单选
下列影响建设工程进度的情况中,属于施工单位组织管理因素的是()。
A 合同签订时遗漏条款、表达失当 B 由于特殊节假日的施工限制 C 有关方拖欠资金、资金不到位 D 不成熟技术的应用
查看
单选
根据《建设工程施工专业分包合同(示范文本)》GF—2003—0213,专业分包合同价款的说法,正确的是()。
A 分包工程合同价款在分包合同协议书中约定后,任何一方不得擅自改变 B 分包合同价款应与总包合同相应部分价款存在一定的连带关系 C 分包合同价款必须采用固定价格 D 分包合同应与总包采用一致的合同价款调整方法
查看
刷题小程序
热门试卷
《建设工程项目管理》模考1
《建设工程项目管理》模考2
《建设工程项目管理》模考3
《建设工程项目管理》模考4
《建设工程项目管理》模考5
《建设工程项目管理》考试1
《建设工程项目管理》考试2
《建设工程项目管理》考试3
《建设工程项目管理》考试4
一级建造师考试《建设工程项目管理》模拟题库1
一级建造师考试《建设工程项目管理》模拟题库2
一级建造师考试《建设工程项目管理》模拟题库3
一级建造师考试《建设工程项目管理》模拟题库4
一级建造师《建设工程项目管理》押题密卷1
一级建造师《建设工程项目管理》押题密卷2