首页
考研
最新考研题库
中外美术史23新版
建筑类
二级建造师
一级建造师
一级造价工程师
监理工程师
安全工程师
一级消防工程师
消防设施操作员
医学类
主治类
执业药师
护师(初级)资格证考试
主管护师(中级)资格证考试
护士资格证考试
医师类
中药学类
金融类
基金从业资格
银行从业资格
证券从业资格
期货从业资格
银行招聘考试
财会类
初级经济师
中级经济师
初级会计师
中级会计师
注册会计师
税务师
资产评估师
教师类
中学教师笔试
小学教师笔试
幼儿教师笔试
幼儿结构化面试
幼儿专业面试
中小学结构化面试
学历提升
成考(专升本)
成考(高起本、高起专)
自考
网校课程
登录
注册好礼
我的主页
我的提问
我的回答
退出
当前位置:
首页
>
建设工程项目管理
>
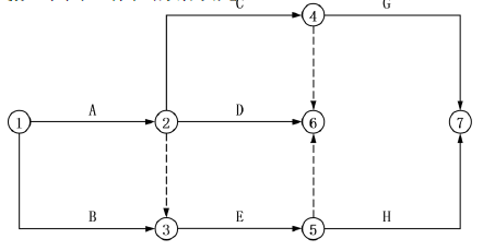
某双代号网络计划如下图,存在的错误是( )。
单选
某双代号网络计划如下图,存在的错误是( )。
A 节点编号不对
B 逻辑关系不对
C 有多个起点节点
D 有多个终点节点
正确答案
D
查看解析
搜索
相关试题
单选
下列成本计划中,用于确定施工责任成本的是( )。
A 指导性成本计划 B 竞争性成本计划 C 估算性成本计划 D 实施性成本计划
查看
单选
我国实行建造师执业资格注册制度、管理人员持证上岗制度,都是对建筑工程项目质量影响因素中( )的控制。
A 人的因素 B 管理因素 C 环境因素 D 技术因素
查看
单选
某分部工程有两个施工过程,各分为4个施工段组织流水施工,流水节拍分别为3、4、3、3和2、5、4、3天,流水步距和流水施工工期分别为( )天。
A 3和16 B 3和17 C 5和18 D 5和19
查看
单选
施工图纸会审应由( )组织。
A 施工单位 B 设计单位 C 建设单位 D 监理单位
查看
单选
根据《国务院关于决定调整固定资产投资项目资本金比例的通知》,投资项目资本金最低比例要求为40%的是( )。
A 钢铁、电解铝项目 B 水泥项目 C 玉米深加工项目 D 普通商品住房项目
查看
单选
下列关于职业健康安全管理体系标准的特点,其中只对方针、目标和管理体系要素做出要求,既不规定具体的绩效准则,也不提供职业健康安全管理体系的设计规范的是( )。
A 广泛的适用性 B 系统化管理机制 C 应用的灵活性 D 遵循自愿原则
查看
单选
根据《标准施工招标文件》,除专用条款另有约定外,下列合同文件中拥有最优先解释权的是( )。
A 通用合同条款 B 投标函及投标函附录 C 技术标准和要求 D 中标通知书
查看
单选
某实行招标的工程,施工图预算为8000万元,最高投标限价为7800万元。若承包人签约合同价为7500万元,则该承包人的报价浮动率为( )。
A 3.85% B 4.00% C 6.25% D 6.67%
查看
单选
根据《建设工程施工劳务分包合同(示范文本)》,劳务分包人施工过程中使用的自有施工机械,由( )负责办理或获得保险。
A 工程承包人 B 发包人 C 劳务分包人 D 设备生产厂
查看
单选
下列属于依次施工方式特点的是( )。
A 充分地利用工作面进行施工,工期短 B 如果由一个工作队完成全部施工任务,则不能实现专业化施工,不利于提高劳动生产率和工程质量 C 施工现场的组织管理比较复杂 D 单位时间内投入的劳动力、施工机具、材料等资源较多,有利于资源供应的组织
查看
刷题小程序
热门试卷
《建设工程项目管理》模考1
《建设工程项目管理》模考2
《建设工程项目管理》模考3
《建设工程项目管理》模考4
《建设工程项目管理》模考5
《建设工程项目管理》考试1
《建设工程项目管理》考试2
《建设工程项目管理》考试3
《建设工程项目管理》考试4
一级建造师考试《建设工程项目管理》模拟题库1
一级建造师考试《建设工程项目管理》模拟题库2
一级建造师考试《建设工程项目管理》模拟题库3
一级建造师考试《建设工程项目管理》模拟题库4
一级建造师《建设工程项目管理》押题密卷1
一级建造师《建设工程项目管理》押题密卷2