首页
考研
最新考研题库
中外美术史23新版
建筑类
二级建造师
一级建造师
一级造价工程师
监理工程师
安全工程师
一级消防工程师
消防设施操作员
医学类
主治类
执业药师
护师(初级)资格证考试
主管护师(中级)资格证考试
护士资格证考试
医师类
中药学类
金融类
基金从业资格
银行从业资格
证券从业资格
期货从业资格
银行招聘考试
财会类
初级经济师
中级经济师
初级会计师
中级会计师
注册会计师
税务师
资产评估师
教师类
中学教师笔试
小学教师笔试
幼儿教师笔试
幼儿结构化面试
幼儿专业面试
中小学结构化面试
学历提升
成考(专升本)
成考(高起本、高起专)
自考
网校课程
登录
注册好礼
我的主页
我的提问
我的回答
退出
当前位置:
首页
>
建设工程项目管理
>
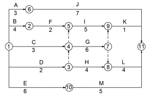
某双代号网络计划如下图(时间:天)下列路线中,属于关键路线的是( )。
单选
某双代号网络计划如下图(时间:天)下列路线中,属于关键路线的是( )。
A ①-②-⑤-⑨-
B ①-③-④-⑦-⑧-
C ①-④-⑦-⑧-
D ①-⑥-
正确答案
C
查看解析
搜索
相关试题
单选
施工总进度计划的编制程序包括:①形成正式的施工总进度计划;②计算工程量;③确定各单位工程的开竣工时间和相互搭接关系;④编制初步施工总进度计划;⑤确定各单位工程施
A ④-②-③-⑤-① B ②-⑤-③-④-① C ⑤-②-③-④-① D ④-③-②-⑤-①
查看
单选
下列关于工程保险的说法,正确的是( )。
A 建筑工程一切险保险期限为1年 B 发包人可以不用参加工伤保险 C 安装工程一切险的保险项目不包括清除残骸费用 D 建筑施工企业鼓励企业为从事危险作业的职工办理意外伤害保险,支付保险费
查看
单选
施工项目目标动态控制的合同措施是( )。
A 采用更先进的施工机具 B 建立目标控制工作考评机制 C 改进施工方法和工艺 D 做好施工合同交底工作
查看
单选
下列关于双代号网络计划的工作最迟开始时间的说法,正确的是( )。
A 最迟开始时间等于各紧后工作最迟开始时间的最大值 B 最迟开始时间等于各紧后工作最迟开始时间的最小值 C 最迟开始时间等于各紧后工作最迟开始时间的最大值减去本工作的持续时间 D 最迟开始时间等于各紧后工作最迟开始时间的最小值减去本工作的持续时间
查看
单选
关于工程担保的说法,正确的是()。
A 投标保证金不得超过招标项目估算价的10% B 承包人应向发包人提供工程款支付担保 C 履约保证金不得超过中标合同金额的2% D 预付款保函的担保金额应与预付款金额相同
查看
单选
最高人民法院《关于审理建设工程施工合同纠纷案件适用法律问题的解释(一)》规定,承包人已经提交竣工验收报告,发包人拖延验收的,实际竣工日期为( )。
A 以合同约定的竣工日期为准 B 以转移占用建设工程之日为准 C 以承包人提交竣工验收报告之日为准 D 以实际通过竣工验收之日为准
查看
单选
某分部工程有 3 个施工过程,划分为 4 个施工段组织加快的成倍节拍流水施工,流水节拍分别为 4 天,6 天和 2 天,则该分部工程需派出的专业工作队数是( )
A 3 B 4 C 5 D 6
查看
单选
下列关于风险评估的说法,正确的是()。
A 风险评估应在风险应对的基础上进行 B 通常采用主观推断法、专家估计法或会议评审法进行风险因素发生的概率估计 C 风险等级只由风险损失量决定 D 风险等级只由风险发生的概率决定
查看
单选
在施工单位自检合格后,( )应组织工程竣工预验收。
A 建设单位负责人 B 总监理工程师 C 专业监理工程师 D 监理单位技术负责人
查看
单选
某分部工程有两个施工过程,分为4个施工段,组织非节奏流水施工,各施工过程的流水节拍分别为3天、5天、7天、3天和4天、7天、10天、6天,则两个施工过程之间的流
A 3 B 7 C 4 D 1
查看
刷题小程序
热门试卷
《建设工程项目管理》模考1
《建设工程项目管理》模考2
《建设工程项目管理》模考3
《建设工程项目管理》模考4
《建设工程项目管理》模考5
《建设工程项目管理》考试1
《建设工程项目管理》考试2
《建设工程项目管理》考试3
《建设工程项目管理》考试4
一级建造师考试《建设工程项目管理》模拟题库1
一级建造师考试《建设工程项目管理》模拟题库2
一级建造师考试《建设工程项目管理》模拟题库3
一级建造师考试《建设工程项目管理》模拟题库4
一级建造师《建设工程项目管理》押题密卷1
一级建造师《建设工程项目管理》押题密卷2