首页
考研
最新考研题库
中外美术史23新版
建筑类
二级建造师
一级建造师
一级造价工程师
监理工程师
安全工程师
一级消防工程师
消防设施操作员
医学类
主治类
执业药师
护师(初级)资格证考试
主管护师(中级)资格证考试
护士资格证考试
医师类
中药学类
金融类
基金从业资格
银行从业资格
证券从业资格
期货从业资格
银行招聘考试
财会类
初级经济师
中级经济师
初级会计师
中级会计师
注册会计师
税务师
资产评估师
教师类
中学教师笔试
小学教师笔试
幼儿教师笔试
幼儿结构化面试
幼儿专业面试
中小学结构化面试
学历提升
成考(专升本)
成考(高起本、高起专)
自考
网校课程
登录
注册好礼
我的主页
我的提问
我的回答
退出
当前位置:
首页
>
建设工程项目管理
>
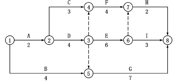
某双代号网络计划如下图(时间单位:天),关于工作时间参数的说法,正确的有( )。
多选
某双代号网络计划如下图(时间单位:天),关于工作时间参数的说法,正确的有( )。
A 工作B的最迟完成时间是第8天
B 工作C的最迟开始时间是第7天
C 工作F的自由时差是1天
D 工作G的总时差是2天
E 工作H的最早开始时间是第13天
正确答案
AD
查看解析
搜索
相关试题
单选
在企业新建立管理体系时,管理体系文件通常按照( )顺序进行编制。
A 程序文件、管理手册、工作指导书、记录 B 管理手册、记录、程序文件、工作指导书 C 管理手册、程序文件、工作指导书、记录 D 记录、程序文件、管理手册、工作指导书
查看
单选
在施工现场的安全措施布置中,应用BIM技术的主要目的是( )。
A 替代传统的安全巡查 B 减少安全管理人员数量 C 提前发现并布置安全隐患对应的安全措施 D 完全避免施工事故的发生
查看
单选
下列矩阵式组织结构形式中,项目负责人作为项目协调者或监督者的是( )。
A 强矩阵式 B 平衡矩阵式 C 弱矩阵式 D 中矩阵式
查看
单选
招标人以招标公告的方式邀请不特定的法人或者组织来投标,这种招标方式称为( )。
A 公开招标 B 邀请招标 C 议标 D 定向招标
查看
单选
绿色施工技术措施中,鼓励施工就地取材,要求施工现场500km以内生产的建筑材料用量占建筑材料总重量的( )以上。
A 50% B 60% C 70% D 80%
查看
单选
根据《对外承包工程管理条例》,在国际工程项目中,以下选项不属于国际工程承包企业应建立的风险处置机制的是( )。
A 制定安全管理体系和突发事件应急预案 B 及时存缴备用金,用于支付外派人员相关费用 C 随时向项目所在地使馆报告紧急情况 D 购买境外人身意外伤害保险
查看
单选
智慧工地总体架构中,( )是智慧工地的核心。
A 感知层 B 网络层 C 应用层 D 采集层
查看
单选
针对各种技术措施、新工艺等项目,既可以核算已经完成的项目是否达到原定的目的,取得的效果也可以对尚未发生或正在发生的经济活动进行核算,以确定该项目经济活动是否有经
A 会计核算 B 业务核算 C 统计核算 D 成本核算
查看
单选
海因里希事故连锁理论包括五个环节:①事故;②伤害;③遗传及社会环境;④人的缺点;⑤人的不安全行为或物的不安全状态。正确的事故发生流程是( )。
A ⑤—②—③—④—① B ⑤—③—②—①—④ C ③—④—⑤—①—② D ③—④—⑤—②—①
查看
单选
根据国家标准《风险管理指南》GB/T24353-2022,下列关于风险管理过程的描述中,不属于风险评估经典过程的是( )。
A 风险识别 B 风险分析 C 风险预防 D 风险评价
查看
刷题小程序
热门试卷
《建设工程项目管理》模考1
《建设工程项目管理》模考2
《建设工程项目管理》模考3
《建设工程项目管理》模考4
《建设工程项目管理》模考5
《建设工程项目管理》考试1
《建设工程项目管理》考试2
《建设工程项目管理》考试3
《建设工程项目管理》考试4
一级建造师考试《建设工程项目管理》模拟题库1
一级建造师考试《建设工程项目管理》模拟题库2
一级建造师考试《建设工程项目管理》模拟题库3
一级建造师考试《建设工程项目管理》模拟题库4
一级建造师《建设工程项目管理》押题密卷1
一级建造师《建设工程项目管理》押题密卷2