首页
考研
最新考研题库
中外美术史23新版
建筑类
二级建造师
一级建造师
一级造价工程师
监理工程师
安全工程师
一级消防工程师
消防设施操作员
医学类
主治类
执业药师
护师(初级)资格证考试
主管护师(中级)资格证考试
护士资格证考试
医师类
中药学类
金融类
基金从业资格
银行从业资格
证券从业资格
期货从业资格
银行招聘考试
财会类
初级经济师
中级经济师
初级会计师
中级会计师
注册会计师
税务师
资产评估师
教师类
中学教师笔试
小学教师笔试
幼儿教师笔试
幼儿结构化面试
幼儿专业面试
中小学结构化面试
学历提升
成考(专升本)
成考(高起本、高起专)
自考
网校课程
登录
注册好礼
我的主页
我的提问
我的回答
退出
当前位置:
首页
>
建设工程项目管理
>
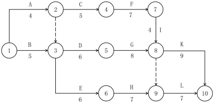
有关如下双代号网络图(单位:天)的说法,正确的有()。
多选
有关如下双代号网络图(单位:天)的说法,正确的有()。
A 工作H总时差为3天
B 工作G自由时差为1天
C 计算工期为29天
D 工作F最迟开始时间为第9天
E 此双代号网络图只有一条关键线路
正确答案
BCDE
查看解析
搜索
相关试题
单选
根据《国务院关于投资体制改革的决定》,政府投资项目实行的投资管理制度是( )。
A 备案制 B 审批制 C 核准制 D 许可制
查看
单选
关于合作体承包模式的说法,正确的是( )。
A 建设单位组织协调工作量大 B 建设单位的风险较大 C 建设单位只跟合作体签订合同 D 采取捆绑式经营方式
查看
单选
质量管理原则是质量管理体系标准的编制基础。下列属于质量管理原则的是()。
A 结果管理 B 全员作用 C 全员积极参与 D 以质量为关注焦点
查看
单选
在企业范围内组建QC小组,充分调动全员积极参与质量管理的兴致,该措施符合全面质量管理的()特点。
A 参加管理人员的全面性 B 管理内容的全面性 C 管理范围的全面性 D 管理方法的多样性
查看
单选
质量事故处理费用属于质量成本中的()。
A 工期成本 B 鉴定成本 C 外部损失成本 D 内部损失成本
查看
单选
若施工企业具有明确的成本管理目标,健全的成本管理流程,完备的成本控制体系,以及较强的数据收集和分析能力,可以实现对成本定量化考核且考核周期较短。则该企业适宜采用
A 全视角反馈法 B PDCA 管理循环法 C 关键绩效指标法 D 目标管理法
查看
单选
在施工成本分析时,可以将两个不同性质且相关的指标加以对比分析的方法是()。
A 动态比率法 B 相关比率法 C 比较法 D 构成比率法
查看
单选
循环经济的“3R”原则包括:①“再循环”原则;②“再利用”原则;③“减量化”原则。正确的运行顺序是()。
A ③-②-① B ②-③-① C ①-③-② D ③-①-②
查看
单选
某县一建筑工地发生生产安全事故,共造成 1 人死亡,32 人重伤以及 6500 万元直接经济损失,则该事故调查组应由( )负责组织。
A 事故发生地县级人民政府 B 国务院安全生产监督管理部门 C 事故发生地市级人民政府 D 事故发生地省级人民政府
查看
单选
《卓越绩效评价准则》GB/T 19580--2012是以( )评价准则为蓝本,结合我国质量管理实际情况而制定的。
A 美国波多里奇国家质量奖 B 欧洲质量奖 C 13本戴明奖 D GB/T 19004
查看
刷题小程序
热门试卷
《建设工程项目管理》模考1
《建设工程项目管理》模考2
《建设工程项目管理》模考3
《建设工程项目管理》模考4
《建设工程项目管理》模考5
《建设工程项目管理》考试1
《建设工程项目管理》考试2
《建设工程项目管理》考试3
《建设工程项目管理》考试4
一级建造师考试《建设工程项目管理》模拟题库1
一级建造师考试《建设工程项目管理》模拟题库2
一级建造师考试《建设工程项目管理》模拟题库3
一级建造师考试《建设工程项目管理》模拟题库4
一级建造师《建设工程项目管理》押题密卷1
一级建造师《建设工程项目管理》押题密卷2