首页
考研
最新考研题库
中外美术史23新版
建筑类
二级建造师
一级建造师
一级造价工程师
监理工程师
安全工程师
一级消防工程师
消防设施操作员
医学类
主治类
执业药师
护师(初级)资格证考试
主管护师(中级)资格证考试
护士资格证考试
医师类
中药学类
金融类
基金从业资格
银行从业资格
证券从业资格
期货从业资格
银行招聘考试
财会类
初级经济师
中级经济师
初级会计师
中级会计师
注册会计师
税务师
资产评估师
教师类
中学教师笔试
小学教师笔试
幼儿教师笔试
幼儿结构化面试
幼儿专业面试
中小学结构化面试
学历提升
成考(专升本)
成考(高起本、高起专)
自考
网校课程
登录
注册好礼
我的主页
我的提问
我的回答
退出
当前位置:
首页
>
建设工程项目管理
>
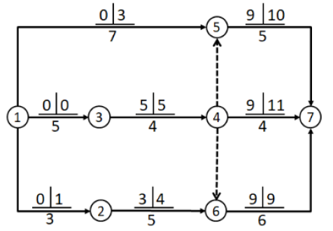
某工程双代号网络计划如图所示:图中箭线上方数字依次为相应工作的最早开始时间和最迟开始时间,该网络计划显示的正确信息有(
多选
某工程双代号网络计划如图所示:图中箭线上方数字依次为相应工作的最早开始时间和最迟开始时间,该网络计划显示的正确信息有( )。
A 工作1-5的总时差为3
B 工作1-2的自由时差为1
C 工作3-4为关键工作
D 工作2-6的总时差为1
E 工作5-7为关键工作
正确答案
ACD
查看解析
搜索
相关试题
单选
项目管理实施规划的编制工作包括:①分析项目具体特点和环境条件;②熟悉相关的法规和文件;③了解相关方的要求;④履行报批手续;⑤实施编制活动。正确的工作程序是( )
A ③→①→②→⑤→④ B ①→②→③→④→⑤ C ①→③→②→⑤→④ D ③→②→①→④→⑤
查看
单选
关于双代号网络计划的工作最迟开始时间的说法,正确的是( )。
A 最迟开始时间等于各紧后工作最迟开始时间的最大值 B 最迟开始时间等于各紧后工作最迟开始时间的最小值 C 最迟开始时间等于各紧后工作最迟开始时间的最大值减去持续时间 D 最迟开始时间等于各紧后工作最迟开始时间的最小值减去持续时间
查看
单选
单代号网络计划时间参数计算中,相邻两项工作之间的时间间隔(LAG )等于( )。i-j
A 紧后工作最早开始时间和本工作最早开始时间之差 B 紧后工作最早完成时间和本工作最早开始时间之差 C 紧后工作最早开始时间和本工作最早完成时间之差 D 紧后工作最迟完成时间和本工作最早完成时间之差
查看
单选
基于数据和信息的分析和评价的决策,更有可能产生期望的结果是质量管理基本原则中的( )。
A 过程方法 B 领导作用 C 关系管理 D 循证决策
查看
单选
施工质量事故报告和调查处理的工作,包括:①事故调查;②事故报告;③事故处理;④提交事故处理报告; ⑤事故处理的鉴定验收。其正确的工作顺序是( )。
A ①②③④⑤ B ①②③⑤④ C ②①③⑤④ D ①③②⑤④
查看
单选
关于目标成本加奖罚合同的说法,正确的是( )。
A 在仅有初步设计或工程说明书就迫切需要开工的情况下宜采用 B 报酬总额随工程成本的加大而增加 C 由于酬金金额固定,承包商在缩短工期方面没有积极性 D 通常在非代理型CM模式的合同中采用
查看
单选
整个组织内各级胜任、经授权并积极参与的人员,是提高组织创造和提供价值能力的必要条件。这是质量管理原则中的( )原则。
A 循证决策 B 领导作用 C 全员积极参与 D 改进
查看
单选
为实现组织的整体或部分战略目标,便于进行有效管理而组合在一起的项目、项目群及其他相关工作是指( )。
A 项目组合 B 项目集合 C 项目群 D 项目组合群
查看
单选
某工程每月所需混凝土量相同,混凝土用量为3200m3,计划4个月完成,混凝土综合单价为1000元/m3;实际混凝土用量为5000m3,用时5个月,从第1个月至第
A -30 B -25 C -22 D -20
查看
单选
根据《国务院关于决定调整固定资产投资项目资本金比例的通知》,投资项目最低资本金比例要求为40%的是( )。
A 钢铁、电解铝项目 B 铁路、公路项目 C 玉米深加工项目 D 普通商品住房项目
查看
刷题小程序
热门试卷
《建设工程项目管理》模考1
《建设工程项目管理》模考2
《建设工程项目管理》模考3
《建设工程项目管理》模考4
《建设工程项目管理》模考5
《建设工程项目管理》考试1
《建设工程项目管理》考试2
《建设工程项目管理》考试3
《建设工程项目管理》考试4
一级建造师考试《建设工程项目管理》模拟题库1
一级建造师考试《建设工程项目管理》模拟题库2
一级建造师考试《建设工程项目管理》模拟题库3
一级建造师考试《建设工程项目管理》模拟题库4
一级建造师《建设工程项目管理》押题密卷1
一级建造师《建设工程项目管理》押题密卷2