首页
考研
最新考研题库
中外美术史23新版
建筑类
二级建造师
一级建造师
一级造价工程师
监理工程师
安全工程师
一级消防工程师
消防设施操作员
医学类
主治类
执业药师
护师(初级)资格证考试
主管护师(中级)资格证考试
护士资格证考试
医师类
中药学类
金融类
基金从业资格
银行从业资格
证券从业资格
期货从业资格
银行招聘考试
财会类
初级经济师
中级经济师
初级会计师
中级会计师
注册会计师
税务师
资产评估师
教师类
中学教师笔试
小学教师笔试
幼儿教师笔试
幼儿结构化面试
幼儿专业面试
中小学结构化面试
学历提升
成考(专升本)
成考(高起本、高起专)
自考
网校课程
登录
注册好礼
我的主页
我的提问
我的回答
退出
当前位置:
首页
>
建设工程项目管理
>
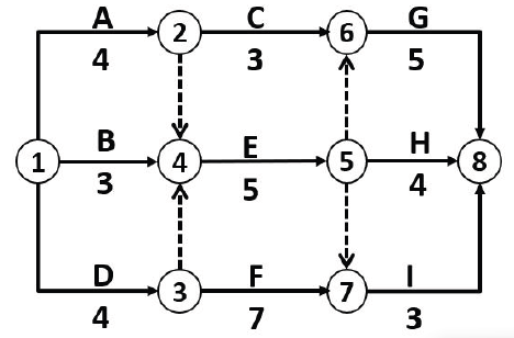
某建设工程网络计划如下图(时间单位:天),工作C的自由时差是( )天。
单选
某建设工程网络计划如下图(时间单位:天),工作C的自由时差是( )天。
A 2
B 0
C 1
D 3
正确答案
A
查看解析
搜索
相关试题
单选
对于政府投资项目,初步设计提出的投资概算超过经批准的可行性研究报告提出的投资估算 ( )的,投资主管部门可以要求项目单位重新报送可行性研究报告。
A 5% B 10% C 15% D 20%
查看
单选
投标人资格预审方法有( )。
A 有限数量制和审批制 B 有限数量制和淘汰制 C 随机抽取制和合格制 D 合格制和有限数量制
查看
单选
根据《标准施工合同》,关于承包人施工安全责任的说法,正确的是( )。
A 承包人应按招标文件约定的安全工作内容编制施工安全措施计划 B 合同约定的安全施工措施所需费用由承包人承担,安全作业环境所需费用由发包人承担 C 由于承包人原因在施工场地内及其毗邻地带造成的第三者人员伤亡和财产损失,由承包人负责赔偿 D 因采取合同未约定的安全施工措施增加的费用由承包人自行承担
查看
单选
下列选项中属于联合体承包模式特点的是( )。
A 组织协调工作量小,并有利于工程造价和建设工期的控制 B 不利于建设单位控制工程造价 C 对联合体而言,风险抵抗能力较小 D 要求建设单位有较强的组织协调能力
查看
单选
承包人按合同约定覆盖工程隐蔽部位后,监理人对质量有疑问的,可要求承包人对已覆盖的部位进行钻孔探测或揭开重新检验,经检验证明工程质量符合合同要求的,由( )承担由
A 承包人 B 监理人 C 发包人 D 总承包人
查看
单选
关于全数检验和抽样检验的说法,正确的是( )。
A 只有全数检验在时间上不允许时,才采用抽样检验 B 只有全数检验在经济上不允许时,才采用抽样检验 C 能够进行全数检验的,就不要采用抽样检验 D 破坏性检验,无法采用全数检验
查看
单选
为了检验钢筋混凝土梁的极限承载力,采用( )检验方式。
A 全数 B 部分 C 破坏性 D 随机
查看
单选
某基层混凝土工程在进行施工时,为了给上层架设钢筋提供工作面和工作条件,需待垫层铺设一定时间后才能进行上层,这种时间间隔是( )时距。
A STS B FTF C STF D FTS
查看
单选
工程实体质量监督以抽查方式为主,重点检查( )。
A 各参与方主体的质量行为 B 建设工程招标结果 C 工程建设的地址 D 涉及结构安全和使用功能的实体质量
查看
单选
为质量管理体系其他标准奠定了基础,并助力于实现质量管理体系其他标准的价值的标准是( )。
A 《质量管理体系 基础和术语》GB/T 19000—2016/ISO 9000:2015 B 《质量管理体系 要求》GB/T 19001-2016/ISO 9001:2015 C 《质量管理 组织质量 实现持续成功指南》GB/T 19004—2020/ISO 9004:2018 D 《质量管理体系 质量计划指南》GB/T 19015-2021/ISO 10005:2005
查看
刷题小程序
热门试卷
《建设工程项目管理》模考1
《建设工程项目管理》模考2
《建设工程项目管理》模考3
《建设工程项目管理》模考4
《建设工程项目管理》模考5
《建设工程项目管理》考试1
《建设工程项目管理》考试2
《建设工程项目管理》考试3
《建设工程项目管理》考试4
一级建造师考试《建设工程项目管理》模拟题库1
一级建造师考试《建设工程项目管理》模拟题库2
一级建造师考试《建设工程项目管理》模拟题库3
一级建造师考试《建设工程项目管理》模拟题库4
一级建造师《建设工程项目管理》押题密卷1
一级建造师《建设工程项目管理》押题密卷2