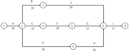
1.(1)原网络图关键线路为A-C-E-G-I,工期为63天。
B、E、H工作需要施工同一台机械,根据进度图,应先完成B- E-H的顺序安排工作。调整进度如下图所示:

根据该图,关键线路为A-C-E-G-I,总工期为10+15+20+12+6=63天。
B使用机械时间:第16-25天;E使用机械事件:第26-45天;H使用机械时间46-55天。
故B工作保证在18天晚上结束即可。
合理的安排计划:B应该第16天开始作业,E工作在第26天开始作业,H在地46天开始作业。
(2)对总工期并无影响。
2.事件2,项目监理机构应批准:
(1)补偿费用15万元;理由:因建设单位的原因导致的损失应由建设单位承担。
(2)补偿工期为4天;理由:考虑到事件1的影响,F工作的总时差为16天,故影响了4天。
3.(1)项目监理机构不应批准工期延期。
理由:工程量增加1/3,增加量对应的工期应为12×1/3=4天;
由于事件2的影响,导致工作G有4天的总时差,故不需要延期。
4.事件4中:
(1)建设单位在没有通知施工单位共同清点的情况下,将该设备存放在施工现场,不妥。
理由:建设单位负责采购货物,材料进场,应该通知施工单位一并清点验收。
(2)建设单位认为承包人没有尽到保管责任,要求其承担1.2万元的购置费不妥;
理由:未通知承包人清点的,承包人不负责材料和工程设备的保管,由此导致丢失毁损的由发包人负责。
(3)项目监理机构应批复补偿费用0万元,工程延期0天。
理由:丢失的材料由建设单位采购;工作H有6天的总时差,延误5天会不影响总工期。
