<1>.事件1中,根据《公路工程施工监理规范》(JTGG10—2006)有关规定,该工程还应具备哪些条件,总监理工程师方可批
准开工?正确答案:根据有关规定,该工程还应具备以下条件,总监理工程师方可批准“合同工程开工申请报告”。 (1)施工组织设计已获总监理工程师批准;
(2)工地试验室经审核已通过;
(3)基准点、基准线、基准高程复测结果已批准;
(4)工程量清单经复核批准;
(5)召开监理交底会。
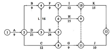
<2>.根据上图计算该工程施工进度计划工期,指出关键线路,并分别计算D工作、C工作的总时差和自由时差。
正确答案:该施工进度计划的工期为78天,关键工作为A、D、E、H、K。 D工作为关键工作,因此自由时差为0,总时差为0。 C工作自由时差为9+15+24-9-12=27天,总时差为78-9-12-9-10=38天。
<3>.针对事件2,分析开工满20天时,施工进度计划的执行情况,并分别说明A、C、D对总工期及紧后工作的影响,预计总工期延长多少天?
正确答案:A工作已完成,对总工期及紧后工作无影响。
C工作已完成6天的工作量,拖延了5天,拖延的时间既没有超过总时差,也没有超过自由时差,对总工期及紧后工作无影响。
D工作已完成5天的工作量,拖延了6天,D为关键工作,预计会使总工期延长6天,也会影响紧后工作。
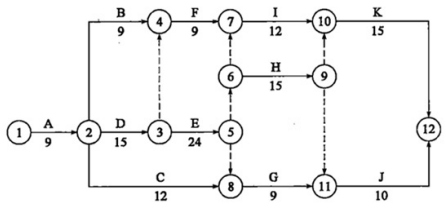
<4>.针对增加的工作L,从工期和资源优化的角度考虑,试画出调整后的网络图,指出关键线路,并计算调整后的计划工期。
正确答案:调整后的网络图如下:
计划工期调整为84天。关键工作:A、D、E、H、K。

<5>.经监理工程师确认,工作L的土方量为6000m3,计算该合同段土方工程总费用为多少?
正确答案:土方总费用
(14000+14000×15%)×19+(6000-14000×15%)×16=368300(元)。