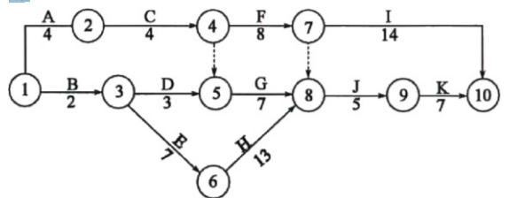
1.先求节点时间参数,如下图。关键线路为:①-③-⑥-⑧-⑨-⑩。
2.评价各工序进度情况:
F延误=12+3-16=-1 提前1天;
G延误=12+6-15=3 延误3天;
H延误=12+12-22=2 延误2天。
3.F提前1天,不存在延期问题。G延误3天,不在关键线路上,且不大于总时差,不影响总工期。H延误2天,在关键线路上,影响总工期延长2天。因此,对承包人的延期申请应批2天。

4.组织措施包括:
(1)组织增加机械设备和劳力。
(2)调换素质较高的人员进场,加强施工现场管理。
(3)增加每天施工时间,但需上报监理工程师批准。
技术措施包括:
(1)改进施工技术、缩短工艺时间。
(2)采用性能先进的施工机械。
(3)将顺序作业法改为流水作业法或平行作业法。
采取上述措施所发生的费用全部由承包人承担。因为是承包人的原因导致工期延误,监理工程师的指令,是促使承包人履行合同义务。