1.(1)工期和时间安排的合理性。
①施工单位提交的工程总进度计划的总工期必须符合工程项目的合同工期,即计划总工期应少于或等于合同工期。
②各施工阶段或单位工程(包括分部、分项工程)的施工顺序和时间安排与材料和设备的进场计划相协调;施工的开始时间和结束时间合理,尽可能使施工对资源的要求趋于均衡。
③易受冰冻、低温、炎热、雨季等气候影响的工程应安排在适宜的时间,并应采取有效的预防和保护措施。
④对动员、清场、假日及天气影响的时间,应有充分的考虑并留有余地。
(2)施工准备的可靠性。
①所需主要材料和设备的运送日期是否已有保证;
②主要骨干人员及施工队伍的进场日期是否已经落实;
③施工测量、材料检查及标准试验的工作是否已经安排;
④驻地建设、进场道路及供电、供水等是否已经解决或已有可靠的解决方案。
(3)计划目标与施工能力的适应性。
①各阶段或单位工程计划完成的工程量及投资额应与施工单位的设备和人力实际状况相适应;
②各项施工方案和施工方法应与施工单位的施工经验和技术水平相适应;
③关键线路上的施工力量安排应与非关键线路上的施工力量安排相适应。
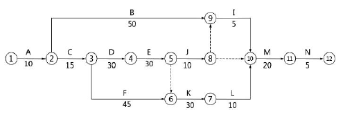
2.关键线路:①→②→③→④→⑤→⑥→⑦→⑩→11→12;
A→C→D→E→K→L→M→N
总工期:150
工作B 最迟开始时间,第70 天末,第71 天初。

工作l 的总时差25 天,局部时差25 天。
工作J 的总时差25 天,局部时差0 天。
3.事件2 索赔成立。监理工程师下达指令,非施工单位原因造成的损失。
事件3 索赔不成立。施工单位自身原因造成的施工进度缓慢。
4.索赔工期不正确:E 工作在关键线路上,延长10 天后造成总工期延长,可以批准。F 工作是非关键工作,有15 天的总时差,延长10 天不会影响总工期,所以不批准。
索赔费用不正确:不可抗力引起的损失,各单位承担各自的损失。修复费用由建设单位承担,所以可以批准的费用是25×(1+20%)×(1+5%)×(1+10%)=34.65 万元。