首页
考研
最新考研题库
中外美术史23新版
建筑类
二级建造师
一级建造师
一级造价工程师
监理工程师
安全工程师
一级消防工程师
消防设施操作员
医学类
主治类
执业药师
护师(初级)资格证考试
主管护师(中级)资格证考试
护士资格证考试
医师类
中药学类
金融类
基金从业资格
银行从业资格
证券从业资格
期货从业资格
银行招聘考试
财会类
初级经济师
中级经济师
初级会计师
中级会计师
注册会计师
税务师
资产评估师
教师类
中学教师笔试
小学教师笔试
幼儿教师笔试
幼儿结构化面试
幼儿专业面试
中小学结构化面试
学历提升
成考(专升本)
成考(高起本、高起专)
自考
网校课程
登录
注册好礼
我的主页
我的提问
我的回答
退出
当前位置:
首页
>
目标控制(交通工程)
>
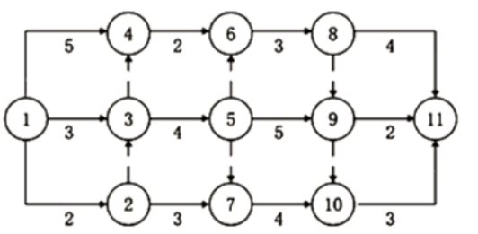
某双代号网络计划如下图(时间单位:天),其关键工作有()。
多选
某双代号网络计划如下图(时间单位:天),其关键工作有()。
A 工作3-5
B 工作1-4
C 工作5-9
D 工作7-10
E .工作8-11
正确答案
AC
查看解析
搜索
相关试题
单选
某公路工程质量事故造成3000万元的直接经济损失,该质量事故属于()。
A 特别重大质量事故 B 重大质量事故 C 较大质量事故 D 一般质量事故
查看
单选
关于下列直方图的分布位置与质量控制标准的上下限范围的比较分析,下列说法正确的是()。
A 说明加工过于精细,不经济 B 说明生产过程处于正常的稳定状态 C 说明生产过程能力不足 D 说明已出现不合格品
查看
单选
采用相关图法分析工程质量时,散布点形成由左向右向上的一条直线带,说明两变量之间的关系为()。
A 负相关 B 不相关 C 强正相关 D 弱正相关
查看
单选
单桩静承载力试验,在同一条件下,试桩数不宜少于总桩数的1%,并不应少于()根,工程总桩数50根以下不少于()根。
A 2,1 B 3,2 C 5,3 D 20,10
查看
单选
工程项目管理模式中,()的项目管理公司要承担费用超支的风险,但若管理得好,利润回报也高。
A 项目管理承包型 B 项目管理代理型 C 项目管理咨询型 D 项目管理研究型
查看
单选
在项目的控制系统中,()分系统贯穿于项目实施的全过程。
A 组织 B 程序 C 手段 D 信息
查看
单选
下列不属于4M1E的要素有()。
A 人员 B 资金 C 方法 D 环境
查看
单选
下列公路工程质量事故中,属于较大质量事故的是()。
A 二级公路项目的中隧道结构坍塌事故 B 二级公路项目的大桥主体结构垮塌事故 C 高速公路项目的路基(行车道宽度)整体滑移事故 D 直接经济损失5000万元以上1亿元以下的事故
查看
单选
公路工程项目施工前,()的职责之一就是申请领取施工许可证。
A 设计单位 B 建设单位 C 施工单位 D 监理单位
查看
单选
由原材料成分和性能发生微小变化、工人操作的微小变化造成的质量波动为()。
A 周期性波动 B 正常波动 C 不规律波动 D 异常波动
查看
刷题小程序
热门试卷
2022年监理工程师考试《建设工程目标控制(交通工程)》临考密训卷
2022年监理工程师考试《建设工程目标控制(交通工程)》强化提分卷
2022年监理工程师考试《建设工程目标控制(交通工程)》密训卷(符合2022版新教材)
2022年监理工程师考试《建设工程目标控制(交通工程)》模拟卷(符合2022版新教材)
监理工程师《目标控制交通工程》模拟卷1
监理工程师《目标控制交通工程》模拟卷2
监理工程师《目标控制交通工程》模拟卷3
监理工程师《目标控制交通工程》模拟卷4
监理工程师《目标控制交通工程》押题密卷1
监理工程师《目标控制交通工程》押题密卷2
监理工程师《目标控制交通工程》押题密卷3
监理工程师《目标控制交通工程》押题密卷4
监理工程师《目标控制交通工程》押题密卷5
监理工程师《目标控制交通工程》押题密卷6
2024年监理工程师《目标控制交通工程》模拟题库1