首页
考研
最新考研题库
中外美术史23新版
建筑类
二级建造师
一级建造师
一级造价工程师
监理工程师
安全工程师
一级消防工程师
消防设施操作员
医学类
主治类
执业药师
护师(初级)资格证考试
主管护师(中级)资格证考试
护士资格证考试
医师类
中药学类
金融类
基金从业资格
银行从业资格
证券从业资格
期货从业资格
银行招聘考试
财会类
初级经济师
中级经济师
初级会计师
中级会计师
注册会计师
税务师
资产评估师
教师类
中学教师笔试
小学教师笔试
幼儿教师笔试
幼儿结构化面试
幼儿专业面试
中小学结构化面试
学历提升
成考(专升本)
成考(高起本、高起专)
自考
网校课程
登录
注册好礼
我的主页
我的提问
我的回答
退出
当前位置:
首页
>
目标控制(交通工程)
>
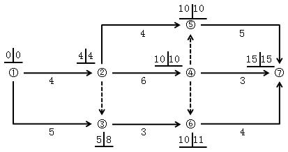
某工程双代号网络计划如下图所示,图中已标出每个节点的最早时间和最迟时间,该计划表明( )。
多选
某工程双代号网络计划如下图所示,图中已标出每个节点的最早时间和最迟时间,该计划表明( )。
A 工作1-3的最迟完成时间为8
B 工作4-7为关键工作
C 工作2-5的总时差为零
D 工作3-6的总时差为1
E 工作6-7的总时差为1
F
正确答案
AE
查看解析
搜索
相关试题
单选
安全生产考核指标隐患类的是( )
A 安全生产总目标 B 安全生产管理人员到位率 C 事故起数 D 重大事故隐患整改率
查看
单选
矿井工作面、巷道侧壁由于支护不当、压力过大造成的坍塌,称为()
A 片帮 B 冒顶 C 透水 D 放炮
查看
单选
以下关于安全生产费用描述错误的是( )
A 招标文件应结合本工程实际情况,单独列出相关安全、文明施工技术措施费用的清单项目, B 要求投标单位在投标文件中明确相应的报价 C 安全生产费用的报价一般不低于投标价的1% D 不得作为竞争性报价
查看
单选
以下关于公路收费设施的规定,不符合的是()
A 公路收费设施可以实现人工收费、人工半自动和自动收费(ETC,不停车电子收费)方式 B 可选用IC卡 C 可选用磁票、二维条码 D 不支持现金、预付卡、储值卡等支付方式
查看
单选
预防洞口坍塌措施,不符合规定的是()
A 边坡仰坡放线,自上而下逐段开挖,不得掏底开挖或上下重叠开挖。 B 宜采用深眼大爆破开挖边(仰)坡 C 洞口支挡工程应结合土石方开挖一并完成。 D 边坡仰坡放线,自上而下逐段开挖,不得上下重叠开挖
查看
单选
采用台阶法施工时应符合规定,其中不符合的是()
A 上台阶高度宜为2.5m B 装渣机械应远离开挖面 C 控制上台阶钢架下沉和变形,可采用扩大拱脚和加强锁脚锚杆 D 岩体不稳定时,应缩短进尺
查看
单选
下列情况应进行试验段施工,监理工程师要做好审查,并严格审批试验段开工报告,描述错误的是()
A 三级及三级以上公路路堤 B 填石路堤、土石路堤 C 特殊路基 D 拟采用新技术、新工艺、新材料、新设备的路
查看
单选
支挡及石砌防护构造物,施工一般分为挖基、构造物砌筑和回填等工序。挖基与回填的质量控制与涵洞的相同,构造物施工时应注意,描述错误的是()
A 沿构造物长度方向地面有纵坡时,应沿横向挖成台阶 B 用来修筑构造物的片石、砂浆、混凝土等材料应满足规范要求。 C 砌筑基础的第一层时,如基底为基岩或混凝土基础,应先将其表面加以清洗、湿润、坐浆砌筑。 D 用作挡土墙泄水孔进口处的反滤层和墙背渗水层,其材料为砾石、砂石、砂或其组合,其级配应符合设计要求
查看
单选
凡能被经济粉碎的土都可用水泥稳定,水泥稳定土,描述错误的是()
A 对于细粒土而言,土的均匀系数应大于5 B 对于细粒土而言,液限不应超过40 C 对于细粒土而言,塑性指数不应大于15。 D 集料的压碎值对于二级和二级以下公路基层不大于35%。
查看
单选
混凝土路面也存在一些缺点,主要有以下几方面,以下不正确的是()
A 开放交通较早 B 对水泥和水的需要量大 C 有接缝 D 修复困难
查看
刷题小程序
热门试卷
2022年监理工程师考试《建设工程目标控制(交通工程)》临考密训卷
2022年监理工程师考试《建设工程目标控制(交通工程)》强化提分卷
2022年监理工程师考试《建设工程目标控制(交通工程)》密训卷(符合2022版新教材)
2022年监理工程师考试《建设工程目标控制(交通工程)》模拟卷(符合2022版新教材)
监理工程师《目标控制交通工程》模拟卷1
监理工程师《目标控制交通工程》模拟卷2
监理工程师《目标控制交通工程》模拟卷3
监理工程师《目标控制交通工程》模拟卷4
监理工程师《目标控制交通工程》押题密卷1
监理工程师《目标控制交通工程》押题密卷2
监理工程师《目标控制交通工程》押题密卷3
监理工程师《目标控制交通工程》押题密卷4
监理工程师《目标控制交通工程》押题密卷5
监理工程师《目标控制交通工程》押题密卷6
2024年监理工程师《目标控制交通工程》模拟题库1