首页
考研
最新考研题库
中外美术史23新版
建筑类
二级建造师
一级建造师
一级造价工程师
监理工程师
安全工程师
一级消防工程师
消防设施操作员
医学类
主治类
执业药师
护师(初级)资格证考试
主管护师(中级)资格证考试
护士资格证考试
医师类
中药学类
金融类
基金从业资格
银行从业资格
证券从业资格
期货从业资格
银行招聘考试
财会类
初级经济师
中级经济师
初级会计师
中级会计师
注册会计师
税务师
资产评估师
教师类
中学教师笔试
小学教师笔试
幼儿教师笔试
幼儿结构化面试
幼儿专业面试
中小学结构化面试
学历提升
成考(专升本)
成考(高起本、高起专)
自考
网校课程
登录
注册好礼
我的主页
我的提问
我的回答
退出
当前位置:
首页
>
目标控制(交通工程)
>
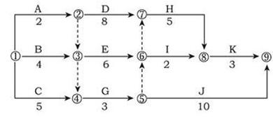
某工程双代号网络计划如下图所示,其关键线路有( )条。
单选
某工程双代号网络计划如下图所示,其关键线路有( )条。
A 2
B 3
C 4
D 5
正确答案
B
查看解析
搜索
相关试题
单选
公路工程验收规范中,以下不属于特别严重问题的合同段的是( )。
A 路基工程的大段落路基沉陷.大面积高边坡失稳 B 路面工程车辙深度大于10mm的路段累计长度超过该合同段车道总长度的3% C 特大桥梁主要受力结构需要或进行过加固.补强 D 隧道工程渗漏水经处治效果不明显,衬砌出现影响结构安全裂缝,衬砌厚度合格率小于90%
查看
单选
公路工程竣工验收需要通车( )年以上。
A 3年 B 4年 C 2年 D 1年
查看
单选
要保证公路施工处于较高的工作质量水平,必须从人、材料、设备、方法和环境这五大要素着手,简称( )法。
A 4E1M B 4M1E C 2M3D D 1P4C
查看
单选
质量体系的评审与评价,一般由( )组织。
A 上级领导 B 建设单位 C 施工单位 D 监理单位
查看
单选
在数据的正态分布特征中,( )是函数的位置参数,决定曲线最高点的横坐标。
A 平均值 B 标准偏差 C 极差 D 平方差
查看
单选
浇筑梁体混凝土时,一般宜按梁的全幅横断面斜向分段、水平分层地连续浇筑。上层与下层前后浇筑距离应不小于( )m。
A 0.5 B 1.5 C 2.5 D 3.5
查看
单选
在早期的围岩分级中,主要考虑地下水因素对围岩分级的影响。遇有地下水时,根据围岩等级,一般采用( )处理的方法。
A 升级 B 降级 C 加固 D 挖除
查看
单选
下列关于最终支付申请的说法正确的是( )。
A 保修期终止后,承包人可按专用合同条款约定的份数和期限向监理人提交最终结清申请单,并提供相关证明材料 B 最终支付期限是缺陷责任期终止证书签发后42天内 C 最终结清申请单中的总金额应认为是代表了根据合同约定应付给承包人的全部款项的最后结算 D 发包人应在收到后28天内审核完毕,由监理人向承包人出具经发包人签认的最终结清证书
查看
单选
监理人发出整改通知( )天后,承包人仍不纠正违约行为的,发包人可向承包人发出解除合同通知。
A 7 B 14 C 15 D 28
查看
单选
工程投资及支付月报表也可简称为支付月报表,是( )共同使用的一个工程款支付流程表。
A 监理单位.建设单位 B 监理单位.施工单位 C 施工单位.建设单位 D 施工单位.设计单位
查看
刷题小程序
热门试卷
2022年监理工程师考试《建设工程目标控制(交通工程)》临考密训卷
2022年监理工程师考试《建设工程目标控制(交通工程)》强化提分卷
2022年监理工程师考试《建设工程目标控制(交通工程)》密训卷(符合2022版新教材)
2022年监理工程师考试《建设工程目标控制(交通工程)》模拟卷(符合2022版新教材)
监理工程师《目标控制交通工程》模拟卷1
监理工程师《目标控制交通工程》模拟卷2
监理工程师《目标控制交通工程》模拟卷3
监理工程师《目标控制交通工程》模拟卷4
监理工程师《目标控制交通工程》押题密卷1
监理工程师《目标控制交通工程》押题密卷2
监理工程师《目标控制交通工程》押题密卷3
监理工程师《目标控制交通工程》押题密卷4
监理工程师《目标控制交通工程》押题密卷5
监理工程师《目标控制交通工程》押题密卷6
2024年监理工程师《目标控制交通工程》模拟题库1