首页
考研
最新考研题库
中外美术史23新版
建筑类
二级建造师
一级建造师
一级造价工程师
监理工程师
安全工程师
一级消防工程师
消防设施操作员
医学类
主治类
执业药师
护师(初级)资格证考试
主管护师(中级)资格证考试
护士资格证考试
医师类
中药学类
金融类
基金从业资格
银行从业资格
证券从业资格
期货从业资格
银行招聘考试
财会类
初级经济师
中级经济师
初级会计师
中级会计师
注册会计师
税务师
资产评估师
教师类
中学教师笔试
小学教师笔试
幼儿教师笔试
幼儿结构化面试
幼儿专业面试
中小学结构化面试
学历提升
成考(专升本)
成考(高起本、高起专)
自考
网校课程
登录
注册好礼
我的主页
我的提问
我的回答
退出
当前位置:
首页
>
目标控制(交通工程)
>
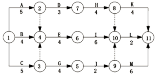
某双代号网络计划如下图,关键线路有()条。
单选
某双代号网络计划如下图,关键线路有()条。
A 1
B 2
C 3
D 4
正确答案
C
查看解析
搜索
相关试题
单选
某网络计划如下图,逻辑关系正确的是()。
A E的紧前工作是BD B A完成后同时进行CF C AB均完成后进行E D F的紧前工作是DE
查看
单选
下列工程项目施工组织设计编制程序中,最先进行的是()。
A 项目划分,复核工程数量 B 选择施工方法,确定施工方案 C 编制工程进度计划 D 确定施工组织管理机构,制定管理制度
查看
单选
某工程双代号网络计划如下图所示(时间单位为周),图中工作F的最早开始时间和最早完成时间分别是第()周。
A 6和10 B 9和11 C 10和13 D 9和13
查看
单选
关于工程进度曲线(“S”曲线)特点的说法,错误的是()。
A 一般情况下,项目施工初期的曲线斜率是逐渐增大的 B 一般情况下,项目施工后期的曲线为凹型 C 审批施工进度计划时,用S曲线判断施工单位编制的施工进度计划是否合理 D S曲线可用于工程费用监理中工程计量及费用支付的依据
查看
单选
某项目建设期为2年,建设期内每年初贷款1000万元,年利率为8%。若运营期前5年每年末等额偿还贷款本息,到第5年末全部还清。则每年末偿还贷款本息()万元。
A 482.36 B 520.95 C 562.63 D 678.23
查看
单选
工程网络计划中,某工作持续时间为5天,其3项紧后工作的最迟开始时间分别为第7、8和10天,则该工作的最迟开始时间是第()天。
A 1 B 2 C 4 D 5
查看
单选
砂石场、轧石场距离学校、医院、疗养院、城乡居民区和有特殊要求的地区不宜小于()m,同时避免对环境敏感点的粉尘和噪声影响。
A 100 B 200 C 300 D 400
查看
单选
在单因素敏感性分析中,当产品价格下降幅度为6.3%、项目投资额降低幅度为22.6%、经营成本上升幅度为15.2%时,该项目净现值为0,按净现值对产品价格、投资额
A 产品价格—投资额—经营成本 B 产品价格—经营成本—投资额 C 投资额—经营成本—产品价格 D 经营成本—投资额—产品价格
查看
单选
在合同段缺陷责任期结束、收到施工单位向建设单位提交的()后,监理机构应进行审查。对符合合同约定的,总监办应在规定期限内签署合同段缺陷责任终止证书,并向建设单位提
A 合同段竣工验收申请 B 合同段交工结账单 C 工程质量整改报告 D 终止缺陷责任申请
查看
单选
监理人员实施的旁站属于()。
A 事前监理 B 事中监理 C 事后监理 D 平行监理
查看
刷题小程序
热门试卷
2022年监理工程师考试《建设工程目标控制(交通工程)》临考密训卷
2022年监理工程师考试《建设工程目标控制(交通工程)》强化提分卷
2022年监理工程师考试《建设工程目标控制(交通工程)》密训卷(符合2022版新教材)
2022年监理工程师考试《建设工程目标控制(交通工程)》模拟卷(符合2022版新教材)
监理工程师《目标控制交通工程》模拟卷1
监理工程师《目标控制交通工程》模拟卷2
监理工程师《目标控制交通工程》模拟卷3
监理工程师《目标控制交通工程》模拟卷4
监理工程师《目标控制交通工程》押题密卷1
监理工程师《目标控制交通工程》押题密卷2
监理工程师《目标控制交通工程》押题密卷3
监理工程师《目标控制交通工程》押题密卷4
监理工程师《目标控制交通工程》押题密卷5
监理工程师《目标控制交通工程》押题密卷6
2024年监理工程师《目标控制交通工程》模拟题库1