首页
考研
最新考研题库
中外美术史23新版
建筑类
二级建造师
一级建造师
一级造价工程师
监理工程师
安全工程师
一级消防工程师
消防设施操作员
医学类
主治类
执业药师
护师(初级)资格证考试
主管护师(中级)资格证考试
护士资格证考试
医师类
中药学类
金融类
基金从业资格
银行从业资格
证券从业资格
期货从业资格
银行招聘考试
财会类
初级经济师
中级经济师
初级会计师
中级会计师
注册会计师
税务师
资产评估师
教师类
中学教师笔试
小学教师笔试
幼儿教师笔试
幼儿结构化面试
幼儿专业面试
中小学结构化面试
学历提升
成考(专升本)
成考(高起本、高起专)
自考
网校课程
登录
注册好礼
我的主页
我的提问
我的回答
退出
当前位置:
首页
>
目标控制(交通工程)
>
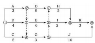
某工程双代号网络计划如下图所示,其关键线路有( )条。
单选
某工程双代号网络计划如下图所示,其关键线路有( )条。
A 2
B 3
C 4
D 5
正确答案
B
查看解析
搜索
相关试题
单选
在工程网络图中,工作K的最迟完成时间为第22天,其持续时间为5天,该工作有三项紧前工作,它们的最早完成时间分别为第8天、第10天、第12天,则工作K的总时差为(
A 6 B 5 C 4 D 2
查看
单选
工作的( )是指一项工作在不影响工程按总工期结束的条件下,最迟必须结束的时间,它必须在紧后工作开始之前完成。
A 最早必须完成时间 B 最迟完成时间 C 最早可能结束时间 D 最迟必须结束时间
查看
单选
某工程双代号网络计划如下图所示,其关键工作有( )。
A 工作B、E、F、I B 工作D、F、I、J C 工作B、E、G D 工作C、H
查看
单选
某工程双代号网络计划如下图所示,图中已标出的各个节点的最早时间和最迟时间,该计划表明( )。
A 工作1-2的自由时差为2 B 工作2-5的总时差为7 C 工作4-6的总时差为零 D 工作3-5为关键工作
查看
单选
作业方式的选择中,( )方式工期最短。
A 顺序 B 平行 C 流水 D 平行流水
查看
单选
建立计算机网络系统,采用信息化施工管理手段,对工程进度实施动态控制,属于( )。
A 组织措施 B 技术措施 C 信息管理措施 D 合同措施
查看
单选
应用数理统计分析的方法来选择对象的方法是( )方法。
A 因素分析 B ABC分析 C 强制确定 D 百分比分析
查看
单选
( )是开展各项工作的核心。
A 目标控制 B 施工安全 C 施工质量合格 D 施工进度
查看
单选
反映承包人的义务量大小及影响造价管理的重要数据的是( )。
A 工程量清单中的项目名称 B 工程量清单中的项目特征 C 工程量清单中的工程量 D 工程量清单中的单位
查看
单选
开工预付款采用固定比例法扣回,扣回时间开始于期中支付证书中工程量清单累计支付金额超过合同价值的( )的当月,但止于支付金额达合同价值的( )的当月。
A 20%;90% B 30%;90% C 30%;80% D 20%;80%
查看
刷题小程序
热门试卷
2022年监理工程师考试《建设工程目标控制(交通工程)》临考密训卷
2022年监理工程师考试《建设工程目标控制(交通工程)》强化提分卷
2022年监理工程师考试《建设工程目标控制(交通工程)》密训卷(符合2022版新教材)
2022年监理工程师考试《建设工程目标控制(交通工程)》模拟卷(符合2022版新教材)
监理工程师《目标控制交通工程》模拟卷1
监理工程师《目标控制交通工程》模拟卷2
监理工程师《目标控制交通工程》模拟卷3
监理工程师《目标控制交通工程》模拟卷4
监理工程师《目标控制交通工程》押题密卷1
监理工程师《目标控制交通工程》押题密卷2
监理工程师《目标控制交通工程》押题密卷3
监理工程师《目标控制交通工程》押题密卷4
监理工程师《目标控制交通工程》押题密卷5
监理工程师《目标控制交通工程》押题密卷6
2024年监理工程师《目标控制交通工程》模拟题库1