首页
考研
最新考研题库
中外美术史23新版
建筑类
二级建造师
一级建造师
一级造价工程师
监理工程师
安全工程师
一级消防工程师
消防设施操作员
医学类
主治类
执业药师
护师(初级)资格证考试
主管护师(中级)资格证考试
护士资格证考试
医师类
中药学类
金融类
基金从业资格
银行从业资格
证券从业资格
期货从业资格
银行招聘考试
财会类
初级经济师
中级经济师
初级会计师
中级会计师
注册会计师
税务师
资产评估师
教师类
中学教师笔试
小学教师笔试
幼儿教师笔试
幼儿结构化面试
幼儿专业面试
中小学结构化面试
学历提升
成考(专升本)
成考(高起本、高起专)
自考
网校课程
登录
注册好礼
我的主页
我的提问
我的回答
退出
当前位置:
首页
>
目标控制(水利工程)
>
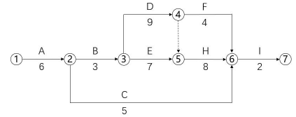
某双代号网络计划如下图(单位天)则工作E的自由时差为( )天。
单选
某双代号网络计划如下图(单位天)则工作E的自由时差为( )天。
A 15
B 2
C 4
D 0
正确答案
B
查看解析
搜索
相关试题
单选
沥青混凝土面板整平胶结层在摊铺碾压时初碾压温度应为( )。
A 100-110℃ B 80-120℃ C 110-140℃ D 110-130℃
查看
单选
下列关于监理工程质量责任说法正确的是( )。
A 特殊情况下,监理单位可以转让工程监理业务 B 未经总监理工程师签字,建筑材料、建筑构配件和设备不得在工程上使用或者安装,承包人不得进行下一道工序的施工 C 未经监理工程师签字,发包人不拨付工程款,不进行竣工验收 D 监理工程师上岗必须持有水利部颁发的监理工程师资格证书,一般监理人员上岗要经过岗前培训
查看
单选
重大设计变更文件编制应当至少满足()阶段的设计深度要求。
A 初步设计 B 技术设计 C 施工图设计 D 组织总设计
查看
单选
项目法人应当自收到专项验收成果文件之日起( )个工作日内,将专项验收成果文件报送竣工验收主持单位备案。
A 3 B 5 C 7 D 10
查看
单选
根据《标准勘察招标文件》(2017版)和《标准设计招标文件》(2017版)的规定,重大工程技术问题应在( )解决。
A 初步设计阶段 B 招标设计阶段 C 施工图设计阶段 D 投标设计阶段
查看
单选
与土质防渗体结合的岩面或混凝土面等,裂隙岩面涂刷厚度为( )。
A 3~5mm B 4~6mm C 5~10mm D 4~8mm
查看
单选
( )应当建立质量责任制,确定工程项目的项目经理、技术负责人和施工管理负责人。
A 项目法人 B 监理单位 C 施工单位 D 质量监督机构
查看
单选
下列工作内容中,属于在可行性研究阶段进行勘察质量控制的是( )。
A 对近期开发工程选择进行地质论证 B 对选定的各类建筑物的主要工程地质问题进行评价 C 对选定的坝址进行地质论证 D 复核初步设计阶段的地质资料与结论
查看
单选
常用于造价咨询机构为发包人编制资金使用计划的资金使用计划编制方法是()。
A 按工程投资构成编制资金使用计划 B 按工程项目划分组成编制资金使用计划 C 按工程进度编制资金使用计划 D 按工程造价控制目标编制资金使用计划
查看
单选
发包人应在合同双方签订合同协议书后的( )天内,将本合同工程的施工场地范围提交给承包人。
A 5 B 7 C 10 D 14
查看
刷题小程序
热门试卷
2022年监理工程师考试《建设工程目标控制(水利工程)》强化提分卷
2022年监理工程师考试《建设工程目标控制(水利工程)》临考密训卷
2021年监理工程师考试《建设工程目标控制(水利工程)》密训卷
2021年监理工程师考试《建设工程目标控制(水利工程)》模拟卷
2023目标控制(水利工程)模拟1
2023目标控制(水利工程)模拟2
2023目标控制(水利工程)模拟3
2023目标控制(水利工程)模拟4
2023目标控制(水利工程)押题密卷1
2023目标控制(水利工程)押题密卷2
2023目标控制(水利工程)押题密卷3
2023目标控制(水利工程)押题密卷4
2023目标控制(水利工程)押题密卷5
2023目标控制(水利工程)押题密卷6
2024年监理工程师《监理目标控制(水利工程)》模拟题库1