首页
考研
最新考研题库
中外美术史23新版
建筑类
二级建造师
一级建造师
一级造价工程师
监理工程师
安全工程师
一级消防工程师
消防设施操作员
医学类
主治类
执业药师
护师(初级)资格证考试
主管护师(中级)资格证考试
护士资格证考试
医师类
中药学类
金融类
基金从业资格
银行从业资格
证券从业资格
期货从业资格
银行招聘考试
财会类
初级经济师
中级经济师
初级会计师
中级会计师
注册会计师
税务师
资产评估师
教师类
中学教师笔试
小学教师笔试
幼儿教师笔试
幼儿结构化面试
幼儿专业面试
中小学结构化面试
学历提升
成考(专升本)
成考(高起本、高起专)
自考
网校课程
登录
注册好礼
我的主页
我的提问
我的回答
退出
当前位置:
首页
>
目标控制(水利工程)
>
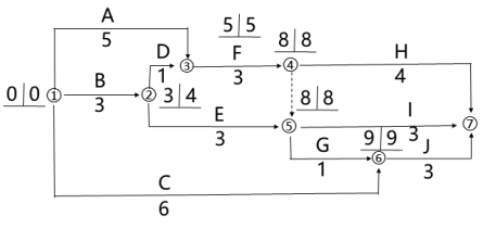
某工程进度计划如下图,图中正确的信息是( )。
多选
某工程进度计划如下图,图中正确的信息是( )。
A 关键线路为①→③→④→⑤→⑦
B 关键线路有两条
C 工作E的自由时差为2天
D 工作E的总时差为2天
E 工作A、工作C均为关键工作
正确答案
BCD
查看解析
搜索
相关试题
单选
某建设项目静态投资为6000万元,项目建设前期年限为1年,建设期为3年,各年投资计划额为:第一年完成投资20%,第二年60%,第三年20%。年均投资价格上涨率为
A 752.72 B 850.25 C 746.18 D 229.22
查看
单选
下列选项中不属于“戴明环”阶段之一的是( )。
A 计划阶段 B 实施阶段 C 检查阶段 D 评价阶段
查看
单选
依据《质量管理体系基础和术语》,质量保证是以( )为基础。
A 质量控制 B 质量管理 C 质量要求 D 合同要求
查看
单选
全面质量管理的基本核心是( )。
A 使用价值工程技术 B 提高人的素质 C 用户至上 D 明确领导责任
查看
单选
设计文件未明确的,非经营性项目投资额为3200万元的属于()。
A 大中型项目 B 大型项目 C 中型项目 D 小型项目
查看
单选
质量方针是由( )正式发布的组织的宗旨和方向
A 总监理工程师 B 监理工程师 C 技术负责人 D 最高管理者
查看
单选
全面质量管理的基本方法为四个阶段八个步骤,简称( )循环。
A P8 B TQC C WDCA D PDCA
查看
单选
在水利工作全面质量控制方法PDCA中,D代表( )。
A 计划阶段 B 实施阶段 C 检查阶段 D 处理阶段
查看
单选
( )是日常考核工程质量的基本单位。
A 单元工程 B 单位工程 C 单项工程 D 分部工程
查看
单选
根据《建设工程质量管理条例》,设计单位在设计文件中选用的材料、构配件和设备,应当注明其( )
A 生产厂 B 供应商 C 使用年限 D 规格和型号
查看
刷题小程序
热门试卷
2022年监理工程师考试《建设工程目标控制(水利工程)》强化提分卷
2022年监理工程师考试《建设工程目标控制(水利工程)》临考密训卷
2021年监理工程师考试《建设工程目标控制(水利工程)》密训卷
2021年监理工程师考试《建设工程目标控制(水利工程)》模拟卷
2023目标控制(水利工程)模拟1
2023目标控制(水利工程)模拟2
2023目标控制(水利工程)模拟3
2023目标控制(水利工程)模拟4
2023目标控制(水利工程)押题密卷1
2023目标控制(水利工程)押题密卷2
2023目标控制(水利工程)押题密卷3
2023目标控制(水利工程)押题密卷4
2023目标控制(水利工程)押题密卷5
2023目标控制(水利工程)押题密卷6
2024年监理工程师《监理目标控制(水利工程)》模拟题库1