首页
考研
最新考研题库
中外美术史23新版
建筑类
二级建造师
一级建造师
一级造价工程师
监理工程师
安全工程师
一级消防工程师
消防设施操作员
医学类
主治类
执业药师
护师(初级)资格证考试
主管护师(中级)资格证考试
护士资格证考试
医师类
中药学类
金融类
基金从业资格
银行从业资格
证券从业资格
期货从业资格
银行招聘考试
财会类
初级经济师
中级经济师
初级会计师
中级会计师
注册会计师
税务师
资产评估师
教师类
中学教师笔试
小学教师笔试
幼儿教师笔试
幼儿结构化面试
幼儿专业面试
中小学结构化面试
学历提升
成考(专升本)
成考(高起本、高起专)
自考
网校课程
登录
注册好礼
我的主页
我的提问
我的回答
退出
当前位置:
首页
>
目标控制(水利工程)
>
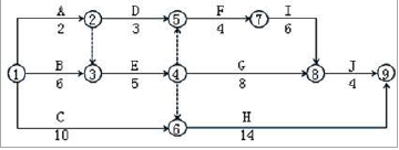
某工程双代号网络计划如下图所示,其关键工作有()。
单选
某工程双代号网络计划如下图所示,其关键工作有()。
A 工作B.E.F.I
B 工作D.F.I.J
C 工作B.E.G
D 工作C.H
正确答案
A
查看解析
搜索
相关试题
单选
全面质量管理必须强调从检验把关变为工序控制,从管质量结果变为管质量因素,防检结合,防患于未然。这是全面质量管理的()观点的体现。
A 质量第一 B 预防为主 C 全面管理 D 用数据说话
查看
单选
随着全球性贸易的发展,按照ISO9000标准的要求建立质量管理体系,积极开展( )已成为世界性的大趋势。
A 质量管理 B 参与方质量认证 C 合同管理 D 第三方质量认证
查看
单选
监理单位质量管理体系持续改进的核心是提高企业质量管理体系的()。
A 科学性和价值 B 有效性和效率 C 创造性和价值 D 管理水平和效率
查看
单选
工程建设不同阶段对工程项目质量起着不同的影响。工程()阶段是影响工程项目质量的决定性环节。
A 勘察 B 设计 C 施工 D 竣工验收
查看
单选
直接影响工程的最终质量的阶段是( )。
A 工程验收阶段 B 工程施工阶段 C 工程设计阶段 D 可行性研究阶段
查看
单选
材料、设备投标文件主要内容不包含( )。
A 近年来的工作业绩、获得的各种荣誉 B 重要材料、设备技术文件 C 资格后审时,投标人资格证明材料 D 材料、设备生产厂家的详细信息
查看
单选
分段、分片碾压,相邻作业面的搭接碾压宽度,垂直填筑面轴线方向不应小于( )m。
A 0.5 B 1 C 1.5 D 2
查看
单选
在建筑工程施工质量验收时,对涉及结构安全的试块、试件,按规定应进行()检测。
A 抽样 B 全数 C 无损 D 见证取样
查看
单选
相关图中,散布点形成向上较分散的直线带属于( )。
A 正相关 B 弱正相关 C 不相关 D 负相关
查看
单选
关于事故处罚的说法,错误的是( )。
A 对工程事故责任人和单位需进行行政处罚的,由市级以上水行政主管部门或经授权的流域机构按照规定的权限和《水行政处罚实施办法》进行处罚 B 由于项目法人责任酿成质量事故,令其立即整改 C 由于监理单位责任造成较大以上质量事故的,处以罚款、通报批评、停业整顿、降低资质等级、直至吊销水利工程监理资质证书 D 由于设备、原材料等供应单位责任造成质量事故,对其进行通报批评、罚款;构成犯罪的,移送司法机关依法处理
查看
刷题小程序
热门试卷
2022年监理工程师考试《建设工程目标控制(水利工程)》强化提分卷
2022年监理工程师考试《建设工程目标控制(水利工程)》临考密训卷
2021年监理工程师考试《建设工程目标控制(水利工程)》密训卷
2021年监理工程师考试《建设工程目标控制(水利工程)》模拟卷
2023目标控制(水利工程)模拟1
2023目标控制(水利工程)模拟2
2023目标控制(水利工程)模拟3
2023目标控制(水利工程)模拟4
2023目标控制(水利工程)押题密卷1
2023目标控制(水利工程)押题密卷2
2023目标控制(水利工程)押题密卷3
2023目标控制(水利工程)押题密卷4
2023目标控制(水利工程)押题密卷5
2023目标控制(水利工程)押题密卷6
2024年监理工程师《监理目标控制(水利工程)》模拟题库1