首页
考研
最新考研题库
中外美术史23新版
建筑类
二级建造师
一级建造师
一级造价工程师
监理工程师
安全工程师
一级消防工程师
消防设施操作员
医学类
主治类
执业药师
护师(初级)资格证考试
主管护师(中级)资格证考试
护士资格证考试
医师类
中药学类
金融类
基金从业资格
银行从业资格
证券从业资格
期货从业资格
银行招聘考试
财会类
初级经济师
中级经济师
初级会计师
中级会计师
注册会计师
税务师
资产评估师
教师类
中学教师笔试
小学教师笔试
幼儿教师笔试
幼儿结构化面试
幼儿专业面试
中小学结构化面试
学历提升
成考(专升本)
成考(高起本、高起专)
自考
网校课程
登录
注册好礼
我的主页
我的提问
我的回答
退出
当前位置:
首页
>
目标控制(水利工程)
>
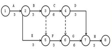
某工程双代号网络计划如下图所示,其中关键线路有( )条
单选
某工程双代号网络计划如下图所示,其中关键线路有( )条
A 1
B 2
C 3
D 4
正确答案
A
查看解析
搜索
相关试题
单选
双代号网络图中虚工作的特征是( )。
A 不消耗时间,但消耗资源 B 不消耗时间,也不消耗资源 C 只消耗时间,不消耗资源 D 既消耗时间,也消耗资源
查看
单选
下列可能导致工程质量事故的因素中,属于违背基本建设程序的是()。
A 未按有关施工规范施工 B 计算简图与实际受力情况不符 C 图纸技术交底不清 D.设计依据资料不可靠
查看
单选
费用优化又叫时间成本优化,它的目的之一是( )。
A A.寻求最低成本时的工期安排 B B.寻求工程成本最少的计划安排 C C.寻求工期最短的计划安排 D D.寻求资源需用量尽可能少的计划安排
查看
单选
根据《水利水电建设工程验收规程》(SL 223—2008),项目法人应在收到合同工程完工验收申请报告之日起( )个工作日内,决定是否同意验收。
A 10 B 15 C 20 D 30
查看
单选
下列费用中,属于建设管理费的是( )。
A A.拆迁补偿费 B B.工程招标费 C C.工程建设监理费 D D.工程保险费
查看
单选
按项目投资形成资产的性质分类,项目投资可分为( )。
A A.固定资产投资和流动资产投资 B B.净投资和折旧再投资 C C.积极投资和消极投资 D D.直接投资和间接投资
查看
单选
在施工过程中进行质量检验时,需要抽样检查的是( )。
A 对下道工序影响大的中间产品 B 质量十分不稳定的工序 C 质量水平要求高的检验 D 具有破坏性的检验
查看
单选
质量控制中的 PDCA 循环是指( )。
A A.计划—实施—对比—处理 B B.计划—实施—检查—纠偏 C C.计划—实施—对比—纠偏 D D.计划—实施—检查—处理
查看
单选
在“前置任务”中填写与之相关的任务编号时,MS Project 会自动连接( )任务。
A 一个 B 两个 C 多个 D 三个
查看
单选
工程质量统计分析方法中,根据不同的目的和要求将调查收集的原始数据,按某一性质进行分组、整理,分析产品存在的质量问题和影响因素的方法是( )。
A 调查表法 B 排列图法 C 控制图法 D 分层法
查看
刷题小程序
热门试卷
2022年监理工程师考试《建设工程目标控制(水利工程)》强化提分卷
2022年监理工程师考试《建设工程目标控制(水利工程)》临考密训卷
2021年监理工程师考试《建设工程目标控制(水利工程)》密训卷
2021年监理工程师考试《建设工程目标控制(水利工程)》模拟卷
2023目标控制(水利工程)模拟1
2023目标控制(水利工程)模拟2
2023目标控制(水利工程)模拟3
2023目标控制(水利工程)模拟4
2023目标控制(水利工程)押题密卷1
2023目标控制(水利工程)押题密卷2
2023目标控制(水利工程)押题密卷3
2023目标控制(水利工程)押题密卷4
2023目标控制(水利工程)押题密卷5
2023目标控制(水利工程)押题密卷6
2024年监理工程师《监理目标控制(水利工程)》模拟题库1