首页
考研
最新考研题库
中外美术史23新版
建筑类
二级建造师
一级建造师
一级造价工程师
监理工程师
安全工程师
一级消防工程师
消防设施操作员
医学类
主治类
执业药师
护师(初级)资格证考试
主管护师(中级)资格证考试
护士资格证考试
医师类
中药学类
金融类
基金从业资格
银行从业资格
证券从业资格
期货从业资格
银行招聘考试
财会类
初级经济师
中级经济师
初级会计师
中级会计师
注册会计师
税务师
资产评估师
教师类
中学教师笔试
小学教师笔试
幼儿教师笔试
幼儿结构化面试
幼儿专业面试
中小学结构化面试
学历提升
成考(专升本)
成考(高起本、高起专)
自考
网校课程
登录
注册好礼
我的主页
我的提问
我的回答
退出
当前位置:
首页
>
目标控制(水利工程)
>
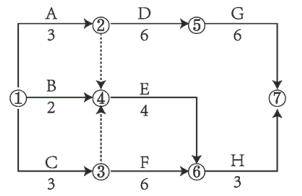
某工程双代号网络计划如下图所示,工作E最早完成时间和最迟完成时间分别是( )。
单选
某工程双代号网络计划如下图所示,工作E最早完成时间和最迟完成时间分别是( )。
A 6和8
B 6和12
C 7和8
D 7和12
正确答案
D
查看解析
搜索
相关试题
单选
项目法人(建设单位)应根据工程规模和工程特点,按照水利部有关规定,通过资格审查招标选择勘察设计、施工、监理及第三方检测单位,并实行()。
A 质量管理 B 合同管理 C 进度管理 D 造价管理
查看
单选
( )应在工程开工前到相应的水利工程质量监督机构办理监督手续,签订《水利工程质量监督书》。
A 承包人 B 发包人 C 监理人 D 分包人
查看
单选
水利工程监理单位的负责人,对本单位的质量工作负( )。
A 直接领导责任 B 领导责任 C 技术责任 D 间接责任
查看
单选
根据《水利工程质量监督管理规定》,水利工程建设项目质量监督方式以( )为主。
A 跟踪 B 巡视 C 抽查 D 旁站
查看
单选
某水库大坝由于混凝土的老化,水库的淤积和其他自然力的作用,在20年内该大坝能正常发挥规定功能,体现了质量特性中的( )。
A 可靠性 B 安全性 C 时间性 D 经济性
查看
单选
根据《水利工程质量管理规定》,水利工程质量由( )负全面责任。
A 监理单位 B 施工单位 C 检测单位 D 项目法人
查看
单选
工程在规定的时间内和规定的条件下,完成规定功能的能力大小和程度是指()。
A 安全性 B 性能 C 可靠性 D 时间性
查看
单选
施工质量控制中旁站监理的主要内容一般不包括( )。
A 混凝土坝坝体接缝灌浆工程的灌浆 B 土石方填筑工程的土料压实 C 地基处理工程的灌浆 D 机电设备安装
查看
单选
施工单位要进行下一道工序的施工,需要经( )签字。
A 总监理工程师 B 监理单位技术负责人 C 监理工程师 D 监理员
查看
单选
根据《水利工程建设标准强制性条文》,连续上升铺筑的碾压混凝土,层间允许间隔时间应控制在混凝土( )时间以内。
A 初凝 B 终凝 C 养护 D 拆模
查看
刷题小程序
热门试卷
2022年监理工程师考试《建设工程目标控制(水利工程)》强化提分卷
2022年监理工程师考试《建设工程目标控制(水利工程)》临考密训卷
2021年监理工程师考试《建设工程目标控制(水利工程)》密训卷
2021年监理工程师考试《建设工程目标控制(水利工程)》模拟卷
2023目标控制(水利工程)模拟1
2023目标控制(水利工程)模拟2
2023目标控制(水利工程)模拟3
2023目标控制(水利工程)模拟4
2023目标控制(水利工程)押题密卷1
2023目标控制(水利工程)押题密卷2
2023目标控制(水利工程)押题密卷3
2023目标控制(水利工程)押题密卷4
2023目标控制(水利工程)押题密卷5
2023目标控制(水利工程)押题密卷6
2024年监理工程师《监理目标控制(水利工程)》模拟题库1