首页
考研
最新考研题库
中外美术史23新版
建筑类
二级建造师
一级建造师
一级造价工程师
监理工程师
安全工程师
一级消防工程师
消防设施操作员
医学类
主治类
执业药师
护师(初级)资格证考试
主管护师(中级)资格证考试
护士资格证考试
医师类
中药学类
金融类
基金从业资格
银行从业资格
证券从业资格
期货从业资格
银行招聘考试
财会类
初级经济师
中级经济师
初级会计师
中级会计师
注册会计师
税务师
资产评估师
教师类
中学教师笔试
小学教师笔试
幼儿教师笔试
幼儿结构化面试
幼儿专业面试
中小学结构化面试
学历提升
成考(专升本)
成考(高起本、高起专)
自考
网校课程
登录
注册好礼
我的主页
我的提问
我的回答
退出
当前位置:
首页
>
目标控制(水利工程)
>
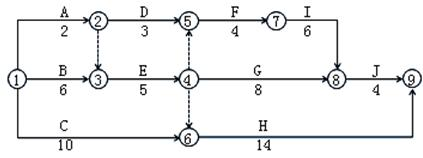
某工程双代号网络计划如下图所示,其关键工作有( )。
单选
某工程双代号网络计划如下图所示,其关键工作有( )。
A 工作B.E.F.I
B 工作D.F.I.J
C 工作B.E.G
D 工作C.H
正确答案
A
查看解析
搜索
相关试题
单选
已知某项目的净现金流量如下表。若ic=8%,则该项目的财务净现值为( )万元。
A A.109.62 B B.108.00 C C.101.71 D D.93.38
查看
单选
下列属于可行性研究但不在项目建议书中的内容是( )。
A A.编制投资估算 B B.论证项目建设的必要性 C C.移民安置规划 D D.劳动安全与工业卫生的设计方案
查看
单选
由于分组组数不当或者组距确定不当出现的直方图,将形成( )直图。
A 折齿型. B 缓坡型 C 孤岛型 D 双峰型
查看
单选
发包人的总体控制性进度计划主要包括工程项目建设总进度计划和( )。
A 设计单位实施进度计划 B 承包人实施进度计划 C 设备采购单位实施进度计划 D 工程项目年度进度计划
查看
单选
根据爆破施工安全规定,地下井挖洞室内空气含沼气或二氧化碳浓度超过( )时,禁止进行爆破作业。
A 1% B 1.5% C 2% D 3%
查看
单选
一种定性分析系统内危险因素和危险程度的方法,该方法为( )。
A 安全检查表 B 预先危险性分析 C 作业危害分析 D 因果分析图
查看
单选
在施工单位“三检”制度不健全或质量不高的情况下,监理单位有权拒绝( ),直到“三检”工作符合要求为止。
A 检查 B 签证 C 验收和签证 D 检查.验收和签证
查看
单选
在建筑项目中,只有在地基建成后,才能设计地面结构,这体现了( )逻辑关系。
A 强制性逻辑关系 B 内部逻辑关系 C 选择性逻辑关系 D 外部逻辑关系
查看
单选
经项目监理机构审查合格的工程项目施工组织设计, 应由( ) 签认。
A 监理单位技术负责人 B 总监理工程师 C 建设单位项目负责人 D 总监理工程师代表
查看
单选
以下选项中,属于项目法人完成工程建设任务凭据的是( )。
A 竣工证书 B 工程验收鉴定书 C 工程完工证书 D 保修责任终止证书
查看
刷题小程序
热门试卷
2022年监理工程师考试《建设工程目标控制(水利工程)》强化提分卷
2022年监理工程师考试《建设工程目标控制(水利工程)》临考密训卷
2021年监理工程师考试《建设工程目标控制(水利工程)》密训卷
2021年监理工程师考试《建设工程目标控制(水利工程)》模拟卷
2023目标控制(水利工程)模拟1
2023目标控制(水利工程)模拟2
2023目标控制(水利工程)模拟3
2023目标控制(水利工程)模拟4
2023目标控制(水利工程)押题密卷1
2023目标控制(水利工程)押题密卷2
2023目标控制(水利工程)押题密卷3
2023目标控制(水利工程)押题密卷4
2023目标控制(水利工程)押题密卷5
2023目标控制(水利工程)押题密卷6
2024年监理工程师《监理目标控制(水利工程)》模拟题库1