首页
考研
最新考研题库
中外美术史23新版
建筑类
二级建造师
一级建造师
一级造价工程师
监理工程师
安全工程师
一级消防工程师
消防设施操作员
医学类
主治类
执业药师
护师(初级)资格证考试
主管护师(中级)资格证考试
护士资格证考试
医师类
中药学类
金融类
基金从业资格
银行从业资格
证券从业资格
期货从业资格
银行招聘考试
财会类
初级经济师
中级经济师
初级会计师
中级会计师
注册会计师
税务师
资产评估师
教师类
中学教师笔试
小学教师笔试
幼儿教师笔试
幼儿结构化面试
幼儿专业面试
中小学结构化面试
学历提升
成考(专升本)
成考(高起本、高起专)
自考
网校课程
登录
注册好礼
我的主页
我的提问
我的回答
退出
当前位置:
首页
>
目标控制(水利工程)
>
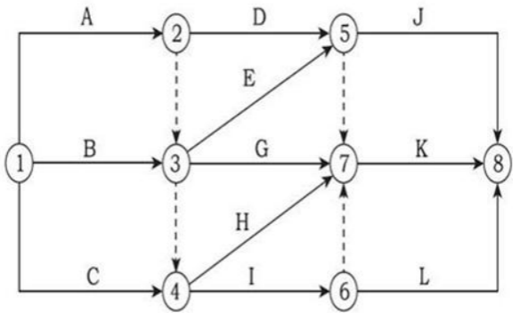
某工程双代号网络计划如下图所示,工作C的紧后工作有()。
多选
某工程双代号网络计划如下图所示,工作C的紧后工作有()。
A 工作J
B 工作H
C 工作I
D 工作K
E 工作L
正确答案
BC
查看解析
搜索
相关试题
单选
下列费用中,属于建筑安装工程规费的是()。
A 教育费附加 B 地方教育附加 C 职工教育经费 D 住房公积金
查看
单选
根据《水利工程设计变更管理暂行办法》,下列设计变更中,属于重大设计变更的是( )。
A 主要建筑物级别的变化 B 主要弃渣场场地的变化 C 主要施工设备配置的变化 D 场内施工道路的变化
查看
单选
单代号网络计划中工作与其紧后工作之间的时间间隔应等于()。
A 其紧后工作的最迟开始时间与该工作的最迟完成时间之差 B 其紧后工作的最早开始时间与该工作的最早完成时间之差 C 其紧后工作的最早完成时间与该工作的最早完成时间之差 D 其紧后工作的最早开始时间与该工作的最早开始时间之差
查看
单选
下列各项中,不属于施工用电价格组成内容的是()。
A 基本电价 B 电量损耗摊销费 C 供电设施购置费 D 供电设施维修摊销费
查看
单选
承包人应在接到开工通知后( )天内,向监理人提交承包人在施工场地的管理机构以及人员安排的报告。
A 7 B 14 C 28 D 30
查看
单选
承包人不得将其承接的水利建设项目的( )进行分包。
A 临时工程 B 永久工程 C 主体工程 D 附属工程
查看
单选
在工程网络计划中,如果某项工作的最早开始时间和最早完成时间分别为3天和8天,则说明该工作实际上最早应从开工后()。
A 第3天上班时刻开始,第8天下班时刻完成 B 第3天上班时刻开始,第9天下班时刻完成 C 第4天上班时刻开始,第8天下班时刻完成 D 第4天上班时刻开始,第9天下班时刻完成
查看
单选
下列各项中,不属于施工场外供电工程的是()。
A 从现有电网向施工现场供电的高压输电线路 B 高压电网到施工主变压器高压侧之间的高压输电线路 C 由主变压器高压侧至现场各施工点最后一级降压变压器低压侧之间的配电线路和变配电设施 D 从最后一级降压变压器低压侧至施工现场内各用电点的施工设备和低压配电线路
查看
单选
超过可行性研究报告估算静态投资()时,必须重编可行性研究报告,重新按原程序报批。
A 15%以上 B 10%以上 C 8%以上 D 5%以上
查看
单选
在不破坏材料样品的前提下,利用超声波、X射线、表面探伤仪等进行材料质量检验的方法是( )。
A 书面检验 B 外观检验 C 理化检验 D 无损检验
查看
刷题小程序
热门试卷
2022年监理工程师考试《建设工程目标控制(水利工程)》强化提分卷
2022年监理工程师考试《建设工程目标控制(水利工程)》临考密训卷
2021年监理工程师考试《建设工程目标控制(水利工程)》密训卷
2021年监理工程师考试《建设工程目标控制(水利工程)》模拟卷
2023目标控制(水利工程)模拟1
2023目标控制(水利工程)模拟2
2023目标控制(水利工程)模拟3
2023目标控制(水利工程)模拟4
2023目标控制(水利工程)押题密卷1
2023目标控制(水利工程)押题密卷2
2023目标控制(水利工程)押题密卷3
2023目标控制(水利工程)押题密卷4
2023目标控制(水利工程)押题密卷5
2023目标控制(水利工程)押题密卷6
2024年监理工程师《监理目标控制(水利工程)》模拟题库1